Suppr超能文献

产生硫酸软骨素蛋白聚糖-4的巨噬细胞会导致杜氏肌营养不良症患者的神经-心脏连接受损。

Macrophages producing chondroitin sulfate proteoglycan-4 induce neuro-cardiac junction impairment in Duchenne muscular dystrophy.

作者信息

Milan Marika, Maiullari Fabio, Chirivì Maila, Ceraolo Maria Grazia, Zigiotto Rebecca, Soluri Andrea, Maiullari Silvia, Landoni Elisa, Silvestre Dario Di, Brambilla Francesca, Mauri Pierluigi, De Paolis Veronica, Fratini Nicole, Crosti Maria Cristina, Cordiglieri Chiara, Parisi Chiara, Calogero Antonella, Seliktar Dror, Torrente Yvan, Lanzuolo Chiara, Dotti Gianpietro, Toccafondi Mirco, Bombaci Mauro, De Falco Elena, Bearzi Claudia, Rizzi Roberto

机构信息

Neurology Unit, Fondazione IRCCS Ca' Granda Ospedale Maggiore Policlinico, Milan, Italy.

Fondazione Istituto Nazionale di Genetica Molecolare (INGM) 'Romeo ed Enrica Invernizzi', Milan, Italy.

出版信息

J Pathol. 2025 Jan;265(1):1-13. doi: 10.1002/path.6362. Epub 2024 Nov 11.

Abstract

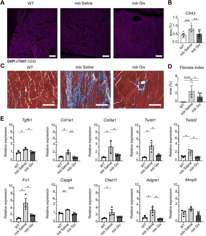
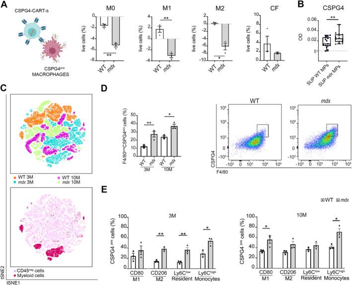
Duchenne muscular dystrophy (DMD) is caused by the absence of the full form of the dystrophin protein, which is essential for maintaining the structural integrity of muscle cells, including those in the heart and respiratory system. Despite progress in understanding the molecular mechanisms associated with DMD, myocardial insufficiency persists as the primary cause of mortality, and existing therapeutic strategies remain limited. This study investigates the hypothesis that a dysregulation of the biological communication between infiltrating macrophages (MPs) and neurocardiac junctions exists in dystrophic cardiac tissue. In a mouse model of DMD (mdx), this phenomenon is influenced by the over-release of chondroitin sulfate proteoglycan-4 (CSPG4), a key inhibitor of nerve sprouting and a modulator of the neural function, by MPs infiltrating the cardiac tissue and associated with dilated cardiomyopathy, a hallmark of DMD. Givinostat, the histone deacetylase inhibitor under current development as a clinical treatment for DMD, is effective at both restoring a physiological microenvironment at the neuro-cardiac junction and cardiac function in mdx mice in addition to a reduction in cardiac fibrosis, MP-mediated inflammation, and tissue CSPG4 content. This study provides novel insight into the pathophysiology of DMD in the heart, identifying potential new biological targets. © 2024 The Author(s). The Journal of Pathology published by John Wiley & Sons Ltd on behalf of The Pathological Society of Great Britain and Ireland.

摘要

杜氏肌营养不良症(DMD)是由肌营养不良蛋白的完整形式缺失引起的,该蛋白对于维持肌肉细胞(包括心脏和呼吸系统中的肌肉细胞)的结构完整性至关重要。尽管在理解与DMD相关的分子机制方面取得了进展,但心肌功能不全仍然是主要的死亡原因,现有的治疗策略仍然有限。本研究调查了一个假说,即营养不良性心脏组织中浸润性巨噬细胞(MPs)与神经心脏连接之间的生物通讯失调。在DMD的小鼠模型(mdx)中,这种现象受到硫酸软骨素蛋白聚糖-4(CSPG4)过度释放的影响,CSPG4是神经芽生的关键抑制剂和神经功能的调节剂,由浸润心脏组织并与扩张型心肌病(DMD的一个标志)相关的MPs释放。吉维司他,一种目前正在开发用于DMD临床治疗的组蛋白去乙酰化酶抑制剂,除了能减少心脏纤维化、MP介导的炎症和组织CSPG4含量外,还能有效恢复mdx小鼠神经心脏连接处的生理微环境和心脏功能。本研究为DMD在心脏中的病理生理学提供了新的见解,确定了潜在的新生物靶点。© 2024作者。《病理学杂志》由约翰·威利父子有限公司代表大不列颠及爱尔兰病理学会出版。

https://cdn.ncbi.nlm.nih.gov/pmc/blobs/3d36/11638662/7c11c7c9941e/PATH-265-1-g006.jpg

文献AI研究员

20分钟写一篇综述,助力文献阅读效率提升50倍。

立即体验

用中文搜PubMed

大模型驱动的PubMed中文搜索引擎

马上搜索

文档翻译

学术文献翻译模型,支持多种主流文档格式。

立即体验