Suppr超能文献

三维环境和肌肉收缩调节肌核的异质性。

3D-environment and muscle contraction regulate the heterogeneity of myonuclei.

机构信息

UMR7622, Developmental Biology Laboratory, Sorbonne Université, Institut Biologie Paris Seine, CNRS, Inserm U1156, Paris, 75005, France.

University Paris Est Creteil, Inserm, EnvA, EFS, AP-HP, IRMB, Creteil, 94010, France.

出版信息

Skelet Muscle. 2024 Nov 11;14(1):27. doi: 10.1186/s13395-024-00359-x.

Abstract

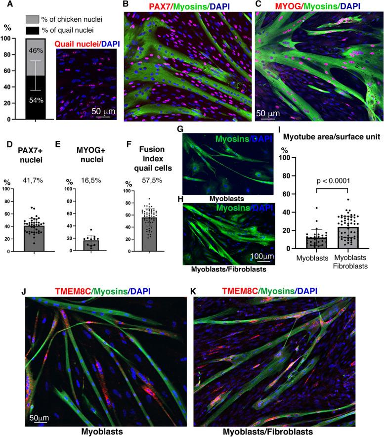
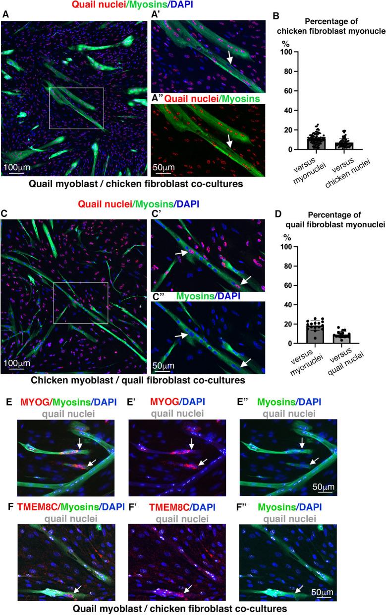
Skeletal muscle formation involves tight interactions between muscle cells and associated connective tissue fibroblasts. Every muscle displays the same type of organisation, they are innervated in the middle and attached at both extremities to tendons. Myonuclei are heterogeneous along myotubes and regionalised according to these middle and tip domains. During development, as soon as myotubes are formed, myonuclei at muscle tips facing developing tendons display their own molecular program. In addition to molecular heterogeneity, a subset of tip myonuclei has a fibroblastic origin different to the classical somitic origin, highlighting a cellular heterogeneity of myonuclei in foetal myotubes. To gain insights on the functional relevance of myonucleus heterogeneity during limb development, we used 2D culture and co-culture systems to dissociate autonomous processes (occurring in 2D-cultures) from 3D-environment of tissue development. We also assessed the role of muscle contraction in myonucleus heterogeneity in paralysed limb muscles. The regionalisation of cellular heterogeneity was not observed in 2D cell culture systems and paralyzed muscles. The molecular signature of MTJ myonuclei was lost in a dish and paralysed muscles indicating a requirement of 3D-enviroment and muscle contraction for MTJ formation. Tip genes that maintain a regionalized expression at myotube tips in cultures are linked to sarcomeres. The behaviour of regionalized markers in cultured myotubes and paralyzed muscles allows us to speculate whether the genes intervene in myogenesis, myotube attachment or MTJ formation.

摘要

骨骼肌的形成涉及肌肉细胞和相关结缔组织成纤维细胞之间的紧密相互作用。每个肌肉都显示出相同的组织类型,它们在中间被神经支配,并在两端附着在肌腱上。肌细胞核沿肌管呈现异质性,并根据这些中间和尖端区域进行分区。在发育过程中,一旦肌管形成,面向正在发育的肌腱的肌肉尖端的肌细胞核就会显示出自己的分子程序。除了分子异质性之外,尖端肌细胞核的一部分具有不同于经典体节起源的成纤维细胞起源,这突出了胎儿肌管中肌细胞核的细胞异质性。为了深入了解在肢体发育过程中肌细胞核异质性的功能相关性,我们使用 2D 培养和共培养系统将自主过程(发生在 2D 培养物中)与组织发育的 3D 环境分离。我们还评估了肌肉收缩在瘫痪肢体肌肉中肌细胞核异质性中的作用。细胞异质性的区域化在 2D 细胞培养系统和瘫痪肌肉中没有观察到。分子特征的 MTJ 肌细胞核在培养物中丢失了,表明需要 3D 环境和肌肉收缩来形成 MTJ。在培养物中的肌管尖端保持区域化表达的尖端基因与肌节有关。在培养的肌管和瘫痪肌肉中的区域化标记的行为使我们能够推测这些基因是否干预了肌发生、肌管附着或 MTJ 形成。

https://cdn.ncbi.nlm.nih.gov/pmc/blobs/8242/11552141/2258992d8df3/13395_2024_359_Fig1_HTML.jpg

文献AI研究员

20分钟写一篇综述,助力文献阅读效率提升50倍。

立即体验

用中文搜PubMed

大模型驱动的PubMed中文搜索引擎

马上搜索

文档翻译

学术文献翻译模型,支持多种主流文档格式。

立即体验