Suppr超能文献

利用唾液代谢组学诊断胃癌并探索术后唾液代谢物的变化。

Utilizing Saliva Metabolomics for Diagnosing Gastric Cancer and Exploring the Changes in Saliva Metabolites After Surgery.

作者信息

Dong Zhenhua, Chen Qirui, Zhao Dingliang, Zhang Shaopeng, Yu Kai, Wang Gaojun, Wang Daguang

机构信息

Department of Gastrointestinal Surgery, The First Hospital of Jilin University, Changchun, Jilin Province, 130000, People's Republic of China.

Undergraduate of Clinical Medicine, Jilin University, Changchun, Jilin, 130000, People's Republic of China.

出版信息

Onco Targets Ther. 2024 Nov 6;17:933-948. doi: 10.2147/OTT.S482767. eCollection 2024.

Abstract

PURPOSE

Gastric cancer (GC) is a disease with high prevalence and mortality, but we lack convenient and accurate methods to screen for this disease. Thus, we aimed to search for some salivary biomarkers and explore changes in metabolites in patients' saliva after radical gastrectomy.

PATIENTS AND METHODS

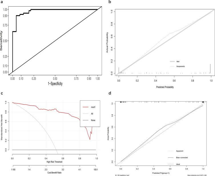
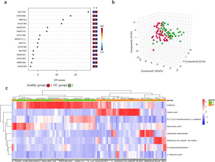
A total of 152 subjects were divided into three groups (healthy group, GC group, and one-week postoperative group). After simple processing, saliva samples were analyzed by liquid chromatography-mass spectrometry. First, we used total ion chromatography and principal component analysis to determine the metabolite profiles. Next, -test, partial least squares discriminant analysis, support vector machine, and receiver operating characteristics curve analysis were performed to identify biomarkers. Then, Fisher discriminant analysis and hierarchical clustering analysis were performed to determine the discriminating ability of biomarkers. Finally, we established a generalized linear model to predict GC based on biomarkers, and used bootstrapping for internal validation.

RESULTS

Between the healthy and GC groups, we identified four biomarkers: lactic acid, kynurenic acid, 3-hydroxystachydrine, and S-(1,2,2-trichlorovinyl)-L-cysteine. We used stepwise regression to select five metabolites and develop a model with areas under the curve equal to 0.973 in the training dataset and 0.924 in the validation dataset. Between the GC and one-week postoperative groups, we found two differential metabolites: 19-hydroxyprostaglandin E and DG (14:0/0:0/18:2n6).

CONCLUSION

Differential metabolites were observed among the three groups. GC could be initially diagnosed on the basis of detection of these biomarkers. Moreover, changes in salivary metabolites in postoperative patients could provide important insights for basic studies.

摘要

目的

胃癌(GC)是一种发病率和死亡率都很高的疾病,但我们缺乏方便且准确的筛查方法。因此,我们旨在寻找一些唾液生物标志物,并探索根治性胃切除术后患者唾液中代谢物的变化。

患者与方法

总共152名受试者被分为三组(健康组、胃癌组和术后一周组)。经过简单处理后,唾液样本通过液相色谱 - 质谱联用仪进行分析。首先,我们使用总离子色谱和主成分分析来确定代谢物谱。接下来,进行t检验、偏最小二乘判别分析、支持向量机和受试者工作特征曲线分析以识别生物标志物。然后,进行Fisher判别分析和层次聚类分析以确定生物标志物的判别能力。最后,我们基于生物标志物建立了一个广义线性模型来预测胃癌,并使用自抽样法进行内部验证。

结果

在健康组和胃癌组之间,我们鉴定出四种生物标志物:乳酸、犬尿烯酸、3 - 羟基水苏碱和S -(1,2,2 - 三氯乙烯基)- L - 半胱氨酸。我们使用逐步回归选择了五种代谢物,并建立了一个模型,训练数据集的曲线下面积为0.973,验证数据集的曲线下面积为0.924。在胃癌组和术后一周组之间,我们发现了两种差异代谢物:19 - 羟基前列腺素E和DG(14:0/0:0/18:2n6)。

结论

三组之间观察到了差异代谢物。基于这些生物标志物的检测可以初步诊断胃癌。此外,术后患者唾液代谢物的变化可为基础研究提供重要见解。

https://cdn.ncbi.nlm.nih.gov/pmc/blobs/afb3/11551007/8f38918588aa/OTT-17-933-g0001.jpg

文献AI研究员

20分钟写一篇综述,助力文献阅读效率提升50倍。

立即体验

用中文搜PubMed

大模型驱动的PubMed中文搜索引擎

马上搜索

文档翻译

学术文献翻译模型,支持多种主流文档格式。

立即体验