Suppr超能文献

巨噬细胞特异性乳酸脱氢酶表达在体外调节炎症功能。

Macrophage-Specific Lactate Dehydrogenase Expression Modulates Inflammatory Function In Vitro.

作者信息

Lu Yan, Osis Gunars, Zmijewska Anna A, Traylor Amie, Thukral Saakshi, Wilson Landon, Barnes Stephen, George James F, Agarwal Anupam

机构信息

Division of Nephrology, Department of Medicine, Nephrology Research and Training Center, University of Alabama at Birmingham, Birmingham, Alabama.

Department of Pharmacology and Toxicology, University of Alabama at Birmingham, Birmingham, Alabama.

出版信息

Kidney360. 2025 Feb 1;6(2):197-207. doi: 10.34067/KID.0000000630. Epub 2024 Nov 12.

Abstract

KEY POINTS

Lactate dehydrogenase A deletion alters macrophage function. Lactate dehydrogenase A could serve as a potential therapeutic target in AKI.

BACKGROUND

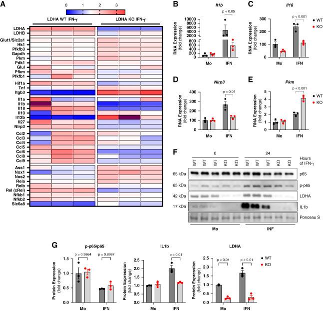
In AKI, macrophages play a major role in regulating inflammation. Classically activated macrophages (M1) undergo drastic metabolic reprogramming during their differentiation and upregulate the aerobic glycolysis pathway to fulfill their proinflammatory functions. NAD regeneration is crucial for the maintenance of glycolysis, and the most direct pathway by which this occurs is through the fermentation of pyruvate to lactate, catalyzed by lactate dehydrogenase A (LDHA). Our previous study determined that LDHA is predominantly expressed in the proximal segments of the nephron in the mouse kidney and increases with hypoxia. This study investigates the potential of LDHA as a therapeutic target for inflammation by exploring its role in macrophage function .

METHODS

Bone marrow–derived macrophages (BMDMs) were isolated from myeloid-specific LDHA knockout mice derived from crossbreeding LysM-Cre transgenic mice and LDHA floxed mice. RNA sequencing and LC-MS/MS metabolomics analyses were used in this study to determine the effect of LDHA deletion on BMDMs after stimulation with IFN-.

RESULTS

LDHA deletion in IFN- BMDMs resulted in a significant alteration of the macrophage activation and functional pathways and change in glycolytic, cytokine, and chemokine gene expression. Metabolite concentrations associated with proinflammatory macrophage profiles were diminished, whereas anti-inflammatory–associated ones were increased in LDHA knockout BMDMs. Glutamate and amino sugar metabolic pathways were significantly affected by the LDHA deletion. A combined multiomics analysis highlighted changes in Rap1 signaling, cytokine–cytokine receptor interaction, focal adhesion, and mitogen-activated protein kinase signaling metabolism pathways.

CONCLUSIONS

Deletion of LDHA in macrophages results in a notable reduction in the proinflammatory profile and concurrent upregulation of anti-inflammatory pathways. These findings suggest that LDHA could serve as a promising therapeutic target for inflammation, a key contributor to the pathogenesis of AKI.

摘要

要点

乳酸脱氢酶A缺失会改变巨噬细胞功能。乳酸脱氢酶A可作为急性肾损伤潜在的治疗靶点。

背景

在急性肾损伤中,巨噬细胞在调节炎症方面起主要作用。经典激活的巨噬细胞(M1)在分化过程中经历剧烈的代谢重编程,并上调有氧糖酵解途径以实现其促炎功能。NAD再生对于糖酵解的维持至关重要,而发生这种情况的最直接途径是通过乳酸脱氢酶A(LDHA)催化丙酮酸发酵生成乳酸。我们之前的研究确定LDHA主要在小鼠肾脏肾单位的近端节段表达,并随缺氧而增加。本研究通过探索LDHA在巨噬细胞功能中的作用,研究其作为炎症治疗靶点的潜力。

方法

从通过杂交LysM-Cre转基因小鼠和LDHA条件性敲除小鼠获得的髓系特异性LDHA敲除小鼠中分离骨髓来源的巨噬细胞(BMDM)。本研究使用RNA测序和LC-MS/MS代谢组学分析来确定LDHA缺失对用IFN-刺激后的BMDM的影响。

结果

IFN-刺激的BMDM中LDHA缺失导致巨噬细胞激活和功能途径的显著改变,以及糖酵解、细胞因子和趋化因子基因表达的变化。与促炎巨噬细胞表型相关的代谢物浓度降低,而在LDHA敲除的BMDM中与抗炎相关的代谢物浓度增加。谷氨酸和氨基糖代谢途径受到LDHA缺失的显著影响。联合多组学分析突出了Rap1信号传导、细胞因子-细胞因子受体相互作用、粘着斑和丝裂原活化蛋白激酶信号代谢途径的变化。

结论

巨噬细胞中LDHA的缺失导致促炎表型显著降低,同时抗炎途径上调。这些发现表明LDHA可能是炎症的一个有前景的治疗靶点,炎症是急性肾损伤发病机制的关键因素。

https://cdn.ncbi.nlm.nih.gov/pmc/blobs/7ae3/11882262/7ac6e23f4012/kidney360-6-197-g001.jpg

文献AI研究员

20分钟写一篇综述,助力文献阅读效率提升50倍。

立即体验

用中文搜PubMed

大模型驱动的PubMed中文搜索引擎

马上搜索

文档翻译

学术文献翻译模型,支持多种主流文档格式。

立即体验