Suppr超能文献

用于可溶性细胞通讯和疾病传感的工程受体。

Engineered receptors for soluble cellular communication and disease sensing.

作者信息

Piraner Dan I, Abedi Mohamad H, Duran Gonzalez Maria J, Chazin-Gray Adam, Lin Annie, Zhu Iowis, Ravindran Pavithran T, Schlichthaerle Thomas, Huang Buwei, Bearchild Tyler H, Lee David, Wyman Sarah, Jun Young-Wook, Baker David, Roybal Kole T

机构信息

Department of Microbiology and Immunology, University of California San Francisco, San Francisco, CA, USA.

Department of Biochemistry, University of Washington, Seattle, WA, USA.

出版信息

Nature. 2025 Feb;638(8051):805-813. doi: 10.1038/s41586-024-08366-0. Epub 2024 Nov 14.

Abstract

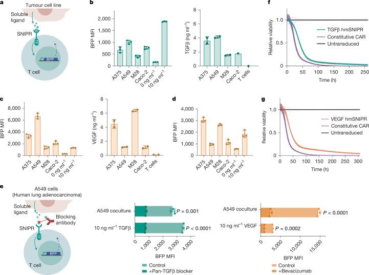
Despite recent advances in mammalian synthetic biology, there remains a lack of modular synthetic receptors that can robustly respond to soluble ligands and, in turn, activate bespoke cellular functions. Such receptors would have extensive clinical potential to regulate the activity of engineered therapeutic cells, but so far only receptors against cell-surface targets have approached clinical translation. To address this gap, here we adapt a receptor architecture called the synthetic intramembrane proteolysis receptor (SNIPR) for activation by soluble ligands. Our SNIPR platform can be activated by both natural and synthetic soluble factors, with notably low baseline activity and high fold activation, through an endocytic, pH-dependent cleavage mechanism. We demonstrate the therapeutic capabilities of the receptor platform by localizing the activity of chimeric antigen receptor (CAR) T cells to solid tumours in which soluble disease-associated factors are expressed, bypassing the major hurdle of on-target off-tumour toxicity in bystander organs. We further apply the SNIPR platform to engineer fully synthetic signalling networks between cells orthogonal to natural signalling pathways, expanding the scope of synthetic biology. Our design framework enables cellular communication and environmental interactions, extending the capabilities of synthetic cellular networking in clinical and research contexts.

摘要

尽管哺乳动物合成生物学最近取得了进展,但仍然缺乏能够强烈响应可溶性配体并进而激活定制细胞功能的模块化合成受体。这类受体在调节工程治疗细胞的活性方面具有广泛的临床潜力,但迄今为止,只有针对细胞表面靶点的受体已接近临床转化阶段。为了填补这一空白,我们在此采用一种名为合成膜内蛋白水解受体(SNIPR)的受体结构,使其能够被可溶性配体激活。我们的SNIPR平台可以被天然和合成可溶性因子激活,通过一种内吞的、pH依赖性切割机制,具有显著低的基础活性和高的激活倍数。我们通过将嵌合抗原受体(CAR)T细胞的活性定位到表达可溶性疾病相关因子的实体瘤中,展示了该受体平台的治疗能力,绕过了旁观者器官中脱靶非肿瘤毒性这一主要障碍。我们进一步应用SNIPR平台来构建与天然信号通路正交的细胞之间的完全合成信号网络,扩展了合成生物学的范围。我们的设计框架实现了细胞间通讯和与环境的相互作用,扩展了合成细胞网络在临床和研究环境中的能力。

https://cdn.ncbi.nlm.nih.gov/pmc/blobs/19ec/11839477/83ad0aaf562a/41586_2024_8366_Fig1_HTML.jpg

文献AI研究员

20分钟写一篇综述,助力文献阅读效率提升50倍。

立即体验

用中文搜PubMed

大模型驱动的PubMed中文搜索引擎

马上搜索

文档翻译

学术文献翻译模型,支持多种主流文档格式。

立即体验