Suppr超能文献

通过嵌合 IL7R 结构域激活 CAR-T 细胞中的细胞内信号

Activation of Cell-Intrinsic Signaling in CAR-T Cells via a Chimeric IL7R Domain.

机构信息

Department of Oncology, The Sidney Kimmel Comprehensive Cancer Center, Johns Hopkins University School of Medicine, Baltimore, Maryland.

Bio21 Molecular Science and Biotechnology Institute, The University of Melbourne, Victoria, Australia.

出版信息

Cancer Res Commun. 2024 Sep 1;4(9):2359-2373. doi: 10.1158/2767-9764.CRC-24-0286.

Abstract

UNLABELLED

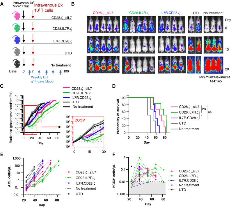
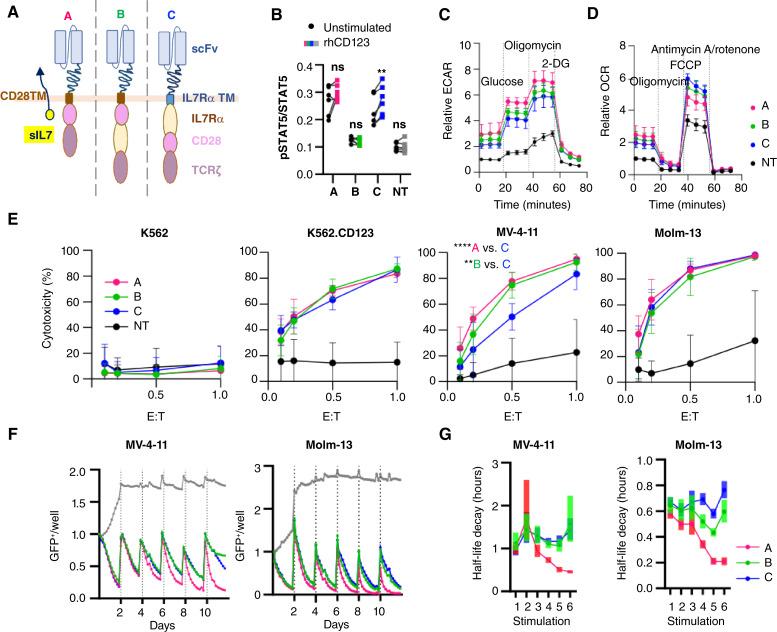
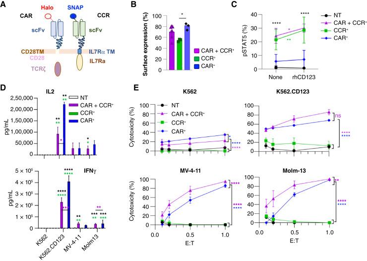
Chimeric antigen receptor (CAR) T cells can effectively treat leukemias, but sustained antitumor responses can be hindered by a lack of CAR T-cell persistence. Cytotoxic effector T cells are short-lived, and establishment of CAR-T cells with memory to ensure immune surveillance is important. Memory T cells depend on cytokine support, with IL7 activation of the IL7 receptor (IL7R) being critical. However, IL7R surface expression is negatively regulated by exposure to IL7. We aimed to support CAR T-cell persistence by equipping CAR-T cells with a sustained IL7Rα signal. We engineered T cells to constitutively secrete IL7 or to express an anti-acute myeloid leukemia-targeted IL7Rα-chimeric cytokine receptor (CCR) and characterized the phenotype of these cell types. Canonical downstream signaling was activated in CCR-T cells with IL7R activation. When coexpressed with a cytotoxic CAR, functionality of both the CCR and CAR was maintained. We designed hybrid CAR-CCR and noted membrane proximity of the intracellular domains as vital for signaling. These data show cell-intrinsic cytokine support with canonical signaling, and functionality can be provided via expression of an IL7Rα domain whether independently expressed or incorporated into a cytotoxic CAR for use in anticancer therapy.

SIGNIFICANCE

To improve the phenotype of tumor-directed T-cell therapy, we show that provision of cell-intrinsic IL7R-mediated signaling is preferable to activation of cells with exogenous IL7. We engineer this signaling via independent receptor engineering and incorporation into a CAR and validate maintained antigen-specific cytotoxic activity.

摘要

未标记

嵌合抗原受体 (CAR) T 细胞可以有效治疗白血病,但由于缺乏 CAR T 细胞的持久性,持续的抗肿瘤反应可能会受到阻碍。细胞毒性效应 T 细胞寿命短,建立具有记忆功能的 CAR-T 细胞以确保免疫监视非常重要。记忆 T 细胞依赖细胞因子的支持,其中 IL7 激活 IL7 受体(IL7R)是关键。然而,IL7R 的表面表达受 IL7 暴露的负调控。我们旨在通过为 CAR-T 细胞配备持续的 IL7Rα 信号来支持 CAR-T 细胞的持久性。我们设计了 T 细胞持续分泌 IL7 或表达针对急性髓系白血病的靶向 IL7Rα-嵌合细胞因子受体 (CCR),并对这些细胞类型的表型进行了表征。CCR-T 细胞中的经典下游信号在 IL7R 激活时被激活。当与细胞毒性 CAR 共表达时,CCR 和 CAR 的功能都得到了维持。我们设计了杂交 CAR-CCR,并注意到细胞内结构域的膜接近对于信号传递至关重要。这些数据表明,通过表达 IL7Rα 结构域提供细胞内细胞因子支持和经典信号,无论是独立表达还是整合到细胞毒性 CAR 中用于癌症治疗,都可以提供功能。

意义

为了改善肿瘤定向 T 细胞治疗的表型,我们表明提供细胞内 IL7R 介导的信号优于用外源性 IL7 激活细胞。我们通过独立受体工程和整合到 CAR 中来设计这种信号,并验证了保持的抗原特异性细胞毒性活性。

https://cdn.ncbi.nlm.nih.gov/pmc/blobs/f5a6/11382189/32b03fb4b9bb/crc-24-0286_f1.jpg

文献AI研究员

20分钟写一篇综述,助力文献阅读效率提升50倍。

立即体验

用中文搜PubMed

大模型驱动的PubMed中文搜索引擎

马上搜索

文档翻译

学术文献翻译模型,支持多种主流文档格式。

立即体验