Suppr超能文献

从幼稚/干细胞记忆 T 淋巴细胞中制造 CAR T 细胞可增强抗肿瘤反应,同时减少细胞因子释放综合征。

CAR T cell manufacturing from naive/stem memory T lymphocytes enhances antitumor responses while curtailing cytokine release syndrome.

机构信息

Innovative Immunotherapies Unit, Division of Immunology, Transplantation and Infectious Diseases.

Experimental Hematology Unit - Division of Immunology, Transplantation and Infectious Diseases.

出版信息

J Clin Invest. 2022 Jun 15;132(12). doi: 10.1172/JCI150807.

Abstract

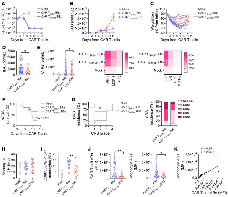
Chimeric antigen receptor (CAR) T cell expansion and persistence represent key factors to achieve complete responses and prevent relapses. These features are typical of early memory T cells, which can be highly enriched through optimized manufacturing protocols. Here, we investigated the efficacy and safety profiles of CAR T cell products generated from preselected naive/stem memory T cells (TN/SCM), as compared with unselected T cells (TBULK). Notwithstanding their reduced effector signature in vitro, limiting CAR TN/SCM doses showed superior antitumor activity and the unique ability to counteract leukemia rechallenge in hematopoietic stem/precursor cell-humanized mice, featuring increased expansion rates and persistence together with an ameliorated exhaustion and memory phenotype. Most relevantly, CAR TN/SCM proved to be intrinsically less prone to inducing severe cytokine release syndrome, independently of the costimulatory endodomain employed. This safer profile was associated with milder T cell activation, which translated into reduced monocyte activation and cytokine release. These data suggest that CAR TN/SCM are endowed with a wider therapeutic index compared with CAR TBULK.

摘要

嵌合抗原受体 (CAR) T 细胞的扩增和持久性是实现完全应答和防止复发的关键因素。这些特征是早期记忆 T 细胞的典型特征,通过优化的制造方案可以高度富集这些细胞。在这里,我们研究了从预选的幼稚/干细胞记忆 T 细胞 (TN/SCM) 产生的 CAR T 细胞产品与未选择的 T 细胞 (TBULK) 的疗效和安全性特征。尽管它们在体外的效应器特征减少,但限制 CAR TN/SCM 剂量显示出更好的抗肿瘤活性和独特的能力来抵抗造血干细胞/前体细胞人源化小鼠中的白血病再挑战,其特征是增加扩增率和持久性,同时改善衰竭和记忆表型。最重要的是,CAR TN/SCM 被证明具有内在的不易引发严重细胞因子释放综合征的特性,而与所使用的共刺激内结构域无关。这种更安全的特征与更温和的 T 细胞激活相关,这转化为单核细胞激活和细胞因子释放减少。这些数据表明,与 CAR TBULK 相比,CAR TN/SCM 具有更宽的治疗指数。

https://cdn.ncbi.nlm.nih.gov/pmc/blobs/d87b/9197529/25870c6e267f/jci-132-150807-g114.jpg

文献AI研究员

20分钟写一篇综述,助力文献阅读效率提升50倍。

立即体验

用中文搜PubMed

大模型驱动的PubMed中文搜索引擎

马上搜索

文档翻译

学术文献翻译模型,支持多种主流文档格式。

立即体验