Suppr超能文献

他汀类药物在高胆固醇血症中对PCSK9-H3K4me3和H3K9ac改变调控的新表观基因组作用因子

New epigenome players in the regulation of PCSK9-H3K4me3 and H3K9ac alterations by statin in hypercholesterolemia.

作者信息

Duddu Sushmitha, Katakia Yash T, Chakrabarti Rituparna, Sharma Pooja, Shukla Praphulla Chandra

机构信息

School of Medical Science and Technology, Indian Institute of Technology Kharagpur, Kharagpur, West Bengal, India.

Department of Biological Sciences, Birla Institute of Technology and Science (BITS), Pilani, India.

出版信息

J Lipid Res. 2025 Jan;66(1):100699. doi: 10.1016/j.jlr.2024.100699. Epub 2024 Nov 19.

Abstract

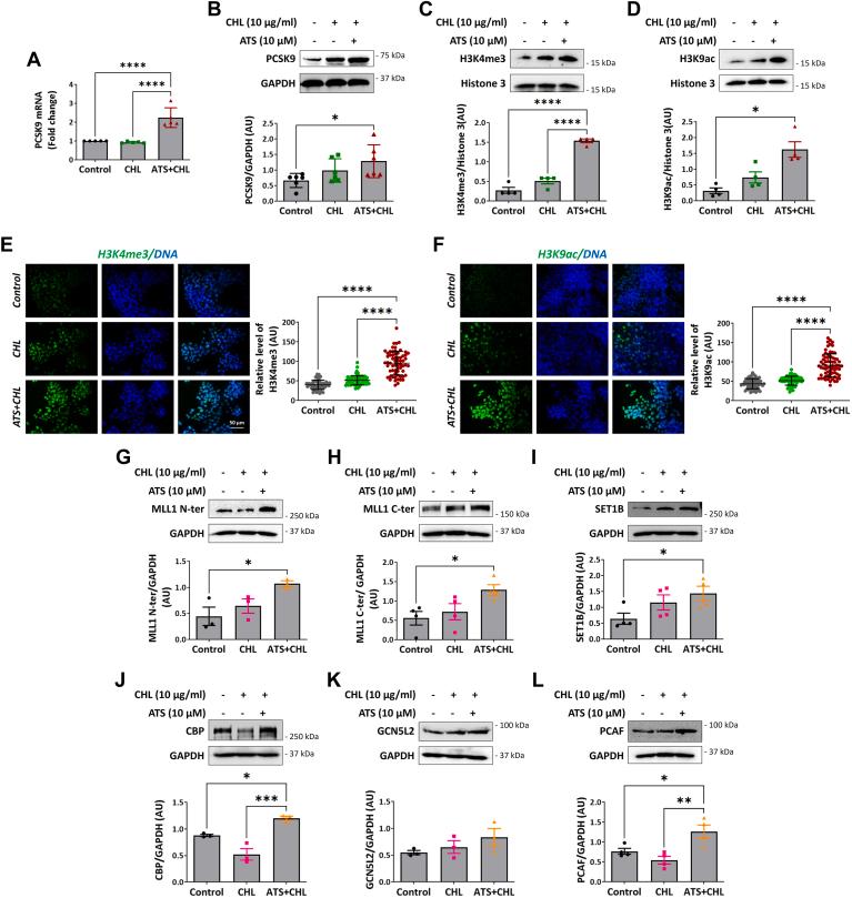
Statins are the most effective drugs used worldwide to lower the serum LDL-C by inhibiting the rate-limiting step, HMG-CoA reductase, in cholesterol biosynthesis. Despite its prevalent use, statins are known to increase proprotein convertase subtilisin/kexin type 9 (PCSK9) expression, hindering its efficiency. However, the underlying mechanisms remain elusive. In this study, we have unraveled the pleiotropic effects of statins on hypercholesterolemia via epigenetic regulation of PCSK9. We observed that atorvastatin (ATS) increases the fold enrichment of H3K4me3 at the promoter of PCSK9 by elevating the expression of the SET1/COMPASS family of proteins like SET1b and MLL1 in HepG2. In addition, ATS also acetylates H3K9 by increasing the expression of acetyltransferases like CBP and PCAF. Similarly, in mice fed a high-fat diet, ATS showed increased levels of H3K4me3 and H3K9ac in the liver. Furthermore, a pharmacological intervention that inhibits the H3K4me3 and H3K9ac enrichment resulted in the reversal of statin-induced upregulation of PCSK9. Combining statin and OICR-9429 or resveratrol improved the overall uptake of LDL by hepatocytes. Together, these findings suggest that statin induces the colocalization of H3K4me3 and H3K9ac to transcribe PCSK9 actively and that inhibiting these marks reduces PCSK9 expression and ultimately increases hepatocyte LDL uptake. Our study unveils a previously unknown epigenetic mechanism of PCSK9 regulation that may open new avenues to increase statin efficacy in patients and provide a potential therapeutic solution.

摘要

他汀类药物是全球范围内用于降低血清低密度脂蛋白胆固醇(LDL-C)的最有效药物,它通过抑制胆固醇生物合成中的限速步骤——3-羟基-3-甲基戊二酰辅酶A(HMG-CoA)还原酶来发挥作用。尽管他汀类药物被广泛使用,但已知其会增加前蛋白转化酶枯草溶菌素/克新9型(PCSK9)的表达,从而阻碍其疗效。然而,其潜在机制仍不清楚。在本研究中,我们通过对PCSK9的表观遗传调控揭示了他汀类药物对高胆固醇血症的多效性作用。我们观察到,阿托伐他汀(ATS)通过提高HepG2细胞中SET1/COMPASS家族蛋白(如SET1b和MLL1)的表达,增加了PCSK9启动子处H3K4me3的富集倍数。此外,ATS还通过增加CBP和PCAF等乙酰转移酶的表达来使H3K9乙酰化。同样,在喂食高脂饮食的小鼠中,ATS使肝脏中H3K4me3和H3K9ac的水平升高。此外,抑制H3K4me3和H3K9ac富集的药理学干预导致他汀诱导的PCSK9上调的逆转。将他汀类药物与OICR-9429或白藜芦醇联合使用可改善肝细胞对LDL的整体摄取。总之,这些发现表明,他汀类药物诱导H3K4me3和H3K9ac共定位以积极转录PCSK9,而抑制这些标记会降低PCSK9表达并最终增加肝细胞对LDL的摄取。我们的研究揭示了一种以前未知的PCSK9调控表观遗传机制,这可能为提高他汀类药物对患者的疗效开辟新途径,并提供一种潜在的治疗方案。

https://cdn.ncbi.nlm.nih.gov/pmc/blobs/6594/11699316/443fffc0e587/ga1.jpg

文献AI研究员

20分钟写一篇综述,助力文献阅读效率提升50倍。

立即体验

用中文搜PubMed

大模型驱动的PubMed中文搜索引擎

马上搜索

文档翻译

学术文献翻译模型,支持多种主流文档格式。

立即体验