Suppr超能文献

卵清蛋白诱导的气道过敏小鼠模型显示肺部对SARS-CoV-2易感细胞的定位发生改变,这反映了奥密克戎BA.5的感染动态、病毒突变和免疫病理学。

A Mouse Model of Ovalbumin-Induced Airway Allergy Exhibits Altered Localization of SARS-CoV-2-Susceptible Cells in the Lungs, Which Reflects Omicron BA.5 Infection Dynamics, Viral Mutations, and Immunopathology.

作者信息

Iketani Takao, Miyazaki Kaya, Iwata-Yoshikawa Naoko, Sakai Yusuke, Shiwa-Sudo Nozomi, Ozono Seiya, Asanuma Hideki, Hasegawa Hideki, Suzuki Tadaki, Nagata Noriyo

机构信息

Department of Pathology, National Institute of Infectious Diseases, Musashimurayama, Tokyo, Japan.

Cooperative Division of Veterinary Sciences, Graduate School of Agriculture, Tokyo University of Agriculture and Technology, Fuchu, Tokyo, Japan.

出版信息

Microbiol Immunol. 2025 Jan;69(1):59-76. doi: 10.1111/1348-0421.13184. Epub 2024 Nov 21.

Abstract

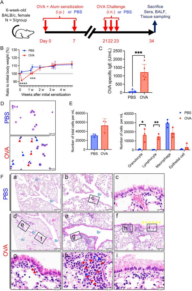
Asthma, an allergic disease of the airways, is a risk factor for severity of common respiratory viral infections; however, the relationship between asthma and severity in COVID-19 remains unclear. Here, we examined the effects of SARS-CoV-2 (Omicron BA.5 strain) infection in a mouse model of airway allergy. First, stimulation of allergic mice with OVA resulted in the appearance of ACE2-negative mucus-secreting goblet cells in the bronchiolar region, and an increase in the number of ACE2-expressing cells in the alveoli. As a result, ACE2-expressing cells, which are susceptible to SARS-CoV-2, were limited to the distal portion of the bronchioles while they increased in the alveolar area. After viral infection, the peak infectious viral load in the OVA group was 100-fold lower than that in the phosphate buffered saline (PBS) group; however, clearance of viral RNA from the upper/lower airways was delayed. There were notable differences in acquisition of nsp5 and nsp6 mutations by the Omicron BA.5 strain recovered from BALF samples obtained from the OVA and PBS groups. Immune responses associated with viral clearance were essentially the same, but expression of granulocyte-associated chemokines was higher, M2 macrophage responses were predominant, and the higher spike-specific IgG1/IgG2a ratio in the OVA group post-infection. Infection localized in the alveolar region earlier in the OVA group, resulting in more severe alveolar damage than in the PBS group. These data suggest a Th2-shifted immune background and altered localization of SARS-CoV-2 susceptible cells in mice with OVA-induced airway allergy, which reflect Omicron BA.5 infection dynamics, viral mutations, and immunopathology.

摘要

哮喘是一种气道过敏性疾病,是常见呼吸道病毒感染严重程度的一个风险因素;然而,哮喘与COVID-19严重程度之间的关系仍不清楚。在此,我们在气道过敏小鼠模型中研究了SARS-CoV-2(奥密克戎BA.5毒株)感染的影响。首先,用卵清蛋白刺激过敏小鼠导致细支气管区域出现ACE2阴性的黏液分泌杯状细胞,并且肺泡中表达ACE2的细胞数量增加。结果,易受SARS-CoV-2感染的表达ACE2的细胞局限于细支气管远端,而在肺泡区域增加。病毒感染后,卵清蛋白组的峰值感染病毒载量比磷酸盐缓冲盐水(PBS)组低100倍;然而,病毒RNA从上下呼吸道的清除延迟。从OVA组和PBS组获得的BALF样本中分离出的奥密克戎BA.5毒株在获得nsp5和nsp6突变方面存在显著差异。与病毒清除相关的免疫反应基本相同,但粒细胞相关趋化因子的表达更高,M2巨噬细胞反应占主导,并且感染后OVA组的刺突特异性IgG1/IgG2a比值更高。OVA组感染更早局限于肺泡区域,导致肺泡损伤比PBS组更严重。这些数据表明,在OVA诱导的气道过敏小鼠中存在Th2偏移的免疫背景以及SARS-CoV-2易感细胞定位改变,这反映了奥密克戎BA.5感染动态、病毒突变和免疫病理学。

https://cdn.ncbi.nlm.nih.gov/pmc/blobs/f4e9/11701410/488032035946/MIM-69-59-g003.jpg

文献AI研究员

20分钟写一篇综述,助力文献阅读效率提升50倍。

立即体验

用中文搜PubMed

大模型驱动的PubMed中文搜索引擎

马上搜索

文档翻译

学术文献翻译模型,支持多种主流文档格式。

立即体验