Suppr超能文献

癌细胞衍生的 S100A11 促进 ER+ 乳腺癌中巨噬细胞的募集。

Cancer-cell derived S100A11 promotes macrophage recruitment in ER+ breast cancer.

机构信息

Department of Biomedical Informatics, School of Medicine, University of Pittsburgh, Pittsburgh, PA, USA.

UPMC Hillman Cancer Center, University of Pittsburgh, Pittsburgh, PA, USA.

出版信息

Oncoimmunology. 2024 Dec 31;13(1):2429186. doi: 10.1080/2162402X.2024.2429186. Epub 2024 Nov 26.

Abstract

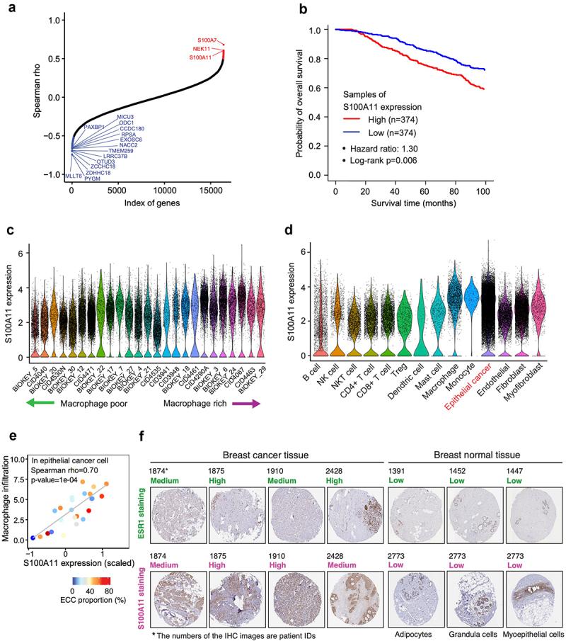
Macrophages are pivotal in driving breast tumor development, progression, and resistance to treatment, particularly in estrogen receptor-positive (ER+) tumors, where they infiltrate the tumor microenvironment (TME) influenced by cancer cell-secreted factors. By analyzing single-cell RNA sequencing data from 25 ER+ tumors, we elucidated interactions between cancer cells and macrophages, correlating macrophage density with epithelial cancer cell density. We identified that S100A11, a previously unexplored factor in macrophage-cancer crosstalk, predicts high macrophage density and poor outcomes in ER+ tumors. We found that recombinant S100A11 enhances macrophage infiltration and migration in a dose-dependent manner. Additionally, in a 3D matrix using a panel of three ER+ breast cancer cell lines, we showed that secreted S100A11 levels from cancer cells were associated with increased monocyte infiltration that subsequently differentiation toward macrophages. Genetic silencing of S100A11 in the S100A11-high T47D cancer cells reduced monocyte infiltration, consistent with results using a S100A11 blocking antibody in T47D cancer cells and in a clinically relevant patient-derived organoid model. Phenotypic analysis of macrophages cocultured with T47D cancer cells following S100A11 knockdown revealed lower expression of the immunosuppressive marker CD206, further underscoring the role of S100A11 as a paracrine regulator of pro-tumorigenic cancer-macrophage crosstalk. This study offers novel insights into the interplay between macrophages and cancer cells in ER+ breast tumors, highlighting S100A11 as a potential therapeutic target to modulate the macrophage-rich tumor microenvironment.

摘要

巨噬细胞在推动乳腺癌的发生、发展和治疗耐药中起着关键作用,尤其是在雌激素受体阳性(ER+)肿瘤中,它们浸润在受癌细胞分泌因子影响的肿瘤微环境(TME)中。通过分析 25 个 ER+肿瘤的单细胞 RNA 测序数据,我们阐明了癌细胞与巨噬细胞之间的相互作用,将巨噬细胞密度与上皮癌细胞密度相关联。我们发现,S100A11 是巨噬细胞-癌细胞相互作用中一个以前未被探索的因子,它可以预测 ER+肿瘤中巨噬细胞密度高和预后不良。我们发现,重组 S100A11 以剂量依赖的方式增强巨噬细胞的浸润和迁移。此外,在使用三种 ER+乳腺癌细胞系的 3D 基质中,我们表明癌细胞分泌的 S100A11 水平与单核细胞浸润的增加有关,随后单核细胞分化为巨噬细胞。在 S100A11 高表达的 T47D 癌细胞中沉默 S100A11 基因,与使用 S100A11 阻断抗体在 T47D 癌细胞和临床相关的患者来源类器官模型中的结果一致,降低了单核细胞浸润。对与 T47D 癌细胞共培养的巨噬细胞进行表型分析后,发现 S100A11 敲低后抑制了免疫抑制标记物 CD206 的表达,进一步强调了 S100A11 作为旁分泌调节剂在促进肿瘤发生的肿瘤-巨噬细胞相互作用中的作用。这项研究提供了 ER+乳腺癌中巨噬细胞与癌细胞相互作用的新见解,强调了 S100A11 作为一种潜在的治疗靶点,可调节富含巨噬细胞的肿瘤微环境。

https://cdn.ncbi.nlm.nih.gov/pmc/blobs/a11d/11601052/bf72da35a336/KONI_A_2429186_F0001_OC.jpg

文献AI研究员

20分钟写一篇综述,助力文献阅读效率提升50倍。

立即体验

用中文搜PubMed

大模型驱动的PubMed中文搜索引擎

马上搜索

文档翻译

学术文献翻译模型,支持多种主流文档格式。

立即体验