Suppr超能文献

C2230是一种优先作用于使用和状态依赖性的CaV2.2通道阻滞剂,可减轻多种疼痛模型中的疼痛行为。

C2230, a preferential use- and state-dependent CaV2.2 channel blocker, mitigates pain behaviors across multiple pain models.

作者信息

Tang Cheng, Gomez Kimberly, Chen Yan, Allen Heather N, Hestehave Sara, Rodríguez-Palma Erick J, Loya-Lopez Santiago, Calderon-Rivera Aida, Duran Paz, Nelson Tyler S, Kanumuri Siva Rama Raju, Shah Bijal, Panigrahi Nihar R, Perez-Miller Samantha, Schackmuth Morgan K, Ruparel Shivani, Patwardhan Amol, Price Theodore J, Arora Paramjit S, Sharma Ravindra K, Sharma Abhisheak, Yu Jie, Korczeniewska Olga A, Khanna Rajesh

机构信息

Department of Molecular Pathobiology, College of Dentistry, and.

Pain Research Center, New York University, New York, New York, USA.

出版信息

J Clin Invest. 2024 Dec 10;135(4):e177429. doi: 10.1172/JCI177429.

Abstract

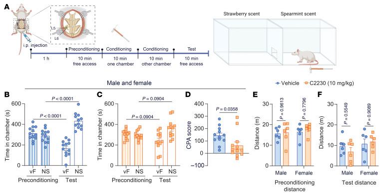
Antagonists - such as Ziconotide and Gabapentin - of the CaV2.2 (N-type) calcium channels are used clinically as analgesics for chronic pain. However, their use is limited by narrow therapeutic windows, difficult dosing routes (Ziconotide), misuse, and overdoses (Gabapentin), as well as a litany of adverse effects. Expansion of novel pain therapeutics may emerge from mechanism-based interrogation of CaV2.2. Here, we report the identification of C2230, an aryloxy-hydroxypropylamine, as a CaV2.2 blocker. C2230 trapped and stabilized inactivated CaV2.2 in a slow-recovering state and accelerated the open-state inactivation of the channel, conferring an advantageous use-dependent inhibition profile. C2230 inhibited CaV2.2 during high-frequency stimulation, while sparing other voltage-gated ion channels. C2230 inhibited CaV2.2 in dorsal root and trigeminal ganglia neurons from rats, marmosets, and humans in a G-protein-coupled-receptor-independent manner. Further, C2230 reduced evoked excitatory postsynaptic currents and excitatory neurotransmitter release in the spinal cord, leading to relief of neuropathic, orofacial, and osteoarthritic pain-like behaviors via 3 different routes of administration. C2230 also decreased fiber photometry-based calcium responses in the parabrachial nucleus, mitigated aversive behavioral responses to mechanical stimuli after neuropathic injury, and preserved protective pain responses, all without affecting motor or cardiovascular function. Finally, site-directed mutation analysis demonstrated that C2230 binds differently than other known CaV2.2 blockers, making it a promising lead compound for analgesic development.

摘要

CaV2.2(N型)钙通道拮抗剂,如齐考诺肽和加巴喷丁,在临床上用作慢性疼痛的镇痛药。然而,它们的使用受到治疗窗窄、给药途径困难(齐考诺肽)、滥用和过量使用(加巴喷丁)以及一系列不良反应的限制。基于对CaV2.2的机制研究,可能会出现新型疼痛治疗药物。在此,我们报告了一种芳氧基羟丙胺C2230被鉴定为CaV2.2阻滞剂。C2230将失活的CaV2.2捕获并稳定在缓慢恢复状态,并加速通道的开放态失活,赋予其有利的使用依赖性抑制特征。C2230在高频刺激期间抑制CaV2.2,同时不影响其他电压门控离子通道。C2230以不依赖G蛋白偶联受体的方式抑制大鼠、狨猴和人类背根神经节和三叉神经节神经元中的CaV2.2。此外,C2230减少了脊髓中诱发的兴奋性突触后电流和兴奋性神经递质释放,通过3种不同给药途径减轻了神经性、口面部和骨关节炎样疼痛行为。C2230还降低了臂旁核中基于纤维光度法的钙反应,减轻了神经性损伤后对机械刺激的厌恶行为反应,并保留了保护性疼痛反应,所有这些均未影响运动或心血管功能。最后,定点突变分析表明,C2230的结合方式与其他已知的CaV2.2阻滞剂不同,使其成为一种有前景的镇痛药物研发先导化合物。

https://cdn.ncbi.nlm.nih.gov/pmc/blobs/cd21/11827853/ae1476ee2137/jci-135-177429-g053.jpg

文献AI研究员

20分钟写一篇综述,助力文献阅读效率提升50倍。

立即体验

用中文搜PubMed

大模型驱动的PubMed中文搜索引擎

马上搜索

文档翻译

学术文献翻译模型,支持多种主流文档格式。

立即体验