Suppr超能文献

用于免疫治疗的组织驻留记忆T细胞的体外扩增及水凝胶介导的体内递送

Ex vivo expansion and hydrogel-mediated in vivo delivery of tissue-resident memory T cells for immunotherapy.

作者信息

Li Shuyi, Yao Zhi-Cheng, Wang Hanzhi, Ecker Jonathan A, Omotoso Mary O, Lee Jaechan, Kong Jiayuan, Feng Hexiang, Chaisawangwong Worarat, Kang Si-Sim, Shannon Sydney R, Livingston Natalie K, Bieler Joan G, Singh Shweta, Zhang Maya L, O'Neal Pilar, Ariail Emily, Biggs Benjamin, Hickey John W, Mao Hai-Quan, Schneck Jonathan P

机构信息

Department of Pathology, Johns Hopkins School of Medicine, Baltimore, MD, USA.

Institute for NanoBioTechnology, Johns Hopkins University, Baltimore, MD, USA.

出版信息

Sci Adv. 2024 Dec 13;10(50):eadm7928. doi: 10.1126/sciadv.adm7928.

Abstract

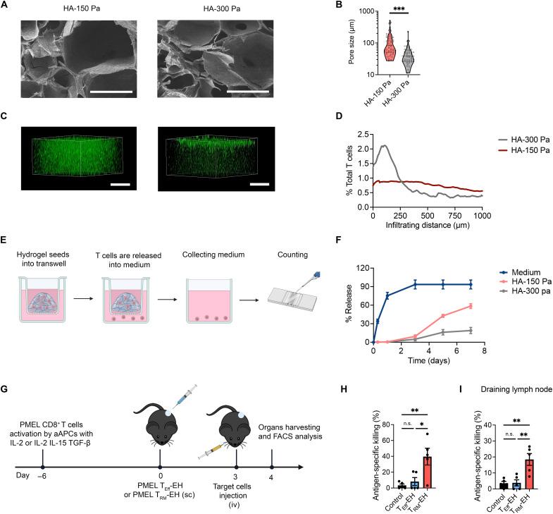
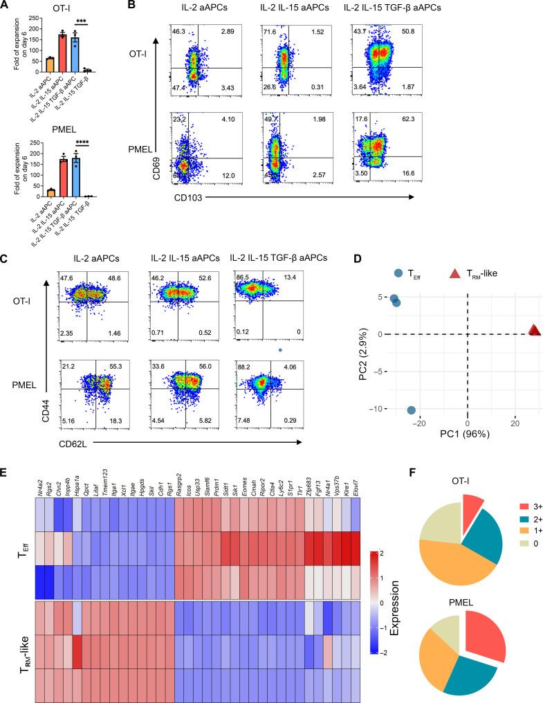
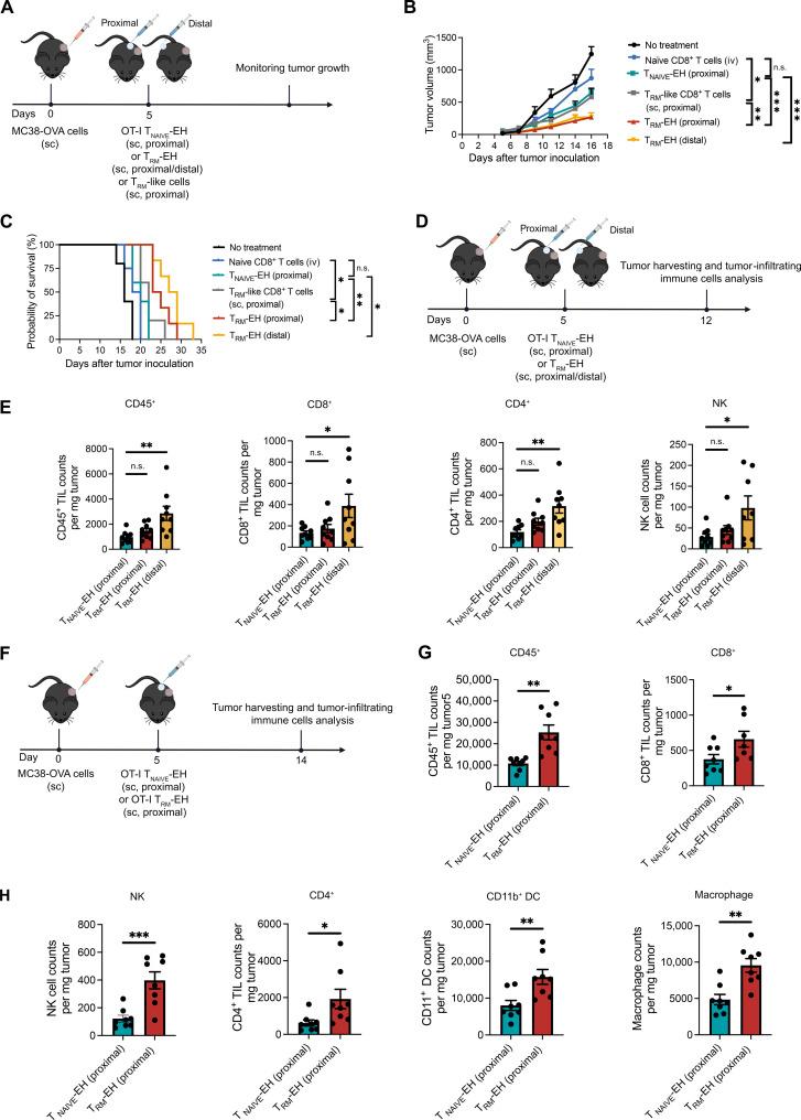
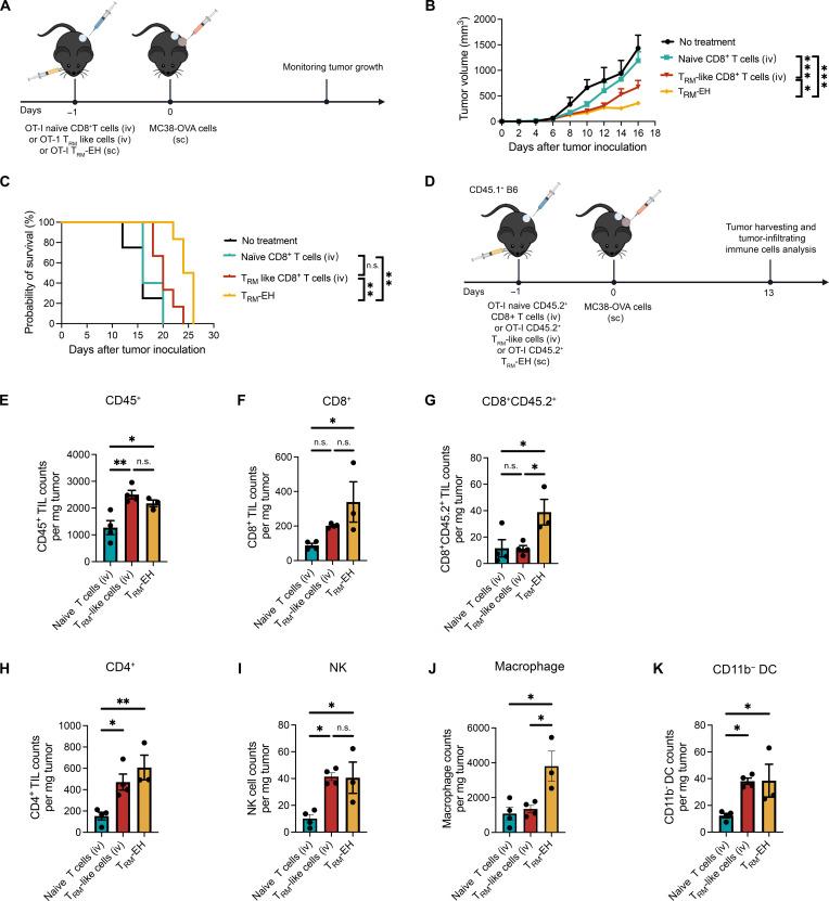
Tissue-resident memory T (T) cells preferentially reside in peripheral tissues, serving as key players in tumor immunity and immunotherapy. The lack of effective approaches for expanding T cells and delivering these cells in vivo hinders the exploration of T cell-mediated cancer immunotherapy. Here, we report a nanoparticle artificial antigen-presenting cell (nano-aAPC) ex vivo expansion approach and an in vivo delivery system for T cells. Using the nano-aAPC platform, we expanded functional antigen-specific murine and human T-like CD8 T cells ex vivo. We also developed an injectable macroporous hyaluronic acid (HA) hydrogel to deliver T-like cells. T-like cells delivered in the optimized HA hydrogel trigger robust local and systemic antitumor immunity and show synergistic effects with anti-PD-1 treatment. Our findings suggest that nano-aAPC-induced T-like cells, coupled with a hydrogel delivery system, offer an efficient way to advance the understanding of T cell-mediated cancer therapy.

摘要

组织驻留记忆T(Trm)细胞优先驻留在外周组织中,是肿瘤免疫和免疫治疗的关键参与者。缺乏有效的方法来扩增Trm细胞并在体内递送这些细胞阻碍了对Trm细胞介导的癌症免疫治疗的探索。在此,我们报告了一种纳米颗粒人工抗原呈递细胞(nano-aAPC)体外扩增方法和一种用于Trm细胞的体内递送系统。利用nano-aAPC平台,我们在体外扩增了功能性抗原特异性小鼠和人Trm样CD8+ T细胞。我们还开发了一种可注射的大孔透明质酸(HA)水凝胶来递送Trm样细胞。在优化的HA水凝胶中递送的Trm样细胞引发强大的局部和全身抗肿瘤免疫,并与抗PD-1治疗显示出协同效应。我们的研究结果表明,nano-aAPC诱导的Trm样细胞与水凝胶递送系统相结合,为推进对Trm细胞介导的癌症治疗的理解提供了一种有效方法。

https://cdn.ncbi.nlm.nih.gov/pmc/blobs/a583/11641059/cb22e527684f/sciadv.adm7928-f1.jpg

文献AI研究员

20分钟写一篇综述,助力文献阅读效率提升50倍。

立即体验

用中文搜PubMed

大模型驱动的PubMed中文搜索引擎

马上搜索

文档翻译

学术文献翻译模型,支持多种主流文档格式。

立即体验