Suppr超能文献

AMPK可保护近端肾小管上皮细胞免受脂毒性诱导的溶酶体功能障碍和去分化影响。

AMPK protects proximal tubular epithelial cells from lysosomal dysfunction and dedifferentiation induced by lipotoxicity.

作者信息

Pierre Louise, Juszczak Florian, Delmotte Valentine, Decarnoncle Morgane, Ledoux Benjamin, Bultot Laurent, Bertrand Luc, Boonen Marielle, Renard Patricia, Arnould Thierry, Declèves Anne-Emilie

机构信息

Laboratory of Biochemistry and Cell Biology, Namur Research Institute for Life Sciences (NARILIS), University of Namur, Namur, Belgium.

Laboratory of Metabolic and Molecular Biochemistry, Faculty of Medicine and Pharmacy, Research Institute for Health Sciences and Technology, University of Mons, Mons, Belgium.

出版信息

Autophagy. 2025 Apr;21(4):860-880. doi: 10.1080/15548627.2024.2435238. Epub 2024 Dec 15.

Abstract

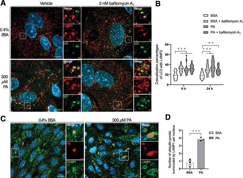
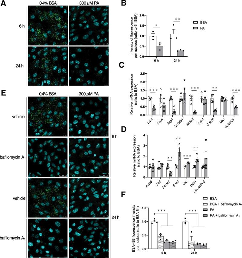
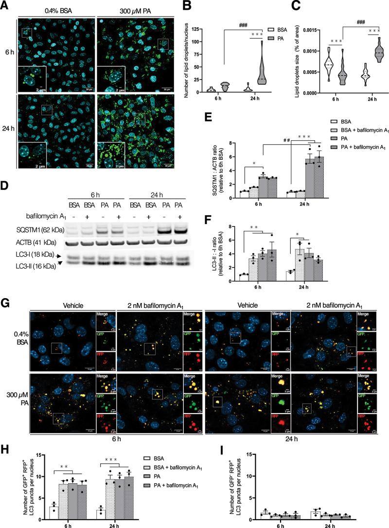
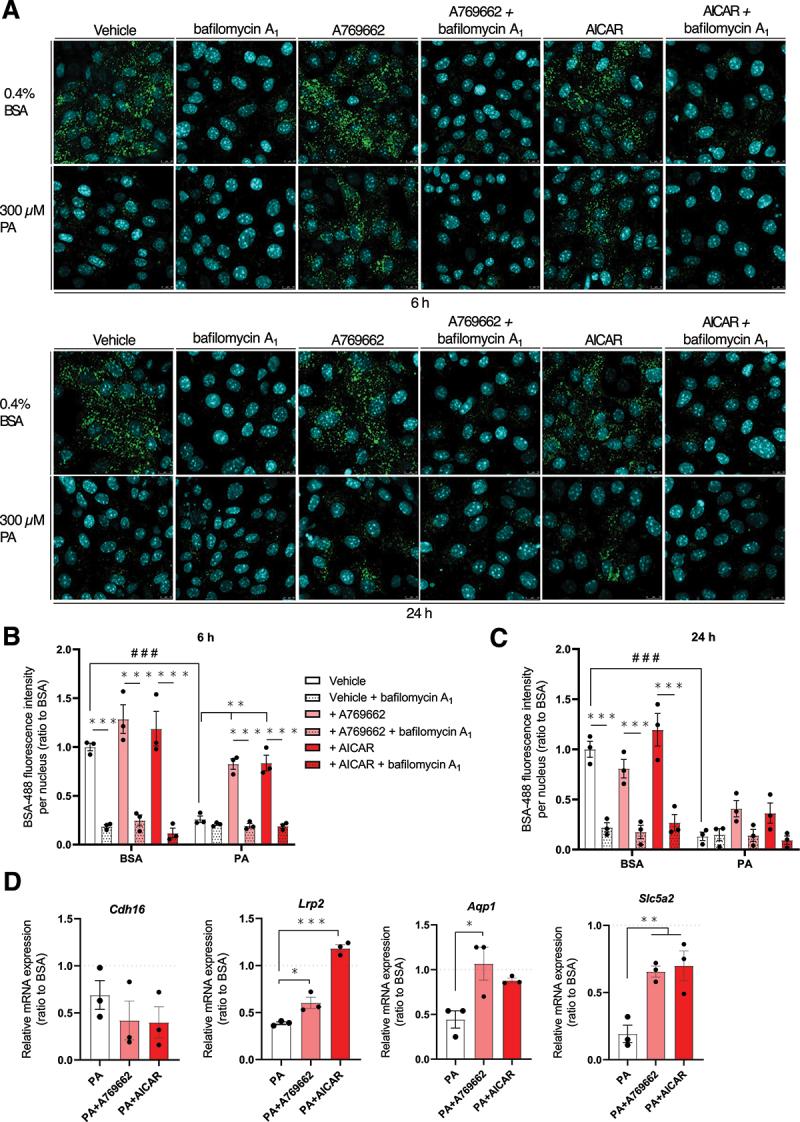
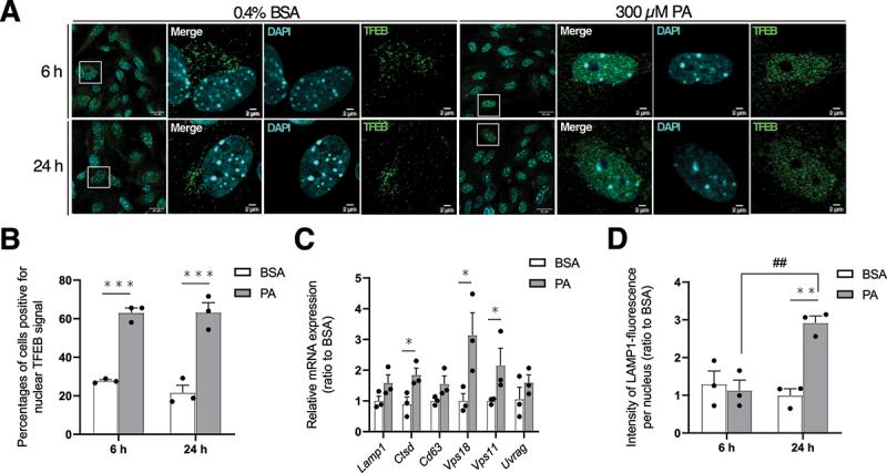
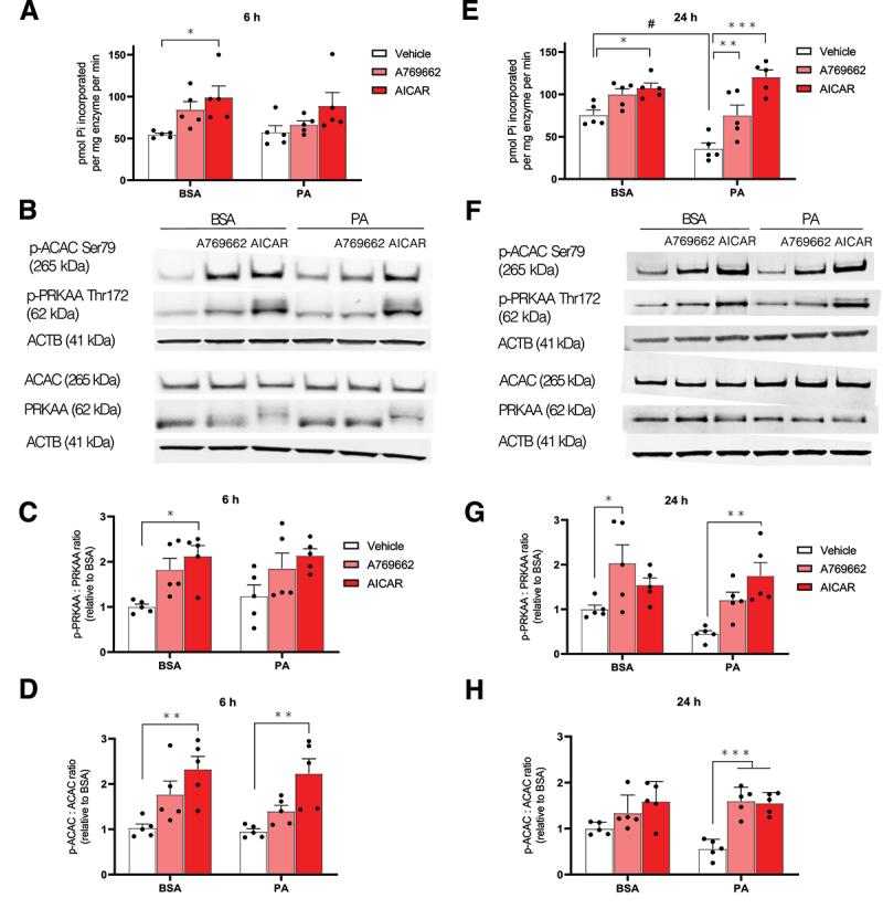
Renal proximal tubules are a primary site of injury in metabolic diseases. In obese patients and animal models, proximal tubular epithelial cells (PTECs) display dysregulated lipid metabolism, organelle dysfunctions, and oxidative stress that contribute to interstitial inflammation, fibrosis and ultimately end-stage renal failure. Our research group previously pointed out AMP-activated protein kinase (AMPK) decline as a driver of obesity-induced renal disease. Because PTECs display high macroautophagic/autophagic activity and rely heavily on their endo-lysosomal system, we investigated the effect of lipid stress on autophagic flux and lysosomes in these cells. Using a model of highly differentiated primary PTECs challenged with palmitate, our data placed lysosomes at the cornerstone of the lipotoxic phenotype. As soon as 6 h after palmitate exposure, cells displayed impaired lysosomal acidification subsequently leading to autophagosome accumulation and activation of lysosomal biogenesis. We also showed the inability of lysosomal quality control to restore acidic pH which finally drove PTECs dedifferentiation. When palmitate-induced AMPK activity decline was prevented by AMPK activators, lysosomal acidification and the differentiation profile of PTECs were preserved. Our work provided key insights on the importance of lysosomes in PTECs homeostasis and lipotoxicity and demonstrated the potential of AMPK in protecting the organelle from lipid stress.: ACAC: acetyl-CoA carboxylase; ACTB: actin beta; AICAR: 5-aminoimidazole-4-carboxamide-1-β-D-ribofuranoside; AMPK: AMP-activated protein kinase; APQ1: aquaporin 1 (Colton blood group); BSA: bovine serum albumin; CDH16: cadherin 16; CKD: chronic kidney disease; CTSB: cathepsin B; CTSD: cathepsin D; EPB41L5: erythrocyte membrane protein band 4.1 like 5; EIF4EBP1: eukaryotic translation initiation factor 4E binding protein 1; EMT: epithelial-to-mesenchymal transition; FA: fatty acid; FCCP: carbonyl cyanide 4-(trifluoromethoxy)phenylhydrazone; GFP: green fluorescent protein; GUSB: glucuronidase beta; HEXB: hexosaminidase subunit beta; LAMP: lysosomal associated membrane protein; LD: lipid droplet; LGALS3: galectin 3; LLOMe: L-leucyl-L-leucine methyl ester hydrobromide; LMP: lysosomal membrane permeabilization; LRP2: LDL receptor related protein 2; LSD: lysosomal storage disorder; MAP1LC3/LC3: microtubule associated protein 1 light chain 3; MCOLN1: mucolipin TRP cation channel 1; MG132: N-benzyloxycarbonyl-L-leucyl-L-leucyl-L-leucinal; MmPTECs: Mus musculus (mouse) proximal tubular epithelial cells; MTORC1: mechanistic target of rapamycin kinase complex 1; OA: oleate; PA: palmitate; PIKFYVE: phosphoinositide kinase, FYVE-type zinc finger containing; PTs: proximal tubules; PTECs: proximal tubular epithelial cells; PRKAA: protein kinase AMP-activated catalytic subunit alpha; RFP: red fluorescent protein; RPS6KB: ribosomal protein S6 kinase B; SLC5A2: solute carrier family 5 member 2; SOX9: SRY-box transcription factor 9; SQSTM1: sequestosome 1; TFEB: transcription factor EB; Ub: ubiquitin; ULK1: unc-51 like autophagy activating kinase 1; VIM: vimentin.

摘要

肾近端小管是代谢性疾病中损伤的主要部位。在肥胖患者和动物模型中,近端肾小管上皮细胞(PTECs)表现出脂质代谢失调、细胞器功能障碍和氧化应激,这些因素会导致间质炎症、纤维化,并最终导致终末期肾衰竭。我们的研究小组之前指出,AMP激活的蛋白激酶(AMPK)活性下降是肥胖诱导的肾脏疾病的驱动因素。由于PTECs表现出较高的自噬活性,并且严重依赖其溶酶体系统,我们研究了脂质应激对这些细胞自噬流和溶酶体的影响。使用高分化原代PTECs用棕榈酸酯刺激的模型,我们的数据表明溶酶体是脂毒性表型的基石。棕榈酸酯暴露后6小时,细胞就出现溶酶体酸化受损,随后导致自噬体积累和溶酶体生物发生的激活。我们还表明溶酶体质量控制无法恢复酸性pH值,最终导致PTECs去分化。当用AMPK激活剂阻止棕榈酸酯诱导的AMPK活性下降时,溶酶体酸化和PTECs的分化特征得以保留。我们的工作提供了关于溶酶体在PTECs稳态和脂毒性中的重要性的关键见解,并证明了AMPK在保护细胞器免受脂质应激方面的潜力。:ACAC:乙酰辅酶A羧化酶;ACTB:肌动蛋白β;AICAR:5-氨基咪唑-4-甲酰胺-1-β-D-呋喃核糖苷;AMPK:AMP激活的蛋白激酶;APQ1:水通道蛋白1(科尔顿血型);BSA:牛血清白蛋白;CDH16:钙黏蛋白16;CKD:慢性肾脏病;CTSB:组织蛋白酶B;CTSD:组织蛋白酶D;EPB41L5:红细胞膜蛋白带4.1样5;EIF4EBP1:真核翻译起始因子4E结合蛋白1;EMT:上皮-间质转化;FA:脂肪酸;FCCP:羰基氰化物4-(三氟甲氧基)苯腙;GFP:绿色荧光蛋白;GUSB:β-葡萄糖醛酸酶;HEXB:己糖胺酶亚基β;LAMP:溶酶体相关膜蛋白;LD:脂滴;LGALS3:半乳糖凝集素3;LLOMe:L-亮氨酰-L-亮氨酸甲酯氢溴酸盐;LMP:溶酶体膜通透性;LRP2:低密度脂蛋白受体相关蛋白2;LSD:溶酶体贮积症;MAP1LC3/LC3:微管相关蛋白1轻链3;MCOLN1:黏脂素TRP阳离子通道1;MG132:N-苄氧羰基-L-亮氨酰-L-亮氨酰-L-亮氨酸;MmPTECs:小家鼠(小鼠)近端肾小管上皮细胞;MTORC1:雷帕霉素激酶机制靶点复合物1;OA:油酸;PA:棕榈酸酯;PIKFYVE:含FYVE型锌指的磷酸肌醇激酶;PTs:近端小管;PTECs:近端肾小管上皮细胞;PRKAA:蛋白激酶AMP激活催化亚基α;RFP:红色荧光蛋白;RPS6KB:核糖体蛋白S6激酶B;SLC5A2:溶质载体家族5成员2;SOX9:SRY盒转录因子9;SQSTM1:隔离体1;TFEB:转录因子EB;Ub:泛素;ULK1:unc-51样自噬激活激酶1;VIM:波形蛋白

https://cdn.ncbi.nlm.nih.gov/pmc/blobs/5975/11925112/fb66f9c969a3/KAUP_A_2435238_F0001_OC.jpg

文献AI研究员

20分钟写一篇综述,助力文献阅读效率提升50倍。

立即体验

用中文搜PubMed

大模型驱动的PubMed中文搜索引擎

马上搜索

文档翻译

学术文献翻译模型,支持多种主流文档格式。

立即体验