Suppr超能文献

载有α-十四烷氧羰基吉西他滨的脂质体用于胰腺癌化疗的抗肿瘤效率提高

Improved Antitumor Efficiency of -Tetradecyloxycarbonyl Gemcitabine-Loaded Liposomes for Pancreatic Cancer Chemotherapy.

作者信息

Wang Dan, Wang Xiaobo, Li Yan, Wang Xiaowei, Wang Xuelei, Su Jiayi, Wang Apeng, Lv Kai, Liu Mingliang, Xia Guimin

机构信息

Institute of Medicinal Biotechnology, Chinese Academy of Medical Sciences & Peking Union Medical College, Beijing, 100050, People's Republic of China.

出版信息

Int J Nanomedicine. 2024 Dec 11;19:13391-13410. doi: 10.2147/IJN.S485861. eCollection 2024.

Abstract

BACKGROUND

Gemcitabine (Gem) is one of the first-line chemotherapy drugs for pancreatic cancer treatment. However, its short half-life in plasma and adverse effects limited its broader application.

METHODS

A novel Gem derivative ( -tetradecyloxycarbonyl gemcitabine, tcGem) was synthesized and encapsulated into liposomes (LipotcGem) to overcome the above shortcomings.

RESULTS

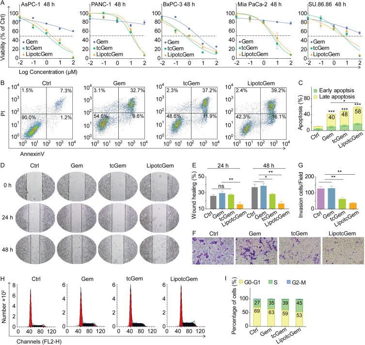
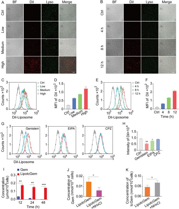
LipotcGem has been successfully formulated, with the average size of 115 nm, zeta potential values of -36 mV, encapsulation efficiency of up to 98%, and drug loading capacity of 8.1%. Compared to Gem, LipotcGem improved in vitro antitumor activity significantly, as evidenced by the lower IC, the higher percentage of apoptotic cells, the stronger ability to inhibit cell migration and invasion due to the higher cellular accumulation (100 times). Additionally, the endocytosis of LipotcGem was mainly mediated by caveolae, and was then processed in the lysosome, where tcGem was released and hydrolyzed into Gem. LipotcGem inhibited tumor growth by 70% in subcutaneous xenograft model and 90% in orthotopic xenograft model, respectively. LipotcGem suppressed tumor metastasis and prolonged survival without perceptible systemic toxicity, which may be caused by the longer t in vivo (3.5 times, 5.23 1.46 h) and more enrichment in tumor tissue (750 times).

CONCLUSION

LipotcGem significantly increased the anti-tumor efficiency and decreased the toxicity for chemotherapy of pancreatic cancer.

摘要

背景

吉西他滨(Gem)是胰腺癌治疗的一线化疗药物之一。然而,其在血浆中的半衰期短以及不良反应限制了其更广泛的应用。

方法

合成了一种新型吉西他滨衍生物(-十四烷氧基羰基吉西他滨,tcGem),并将其包裹在脂质体中(LipotcGem)以克服上述缺点。

结果

成功制备了LipotcGem,其平均粒径为115 nm,zeta电位值为-36 mV,包封率高达98%,载药量为8.1%。与Gem相比,LipotcGem显著提高了体外抗肿瘤活性,较低的半数抑制浓度(IC)、较高的凋亡细胞百分比、更强的抑制细胞迁移和侵袭能力(由于细胞摄取量更高,为100倍)证明了这一点。此外,LipotcGem的内吞作用主要由小窝介导,然后在溶酶体中进行处理,在溶酶体中tcGem被释放并水解为Gem。LipotcGem在皮下异种移植模型中抑制肿瘤生长70%,在原位异种移植模型中抑制肿瘤生长90%。LipotcGem抑制肿瘤转移并延长生存期,且无明显的全身毒性,这可能是由于其在体内的半衰期更长(3.5倍,5.23±1.46小时)以及在肿瘤组织中的富集更多(750倍)。

结论

LipotcGem显著提高了胰腺癌化疗的抗肿瘤效率并降低了毒性。

https://cdn.ncbi.nlm.nih.gov/pmc/blobs/30f9/11646436/8de35d07ef42/IJN-19-13391-g0001.jpg

文献AI研究员

20分钟写一篇综述,助力文献阅读效率提升50倍。

立即体验

用中文搜PubMed

大模型驱动的PubMed中文搜索引擎

马上搜索

文档翻译

学术文献翻译模型,支持多种主流文档格式。

立即体验