Suppr超能文献

食用猕猴桃对大鼠肝脏胆固醇代谢的影响:诱导性高胆固醇血症中的基因表达分析

Impact of Kiwifruit Consumption on Cholesterol Metabolism in Rat Liver: A Gene Expression Analysis in Induced Hypercholesterolemia.

作者信息

Gorji Abdolvahab Ebrahimpour, Ciecierska Anna, Leontowicz Hanna, Roudbari Zahra, Sadkowski Tomasz

机构信息

Department of Physiological Sciences, Institute of Veterinary Medicine, Warsaw University of Life Sciences, 02-776 Warsaw, Poland.

Department of Animal Science, Faculty of Agriculture, University of Jiroft, Jiroft 78671-55311, Iran.

出版信息

Nutrients. 2024 Nov 22;16(23):3999. doi: 10.3390/nu16233999.

Abstract

BACKGROUND/OBJECTIVES: Cholesterol is vital in various bodily functions, such as maintaining cell membranes, producing hormones, etc. However, imbalances, like hypercholesterolemia, can lead to diseases such as cancer, kidney disease, non-alcoholic fatty liver disease, and cardiovascular conditions. This study explores the impact of kiwifruit consumption, specifically cultivar Geneva and cultivar Hayward, on cholesterol and lipid metabolism in rat liver.

METHODS

Rats were divided into groups: a 1% cholesterol control group (Ch), a 5% Geneva kiwifruit-supplemented group (ChGENE), and a 5% Hayward kiwifruit-supplemented group (ChHAYW). Gene expression was analyzed using Gene Spring v.14. Gene ontology, pathway analysis, miRNA, and transcription factor prediction were performed using DAVID, Reactome, and miRNet. In addition, we used Agilent Literature Search software to gain further insights.

RESULTS

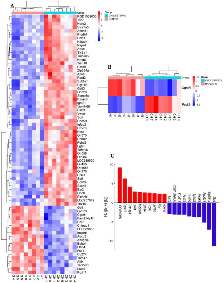
Statistical analysis identified 72 genes in ChGENE-Ch and 2 genes in ChHAYW-Ch comparison. Key genes involved in cholesterol metabolism pathways, including , , , , and , showed lower expression in the kiwifruit-supplemented groups. The genes mentioned above showed lower expression in the kiwifruit-supplemented group, probably contributing to the liver lipid level reduction. Further analysis identified miRNA-26a, miRNA-29a/b/c, miRNA-33a/b, and miRNA-155 targeting hub genes.

CONCLUSIONS

Our findings suggest that dietary supplementation with kiwifruit, particularly the Geneva cultivar, reduces fat accumulation in the liver of rats with hypercholesterolemia, likely through downregulation of critical genes involved in cholesterol metabolism. These studies highlight the potential of kiwifruit as a part of a dietary strategy to manage cholesterol levels.

摘要

背景/目的:胆固醇在维持细胞膜、产生激素等多种身体功能中起着至关重要的作用。然而,胆固醇失衡,如高胆固醇血症,会导致癌症、肾脏疾病、非酒精性脂肪性肝病和心血管疾病等。本研究探讨食用奇异果,特别是日内瓦品种和海沃德品种,对大鼠肝脏胆固醇和脂质代谢的影响。

方法

将大鼠分为几组:1%胆固醇对照组(Ch)、5%日内瓦奇异果补充组(ChGENE)和5%海沃德奇异果补充组(ChHAYW)。使用Gene Spring v.14分析基因表达。使用DAVID、Reactome和miRNet进行基因本体论、通路分析、miRNA和转录因子预测。此外,我们使用安捷伦文献检索软件以获得更深入的见解。

结果

统计分析在ChGENE - Ch比较中鉴定出72个基因,在ChHAYW - Ch比较中鉴定出2个基因。参与胆固醇代谢途径的关键基因,包括 、 、 、 和 ,在奇异果补充组中表达较低。上述基因在奇异果补充组中表达较低,可能有助于降低肝脏脂质水平。进一步分析确定了靶向枢纽基因的miRNA - 26a、miRNA - 29a/b/c、miRNA - 33a/b和miRNA - 155。

结论

我们的研究结果表明,食用奇异果,特别是日内瓦品种,可降低高胆固醇血症大鼠肝脏中的脂肪积累,可能是通过下调参与胆固醇代谢的关键基因实现的。这些研究突出了奇异果作为控制胆固醇水平饮食策略一部分的潜力。

https://cdn.ncbi.nlm.nih.gov/pmc/blobs/7ac7/11643705/ec1026e38295/nutrients-16-03999-g001.jpg

文献AI研究员

20分钟写一篇综述,助力文献阅读效率提升50倍。

立即体验

用中文搜PubMed

大模型驱动的PubMed中文搜索引擎

马上搜索

文档翻译

学术文献翻译模型,支持多种主流文档格式。

立即体验