Suppr超能文献

肥胖不孕女性的消化道和生殖道微生物群分析

An Analysis of the Digestive and Reproductive Tract Microbiota in Infertile Women with Obesity.

作者信息

Bellver Jose, Gonzalez-Monfort Marta, González Sandra, Toson Bruno, Labarta Elena, Castillón Gemma, Mariani Giulia, Vidal Carmina, Giles Juan, Cruz Fabio, Ballesteros Agustin, Ferrando Marcos, García-Velasco Juan Antonio, Valbuena Diana, Vilella Felipe, Parras-Molto Marcos, Tercero-Atencia Esther, Simon Carlos, Moreno Inmaculada

机构信息

IVIRMA Valencia, Pl. de la Policia Local, 3, 46015 Valencia, Spain.

Department of Pediatrics, Obstetrics and Gynecology, University of Valencia, Av. de Blasco Ibáñez, 15, 46010 Valencia, Spain.

出版信息

Int J Mol Sci. 2024 Nov 23;25(23):12600. doi: 10.3390/ijms252312600.

Abstract

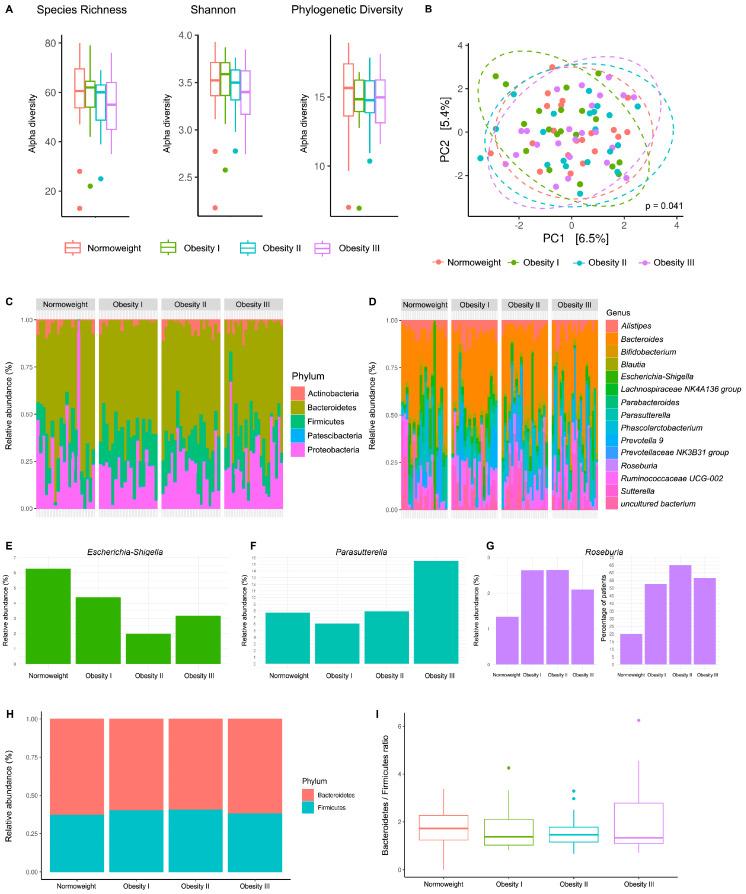
Previous studies have linked the microbiome of distinct body habitats to obesity and infertility; however, the often-divergent results observed have left the role of the so-called "second genome" in obese infertile patients incompletely explored. Here, we present a prospective observational multicenter study of oral, gut, endometrial, and vaginal microbiota of infertile patients classified according to BMI. Patients collected saliva/fecal samples, while vaginal/endometrial fluid samples were collected in the clinic. Total bacterial DNA was extracted, and microbiota profiles were analyzed by 16S rRNA gene sequencing. Our results showed no differences in the Bacteroidetes/Firmicutes ratio (proposed obesity hallmark) in the gut microbiota between patients with obesity and normal weight; however, a tendency for higher levels of genera such as in normal-weight patients was observed; in comparison, patients with obesity possessed increased numbers of and . In the reproductive tract, vaginal samples possessed a similar microbiota to endometrial fluid, both largely colonised by , , and , supporting the hypothesis that uterine colonisation proceeds from vaginal bacteria ascension. Additionally, higher prevalence of a -dominated (>50%) endometrial microbiota was observed among patients with obesity. This first description of the human digestive and reproductive tract microbiota in infertile women with obesity may explain their poor reproductive outcomes.

摘要

先前的研究已将不同身体部位的微生物群与肥胖和不孕症联系起来;然而,所观察到的结果往往存在差异,使得所谓的“第二基因组”在肥胖不孕患者中的作用尚未得到充分探索。在此,我们展示了一项前瞻性观察性多中心研究,该研究针对根据体重指数(BMI)分类的不孕患者的口腔、肠道、子宫内膜和阴道微生物群展开。患者自行采集唾液/粪便样本,而阴道/子宫内膜液样本则在诊所采集。提取总细菌DNA,并通过16S rRNA基因测序分析微生物群谱。我们的结果显示,肥胖患者和正常体重患者的肠道微生物群中拟杆菌门/厚壁菌门比例(公认的肥胖标志)并无差异;然而,观察到正常体重患者中某些菌属的水平有升高趋势;相比之下,肥胖患者中[具体菌属1]和[具体菌属2]的数量增加。在生殖道中,阴道样本的微生物群与子宫内膜液相似,两者主要由[具体菌属3]、[具体菌属4]和[具体菌属5]定殖,这支持了子宫定殖源于阴道细菌上行的假说。此外,在肥胖患者中观察到以[具体菌属6]为主导(>50%)的子宫内膜微生物群的患病率更高。对肥胖不孕女性的人类消化和生殖道微生物群的这一首次描述可能解释了她们不良的生殖结局。

https://cdn.ncbi.nlm.nih.gov/pmc/blobs/71f5/11641297/f0b0fa40a061/ijms-25-12600-g001.jpg

文献AI研究员

20分钟写一篇综述,助力文献阅读效率提升50倍。

立即体验

用中文搜PubMed

大模型驱动的PubMed中文搜索引擎

马上搜索

文档翻译

学术文献翻译模型,支持多种主流文档格式。

立即体验