Suppr超能文献

新型-(9-乙基-9-咔唑-3-基)乙酰胺连接的苯并呋喃-1,2,4-三唑作为抗SARS-CoV-2药物的设计、合成及生物学研究:针对主要蛋白酶(M)、刺突糖蛋白和RNA依赖的RNA聚合酶的湿/干联合方法

Design, Synthesis and Biological Exploration of Novel -(9-Ethyl-9-Carbazol-3-yl)Acetamide-Linked Benzofuran-1,2,4-Triazoles as Anti-SARS-CoV-2 Agents: Combined Wet/Dry Approach Targeting Main Protease (M), Spike Glycoprotein and RdRp.

作者信息

Zahoor Ameer Fawad, Munawar Saba, Ahmad Sajjad, Iram Fozia, Anjum Muhammad Naveed, Khan Samreen Gul, Javid Jamila, Nazeer Usman, Bhat Mashooq Ahmad

机构信息

Department of Chemistry, Government College University Faisalabad, Faisalabad 38000, Pakistan.

Department of Chemistry, University of Engineering and Technology Lahore, Faisalabad Campus, Faisalabad 38000, Pakistan.

出版信息

Int J Mol Sci. 2024 Nov 26;25(23):12708. doi: 10.3390/ijms252312708.

Abstract

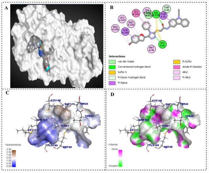
A novel series of substituted benzofuran-tethered triazolylcarbazoles was synthesized in good to high yields (65-89%) via -alkylation of benzofuran-based triazoles with 2-bromo--(9-ethyl-9-carbazol-3-yl)acetamide. The inhibitory potency of the synthesized compounds against SARS-CoV-2 was evaluated by enacting molecular docking against its three pivotal proteins, namely, M (main protease; PDB ID: 6LU7), the spike glycoprotein (PDB ID: 6WPT), and RdRp (RNA-dependent RNA polymerase; PDB ID: 6M71). The docking results indicated strong binding affinities between SARS-CoV-2 proteins and the synthesized compounds, which were thereby expected to obstruct the function of SARS proteins. Among the synthesized derivatives, the compounds , , , and exposited the best binding scores of -8.77, -8.76, -8.87, and -8.85 Kcal/mol against M, respectively, -6.69, -6.54, -6.44, and -6.56 Kcal/mol against the spike glycoprotein, respectively, and -7.61, -8.10, -8.01, and -7.54 Kcal/mol against RdRp, respectively. Furthermore, the binding scores of (-8.83 Kcal/mol) and (-8.92 Kcal/mol) against 6LU7 are worth mentioning. Regarding the spike glycoprotein, , , and expressed high binding energies of -6.43, -6.38, and -6.41 Kcal/mol, accordingly. Correspondingly, the binding affinity of (-7.62 Kcal/mol) against RdRp is also noteworthy. Furthermore, the potent compounds were also subjected to ADMET analysis to evaluate their pharmacokinetic properties, suggesting that the compounds , , , and exhibited comparable values. These potent compounds may be selected as inhibitory agents and provide a pertinent context for further investigations.

摘要

通过基于苯并呋喃的三唑与2-溴-α-(9-乙基-9-咔唑-3-基)乙酰胺的α-烷基化反应,以良好至高产率(65-89%)合成了一系列新型的取代苯并呋喃连接的三唑基咔唑。通过对严重急性呼吸综合征冠状病毒2(SARS-CoV-2)的三种关键蛋白,即M(主要蛋白酶;PDB编号:6LU7)、刺突糖蛋白(PDB编号:6WPT)和RdRp(RNA依赖性RNA聚合酶;PDB编号:6M71)进行分子对接,评估了合成化合物对SARS-CoV-2的抑制效力。对接结果表明SARS-CoV-2蛋白与合成化合物之间具有很强的结合亲和力,因此预计这些化合物会阻碍SARS蛋白的功能。在合成的衍生物中,化合物、、、和对M的最佳结合分数分别为-8.77、-8.76、-8.87和-8.85千卡/摩尔,对刺突糖蛋白的最佳结合分数分别为-6.69、-6.54、-6.44和-6.56千卡/摩尔,对RdRp的最佳结合分数分别为-7.61、-8.10、-8.01和-7.54千卡/摩尔。此外,化合物(-8.83千卡/摩尔)和(-8.92千卡/摩尔)对6LU7的结合分数也值得一提。对于刺突糖蛋白,、和分别表现出-6.43、-6.38和-6.41千卡/摩尔的高结合能。相应地,化合物(-7.62千卡/摩尔)对RdRp的结合亲和力也值得注意。此外,还对活性化合物进行了ADMET分析以评估其药代动力学性质,结果表明化合物、、、和表现出相当的值。这些活性化合物可被选为抑制剂,并为进一步研究提供相关背景。

https://cdn.ncbi.nlm.nih.gov/pmc/blobs/0eca/11641759/8c0283a38467/ijms-25-12708-g001.jpg

文献AI研究员

20分钟写一篇综述,助力文献阅读效率提升50倍。

立即体验

用中文搜PubMed

大模型驱动的PubMed中文搜索引擎

马上搜索

文档翻译

学术文献翻译模型,支持多种主流文档格式。

立即体验