Suppr超能文献

接受抗PD1治疗的黑色素瘤患者的循环免疫格局根据治疗的临床反应揭示了关键免疫特征。

Circulating immune landscape in melanoma patients undergoing anti-PD1 therapy reveals key immune features according to clinical response to treatment.

作者信息

Sosa Cuevas Eleonora, Mouret Stéphane, Vayssière Guillaume, Kerboua Siham, Girard Pauline, Molens Jean-Paul, Manceau Marc, Charles Julie, Saas Philippe, Aspord Caroline

机构信息

Institute for Advanced Biosciences, Team: Epigenetics, Immunity, Metabolism, Cell Signaling & Cancer, Inserm U 1209, CNRS UMR, Université Grenoble Alpes, Grenoble, France.

R&D Laboratory, Etablissement Français du Sang Auvergne-Rhône-Alpes, Grenoble, France.

出版信息

Front Immunol. 2024 Dec 2;15:1507938. doi: 10.3389/fimmu.2024.1507938. eCollection 2024.

Abstract

INTRODUCTION

Immune checkpoint blockers (ICB) bring unprecedented clinical success, yet many patients endure immune mediated adverse effects and/or fail to respond. Predictive signatures of response to ICB and mechanisms of clinical efficacy or failure remain understudied. DC subsets, in network with conventional αβ T (T), NK, γδ T and iNKT cells, harbor pivotal roles in tumor control, yet their involvement in response to ICB remained underexplored.

METHODS

We performed an extensive longitudinal monitoring of circulating immune cells from melanoma patients treated with first-line anti-PD1, before (T0) and during treatment. We assessed the phenotypic and functional features of DC and effector cells' subsets by multi-parametric flow cytometry and ProcartaPlex dosages.

RESULTS

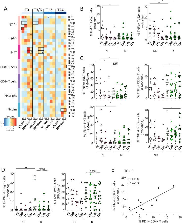
We revealed differences according to response to treatment and modulations of patterns during treatment, highlighting a strong link between the immune landscape and the outcome of anti-PD1 therapy. Responders exhibited higher frequencies of circulating cDC1s, CD8 T cells, and γδ2 T cells in central memory (CM) stage. Notably, we observed a distinct remodeling of ICP expression profile, activation status and natural cytotoxicity receptor patterns of immune subsets during treatment. Anti-PD1 modulated DCs' functionality and triggered deep changes in the functional orientation of T and γδT cells.

DISCUSSION

Overall, our work provides new insights into the immunological landscape sustaining favorable clinical responses or resistance to first-line anti-PD1 therapy in melanoma patients. Such exploration participates in uncovering the mechanism of action of anti-PD1, discovering innovative predictive signatures of response, and paves the way to design pertinent combination strategies to improve patient clinical benefits in the future.

摘要

引言

免疫检查点阻断剂(ICB)带来了前所未有的临床成功,但许多患者仍遭受免疫介导的不良反应和/或无反应。对ICB反应的预测特征以及临床疗效或失败的机制仍未得到充分研究。树突状细胞(DC)亚群与传统的αβT(T)细胞、自然杀伤(NK)细胞、γδT细胞和不变自然杀伤T(iNKT)细胞相互作用,在肿瘤控制中发挥关键作用,但其在对ICB反应中的作用仍未得到充分探索。

方法

我们对接受一线抗程序性死亡蛋白1(PD1)治疗的黑色素瘤患者治疗前(T0)和治疗期间的循环免疫细胞进行了广泛的纵向监测。我们通过多参数流式细胞术和ProcartaPlex检测评估了DC和效应细胞亚群的表型和功能特征。

结果

我们发现了根据治疗反应的差异以及治疗期间模式的调节,突出了免疫格局与抗PD1治疗结果之间的紧密联系。反应者在中央记忆(CM)阶段循环的常规DC1、CD8 T细胞和γδ2 T细胞频率更高。值得注意的是,我们观察到治疗期间免疫亚群的免疫检查点(ICP)表达谱、激活状态和自然细胞毒性受体模式有明显重塑。抗PD1调节了DC的功能,并引发了T细胞和γδT细胞功能方向的深刻变化。

讨论

总体而言,我们的工作为支持黑色素瘤患者对一线抗PD1治疗产生良好临床反应或耐药性的免疫格局提供了新见解。这种探索有助于揭示抗PD1的作用机制,发现创新的反应预测特征,并为未来设计相关联合策略以改善患者临床获益铺平道路。

https://cdn.ncbi.nlm.nih.gov/pmc/blobs/5892/11646980/22a34a061711/fimmu-15-1507938-g001.jpg

文献AI研究员

20分钟写一篇综述,助力文献阅读效率提升50倍。

立即体验

用中文搜PubMed

大模型驱动的PubMed中文搜索引擎

马上搜索

文档翻译

学术文献翻译模型,支持多种主流文档格式。

立即体验