Suppr超能文献

N-乙酰转移酶8样蛋白在人类癌症中的致癌作用的泛癌分析

A pan-cancer analysis of the oncogenic role of N-acetyltransferase 8 like in human cancer.

作者信息

Chen Jiamin, Shao Fanglin, Zhang Shuxia, Qian Youliang, Chen Mei

机构信息

Institute of Clinical Pathology& Department of Pathology, Shantou University Medical College, Shantou, 515041, Guangdong, China.

Chengdu Basebio Company, Chengdu, 610041, China.

出版信息

Discov Oncol. 2024 Dec 18;15(1):792. doi: 10.1007/s12672-024-01605-w.

Abstract

BACKGROUND

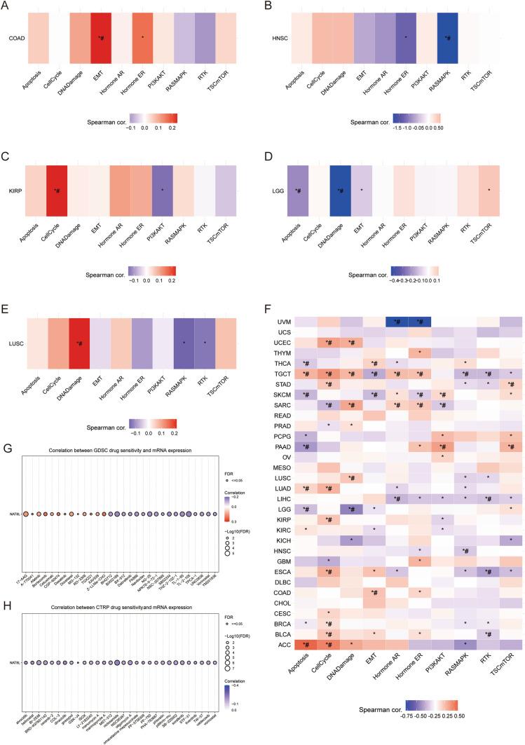
N-Acetyltransferase 8 Like (NAT8L) inhibits natural killer (NK)/T-cell cytotoxicity by impairing the formation of the immunological synapse via N-acetylaspartate (NAA). Existing research has predominantly focused on the metabolic functions of NAT8L, particularly in adipose tissues and myelination in the brain. However, in contrast to other N-acetyltransferases such as NAT1 and NAT2, the role of NAT8L in cancer has been less extensively studied. In this study, we conducted a comprehensive pan-cancer analysis to investigate the carcinogenic role of NAT8L in human cancers.

METHODS

We utilized the standardized TCGA pan-cancer dataset to analyze differential expression, clinical prognosis, gene mutation, immune infiltration, epigenetic modification, tumor stemness, and heterogeneity. Additionally, we evaluated the sensitivity of NAT8L to small molecule drugs using the GDSC and CTRP databases.

RESULTS

In this study, we identified that NAT8L expression was upregulated in 6 cancers and downregulated in 12 compared to normal tissues. We analyzed its prognostic value in 5 tumor types (KIRP, COAD, COADREAD, GBMLGG, LUSC) and found correlations with overall survival (OS), disease-specific survival (DSS), and progression-free interval (PFI). Furthermore, NAT8L expression was significantly correlated with levels of most immune checkpoints, immunomodulators, and immune cell infiltration. The mutation frequencies for bladder cancer (BLCA), glioblastoma multiforme and glioma (GBMLGG), lower-grade glioma (LGG), and KIRP were 1.2%, 0.9%, 0.8%, and 0.4%, respectively.

CONCLUSION

Our findings suggest that NAT8L may serve as a potential prognostic marker and therapeutic target across a variety of cancers, particularly in KIRP, COAD, COADREAD, GBMLGG, and lung squamous cell carcinoma (LUSC).

摘要

背景

N-乙酰转移酶8样蛋白(NAT8L)通过N-乙酰天冬氨酸(NAA)损害免疫突触的形成来抑制自然杀伤(NK)/T细胞的细胞毒性。现有研究主要集中在NAT8L的代谢功能,特别是在脂肪组织和大脑髓鞘形成方面。然而,与其他N-乙酰转移酶如NAT1和NAT2相比,NAT8L在癌症中的作用研究较少。在本研究中,我们进行了全面的泛癌分析,以探讨NAT8L在人类癌症中的致癌作用。

方法

我们利用标准化的TCGA泛癌数据集分析差异表达、临床预后、基因突变、免疫浸润、表观遗传修饰、肿瘤干性和异质性。此外,我们使用GDSC和CTRP数据库评估了NAT8L对小分子药物的敏感性。

结果

在本研究中,我们发现与正常组织相比,NAT8L表达在6种癌症中上调,在12种癌症中下调。我们分析了其在5种肿瘤类型(肾嫌色细胞癌、结肠癌、结直肠癌、脑胶质瘤、肺鳞状细胞癌)中的预后价值,发现与总生存期(OS)、疾病特异性生存期(DSS)和无进展生存期(PFI)相关。此外,NAT8L表达与大多数免疫检查点、免疫调节因子和免疫细胞浸润水平显著相关。膀胱癌(BLCA)、多形性胶质母细胞瘤和胶质瘤(GBMLGG)、低级别胶质瘤(LGG)和肾嫌色细胞癌的突变频率分别为1.2%、0.9%、0.8%和0.4%。

结论

我们的研究结果表明,NAT8L可能作为多种癌症的潜在预后标志物和治疗靶点,特别是在肾嫌色细胞癌、结肠癌、结直肠癌、脑胶质瘤和肺鳞状细胞癌中。

https://cdn.ncbi.nlm.nih.gov/pmc/blobs/b1bd/11655898/77187d2df937/12672_2024_1605_Fig1_HTML.jpg

文献AI研究员

20分钟写一篇综述,助力文献阅读效率提升50倍。

立即体验

用中文搜PubMed

大模型驱动的PubMed中文搜索引擎

马上搜索

文档翻译

学术文献翻译模型,支持多种主流文档格式。

立即体验