Suppr超能文献

免疫原性细胞死亡相关特征预测膀胱癌的预后和免疫治疗疗效。

Immunogenic cell death-related signature predicts prognosis and immunotherapy efficacy in bladder cancer.

作者信息

Guo Long, Chen Na, Qiu Mei, Yang Juliang, Zhou Min, Liu Fei

机构信息

Department of Urology, The Second Affiliated Hospital of Nanchang University, Nanchang, China.

Department of Breast Surgery, The Fourth Affiliated Hospital of Nanchang University, Nanchang, China.

出版信息

Transl Cancer Res. 2024 Nov 30;13(11):5801-5814. doi: 10.21037/tcr-24-533. Epub 2024 Nov 27.

Abstract

BACKGROUND

Immunogenic cell death (ICD) has been verified as a modality of regulated cell death (RCD). Bladder cancer (BC) is a common malignant tumor and ranks tenth in the incidence of global tumor epidemiology. We conducted this study to understand the relationship between ICD and BC and benefit clinical practice.

METHODS

Transcriptome and clinical profiling, mutational data of patients were downloaded from The Cancer Genome Atlas (TCGA) and the Gene Expression Omnibus (GEO) database. BC patients were divided into ICD-high and -low risk subgroups via consensus clusters. Functional enrichment, somatic mutation analysis, Gene Ontology (GO), and Kyoto Encyclopedia of Genes and Genomes (KEGG) were used to explore the potential mechanism. An ICD-related risk signature was constructed via least absolute shrinkage and selection operator (LASSO) regression analysis. Immune infiltration was investigated and multiplexed immunofluorescence staining was used to validate the BC microenvironment. Immune landscape was summarized to show the potential of immunotherapy.

RESULTS

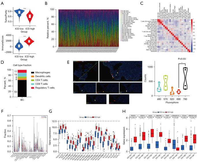
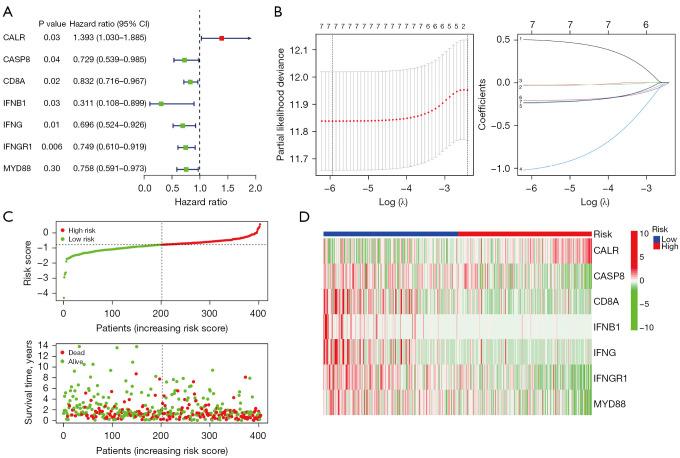
A total of 18 differentially expressed ICD-related genes in BC were distinguished from normal tissue. We identified two clusters and BC patients were divided into ICD-high and -low subgroups in the TCGA BC cohort. The ICD-high subgroup exhibited worse clinical outcomes, different mutation profiles, different functional enrichment, higher immune infiltration, and better immunotherapy response. An ICD-related risk signature made of seven ICD-related genes was established and shown to have outstanding predictive power of prognosis via LASSO Cox regression.

CONCLUSIONS

An ICD-related risk signature was established that provides a promising classification system to predict the prognosis in BC patients accurately. The signature provides a novel strategy for immunotherapy of BC.

摘要

背景

免疫原性细胞死亡(ICD)已被证实为一种程序性细胞死亡(RCD)方式。膀胱癌(BC)是一种常见的恶性肿瘤,在全球肿瘤流行病学发病率中排名第十。我们开展本研究以了解ICD与BC之间的关系并造福临床实践。

方法

从癌症基因组图谱(TCGA)和基因表达综合数据库(GEO)下载患者的转录组和临床特征、突变数据。通过一致性聚类将BC患者分为ICD高风险和低风险亚组。采用功能富集、体细胞突变分析、基因本体论(GO)和京都基因与基因组百科全书(KEGG)来探索潜在机制。通过最小绝对收缩和选择算子(LASSO)回归分析构建ICD相关风险特征。研究免疫浸润情况,并使用多重免疫荧光染色验证BC微环境。总结免疫图谱以显示免疫治疗的潜力。

结果

在BC中总共鉴定出18个与正常组织有差异表达的ICD相关基因。我们在TCGA BC队列中识别出两个聚类,并将BC患者分为ICD高亚组和低亚组。ICD高亚组表现出更差的临床结局、不同的突变谱、不同的功能富集、更高的免疫浸润以及更好的免疫治疗反应。建立了由7个ICD相关基因组成的ICD相关风险特征,并通过LASSO Cox回归显示其对预后具有出色的预测能力。

结论

建立了一个ICD相关风险特征,为准确预测BC患者的预后提供了一个有前景的分类系统。该特征为BC免疫治疗提供了一种新策略。

https://cdn.ncbi.nlm.nih.gov/pmc/blobs/9bc9/11651764/867422e44a53/tcr-13-11-5801-f1.jpg

文献AI研究员

20分钟写一篇综述,助力文献阅读效率提升50倍。

立即体验

用中文搜PubMed

大模型驱动的PubMed中文搜索引擎

马上搜索

文档翻译

学术文献翻译模型,支持多种主流文档格式。

立即体验