Suppr超能文献

通过PINK1-Parkin途径调节结直肠癌中的线粒体自噬和5-氟尿嘧啶敏感性。

regulates mitophagy and 5-FU sensitivity in colorectal cancer via PINK1-Parkin pathway.

作者信息

Liu Huimin, Huang Ying, Zhao Chunmei, Wang Guihua, Wang Xudong

机构信息

Department of Clinical Laboratory, Affiliated Nantong Hospital 3 of Nantong University, Nantong Third People's Hospital, Nantong, China.

Department of Clinical Laboratory, Qidong People's Hospital, Affiliated Qidong Hospital of Nantong University, Nantong, China.

出版信息

Transl Cancer Res. 2024 Nov 30;13(11):6201-6218. doi: 10.21037/tcr-24-933. Epub 2024 Nov 27.

Abstract

BACKGROUND

Growing evidence demonstrated that long non-coding RNAs (lncRNAs) are closely related with chemoresistance in colorectal cancer (CRC). Mitophagy serves as an essential factor to maintain the quality of tumor cells. However, it is unclear whether lncRNAs are involved in mitophagy regulation in CRC. The aim of this study is to evaluate whether lncRNAs are involved in regulating mitophagy and chemoresistance in CRC.

METHODS

In this study, gain/loss of function was used to analyze the biological function influenced by apoptotic -antisense long non-coding RNA (). Western blot and JC-1 probe were carried out for detecting mitophagy. Chemosensitivity of CRC cells to 5-fluorouracil (5-FU) was determined using cell counting kit-8 (CCK-8), flow cytometry, colony formation and trans well assays.

RESULTS

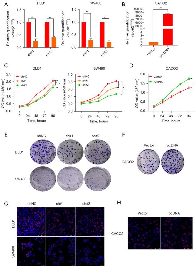
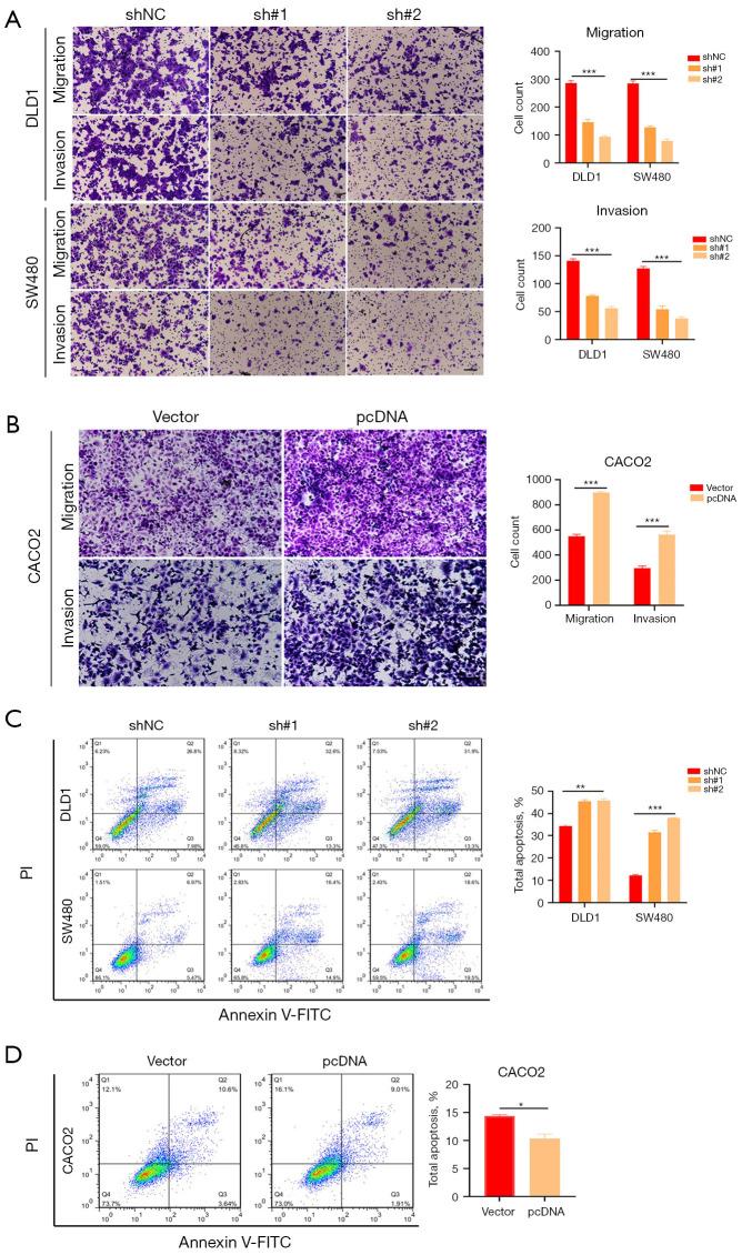
We found that expression was increased in CRC, especially in consensus molecular subtype 1 (CMS1) and highly expressed was related with tumor differentiation, tumor node metastasis (TNM) staging, and lymph node metastasis (P<0.05). knockdown led to impaired proliferation and enhanced apoptosis in CRC. Mitophagy variations primed by enhanced mitochondrial homeostasis. The half maximal inhibitory concentration (IC50) of 5-FU in interference groups declined, while overexpression elevated IC50. Furthermore, defective mitophagy not only rescued the proliferation, metastasis, and apoptosis induced by overexpression, but also, enhanced the anti-tumor effect of 5-FU .

CONCLUSIONS

Collectively, our study proposed that potentiates CRC progression via PINK1/Parkin mediated mitophagy, and is a promising therapeutic target in reversing 5-FU resistance.

摘要

背景

越来越多的证据表明,长链非编码RNA(lncRNAs)与结直肠癌(CRC)的化疗耐药密切相关。线粒体自噬是维持肿瘤细胞质量的一个重要因素。然而,尚不清楚lncRNAs是否参与CRC中的线粒体自噬调节。本研究的目的是评估lncRNAs是否参与调节CRC中的线粒体自噬和化疗耐药。

方法

在本研究中,采用功能获得/缺失分析受凋亡反义长链非编码RNA影响的生物学功能。进行蛋白质免疫印迹和JC-1探针检测线粒体自噬。使用细胞计数试剂盒-8(CCK-8)、流式细胞术、集落形成和Transwell实验测定CRC细胞对5-氟尿嘧啶(5-FU)的化疗敏感性。

结果

我们发现,在CRC中,尤其是在共识分子亚型1(CMS1)中,[具体lncRNA名称]表达增加,并且高表达与肿瘤分化、肿瘤-淋巴结-转移(TNM)分期和淋巴结转移相关(P<0.05)。[具体lncRNA名称]敲低导致CRC细胞增殖受损和凋亡增加。由[具体lncRNA名称]引发的线粒体自噬变化增强了线粒体稳态。5-FU在[具体lncRNA名称]干扰组中的半数最大抑制浓度(IC50)下降,而[具体lncRNA名称]过表达则升高了IC50。此外,有缺陷的线粒体自噬不仅挽救了由[具体lncRNA名称]过表达诱导的增殖、转移和凋亡,而且还增强了5-FU的抗肿瘤作用。

结论

总体而言,我们的研究表明,[具体lncRNA名称]通过PINK1/Parkin介导的线粒体自噬促进CRC进展,并且[具体lncRNA名称]是逆转5-FU耐药的一个有前景的治疗靶点。

https://cdn.ncbi.nlm.nih.gov/pmc/blobs/6d6b/11651798/39d7c39f46e4/tcr-13-11-6201-f1.jpg

文献AI研究员

20分钟写一篇综述,助力文献阅读效率提升50倍。

立即体验

用中文搜PubMed

大模型驱动的PubMed中文搜索引擎

马上搜索

文档翻译

学术文献翻译模型,支持多种主流文档格式。

立即体验