Suppr超能文献

非小细胞肺癌患者中抗程序性死亡蛋白1(PD-1)抗体联合化疗给药的最佳时机

Optimal timing of anti-PD-1 antibody combined with chemotherapy administration in patients with NSCLC.

作者信息

Huo Yachang, Wang Dan, Yang Shuangning, Xu Yujie, Qin Guohui, Zhao Chenhui, Lei Qingyang, Zhao Qitai, Liu Yaqing, Guo Kaiyuan, Ouyang Songyun, Sun Ting, Wang Hongmin, Fan Feifei, Han Na, Liu Hong, Chen Hongjie, Miao Lijun, Liu Li, Duan Yuqing, Lv Wei, Liu Lihua, Zhang Zhixin, Cang Shundong, Wang Liping, Zhang Yi

机构信息

Biotherapy Center and Cancer Center, The First Affiliated Hospital of Zhengzhou University, Zhengzhou, Henan, China.

Department of Oncology, the First Affiliated Hospital of Zhengzhou University, Zhengzhou, Henan, China.

出版信息

J Immunother Cancer. 2024 Dec 19;12(12):e009627. doi: 10.1136/jitc-2024-009627.

Abstract

BACKGROUND

Anti-programmed cell death 1 (PD-1) antibody combined with chemotherapy simultaneously is regarded as the standard treatment for patients with advanced non-small cell lung cancer (NSCLC) by current clinical guidelines. Different immune statuses induced by chemotherapy considerably affect the synergistic effects of the chemo-anti-PD-1 combination. Therefore, it is necessary to determine the optimal timing of combination treatment administration.

METHODS

The dynamic immune status induced by chemotherapy was observed in paired peripheral blood samples of patients with NSCLC using flow cytometry and RNA sequencing. Ex vivo studies and metastatic lung carcinoma mouse models were used to evaluate immune activity and explore the optimal combination timing. A multicenter prospective clinical study of 170 patients with advanced NSCLC was performed to assess clinical responses, and systemic immunity was assessed using omics approaches.

RESULTS

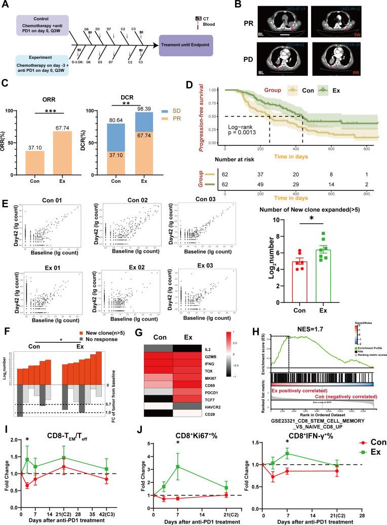
PD-1 expression on CD8 T cells was downregulated on day 1 (D1) and D2, but recovered on D3 after chemotherapy administration, which is regulated by the calcium influx-P65 signaling pathway. Programmed cell death 1 ligand 1 expression in myeloid-derived suppressor cells was markedly reduced on D3. RNA sequencing analysis showed that T-cell function began to gradually recover on D3 rather than on D1. In addition, ex vivo and in vivo studies have shown that anti-PD-1 treatment on D3 after chemotherapy may enhance the antitumor response and considerably inhibit tumor growth. Finally, in clinical practice, a 3-day-delay sequential combination enhanced the objective response rate (ORR, 68%) and disease control rate (DCR, 98%) compared with the simultaneous combination (ORR=37%; DCR=81%), and prolonged progression-free survival to a greater extent than the simultaneous combination. The new T-cell receptor clones were effectively expanded, and CD8 T-cell activity was similarly recovered.

CONCLUSIONS

A 3-day-delay sequential combination might increase antitumor responses and clinical benefits compared with the simultaneous combination.

摘要

背景

抗程序性细胞死亡蛋白1(PD-1)抗体与化疗同时联合应用被当前临床指南视为晚期非小细胞肺癌(NSCLC)患者的标准治疗方案。化疗诱导的不同免疫状态会显著影响化疗与抗PD-1联合治疗的协同效果。因此,确定联合治疗给药的最佳时机很有必要。

方法

采用流式细胞术和RNA测序,在NSCLC患者配对的外周血样本中观察化疗诱导的动态免疫状态。通过体外研究和转移性肺癌小鼠模型评估免疫活性并探索最佳联合时机。对170例晚期NSCLC患者进行多中心前瞻性临床研究以评估临床反应,并采用组学方法评估全身免疫。

结果

化疗给药后第1天(D1)和第2天,CD8 T细胞上的PD-1表达下调,但在第3天恢复,这受钙内流-P65信号通路调控。骨髓来源的抑制性细胞中程序性细胞死亡蛋白1配体1的表达在第3天显著降低。RNA测序分析表明,T细胞功能在第3天而非第1天开始逐渐恢复。此外,体外和体内研究表明,化疗后第3天进行抗PD-1治疗可能增强抗肿瘤反应并显著抑制肿瘤生长。最后,在临床实践中,与同时联合治疗(客观缓解率[ORR]=37%;疾病控制率[DCR]=81%)相比,3天延迟序贯联合治疗提高了客观缓解率(ORR为68%)和疾病控制率(DCR为98%),并在更大程度上延长了无进展生存期。新的T细胞受体克隆有效扩增,CD8 T细胞活性也得到类似恢复。

结论

与同时联合治疗相比,3天延迟序贯联合治疗可能增加抗肿瘤反应和临床获益。

https://cdn.ncbi.nlm.nih.gov/pmc/blobs/0d59/11667274/85cf0d74702a/jitc-12-12-g001.jpg

文献AI研究员

20分钟写一篇综述,助力文献阅读效率提升50倍。

立即体验

用中文搜PubMed

大模型驱动的PubMed中文搜索引擎

马上搜索

文档翻译

学术文献翻译模型,支持多种主流文档格式。

立即体验