Suppr超能文献

健康犬肠道微生物群和代谢组对膳食纤维的反应。

Response of the gut microbiome and metabolome to dietary fiber in healthy dogs.

作者信息

Bhosle Amrisha, Jackson Matthew I, Walsh Aaron M, Franzosa Eric A, Badri Dayakar V, Huttenhower Curtis

机构信息

Infectious Disease and Microbiome Program, Broad Institute of MIT and Harvard, Cambridge, Massachusetts, USA.

Department of Biostatistics, Harvard T. H. Chan School of Public Health, Boston, Massachusetts, USA.

出版信息

mSystems. 2025 Jan 21;10(1):e0045224. doi: 10.1128/msystems.00452-24. Epub 2024 Dec 23.

Abstract

UNLABELLED

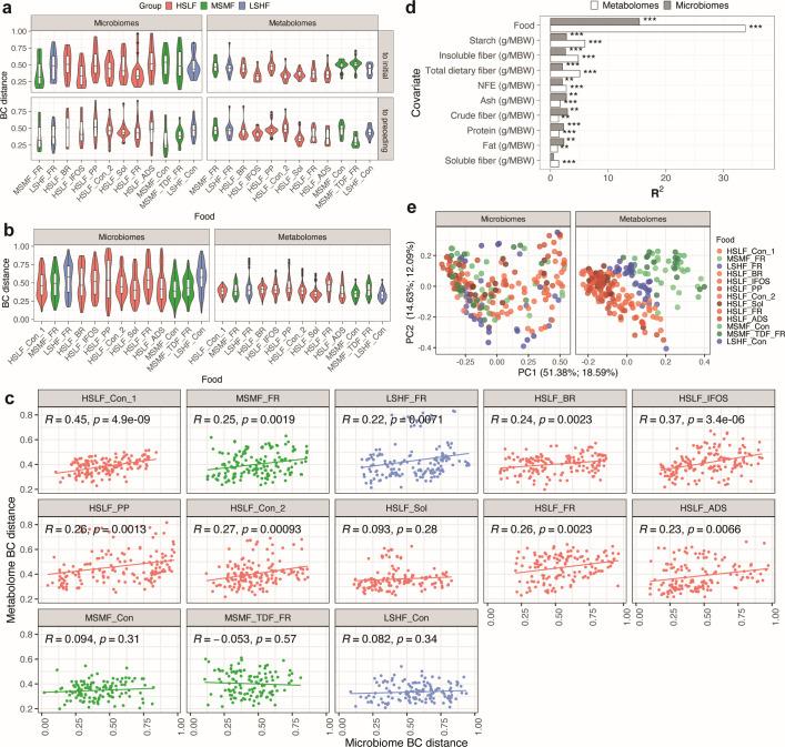
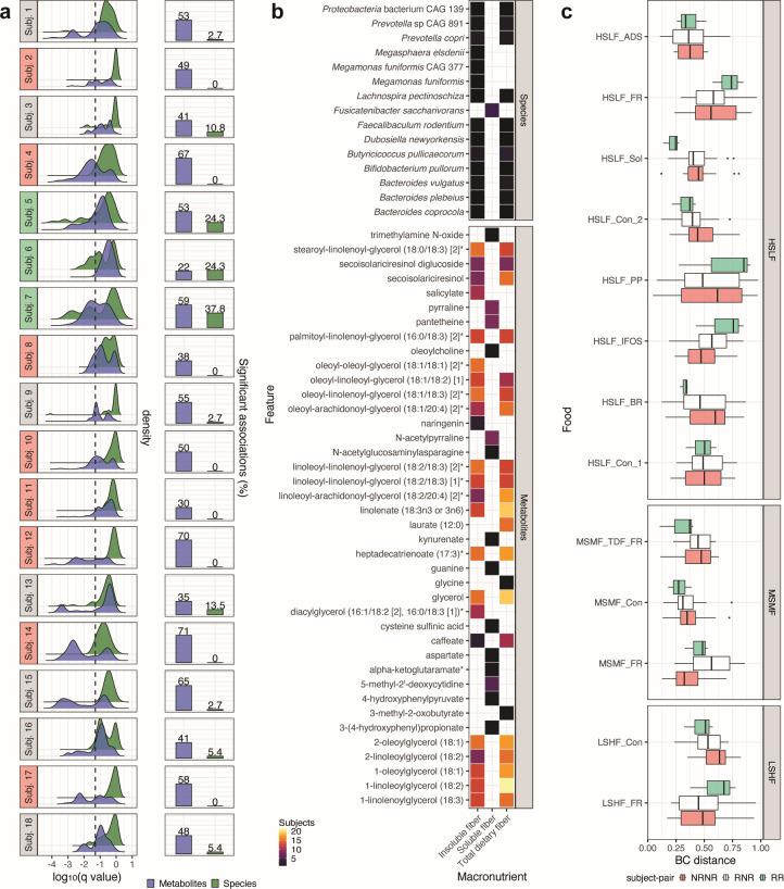
Dietary fiber confers multiple health benefits originating from the expansion of beneficial gut microbial activity. However, very few studies have established the metabolic consequences of interactions among specific fibers, microbiome composition, and function in either human or representative animal models. In a study design reflective of realistic population dietary variation, fecal metagenomic and metabolomic profiles were analyzed from healthy dogs fed 12 test foods containing different fiber sources and quantities (5-13% as-fed basis). Taxa and functions were identified whose abundances were associated either with overall fiber intake or with specific fiber compositions. Fourteen microbial species were significantly enriched in response to ≥1 specific fiber source; enrichment of fiber-derived metabolites was more pronounced in response to these fiber sources. Positively associated fecal metabolites, including short-chain fatty acids, acylglycerols, fiber bound sugars, and polyphenols, co-occurred with microbes enriched in specific food groups. Critically, the specific metabolite pools responsive to differential fiber intake were dependent on differences both in individual microbial community membership and in overall ecological configuration. This helps to explain, for the first time, differences in microbiome-diet associations observed in companion animal epidemiology. Thus, our study corroborates findings in human cohorts and reinforces the role of personalized microbiomes even in seemingly phenotypically homogeneous subjects.

IMPORTANCE

Consumption of dietary fiber changes the composition of the gut microbiome and, to a larger extent, the associated metabolites. Production of health-relevant metabolites such as short-chain fatty acids from fiber depends both on the consumption of a specific fiber and on the enrichment of beneficial metabolite-producing species in response to it. Even in a seemingly homogeneous population, the benefit received from fiber consumption is personalized and emphasizes specific fiber-microbe-host interactions. These observations are relevant for both population-wide and personalized nutrition applications.

摘要

未标注

膳食纤维带来多种健康益处,源于有益肠道微生物活性的增强。然而,在人类或代表性动物模型中,极少有研究确定特定纤维、微生物群组成及功能之间相互作用的代谢后果。在一项反映现实人群饮食差异的研究设计中,分析了喂食12种含有不同纤维来源和数量(按喂食基础计为5 - 13%)的试验食物的健康犬的粪便宏基因组和代谢组谱。确定了丰度与总纤维摄入量或特定纤维组成相关的分类群和功能。14种微生物物种对≥1种特定纤维来源有显著富集;这些纤维来源对纤维衍生代谢物的富集作用更明显。与粪便中呈正相关的代谢物,包括短链脂肪酸、酰基甘油、纤维结合糖和多酚,与特定食物组中富集的微生物同时出现。至关重要的是,对不同纤维摄入量有反应的特定代谢物库取决于个体微生物群落成员和整体生态结构的差异。这首次有助于解释伴侣动物流行病学中观察到的微生物群与饮食关联的差异。因此,我们的研究证实了人类队列中的发现,并强化了即使在看似表型同质的个体中个性化微生物群的作用。

重要性

膳食纤维的摄入会改变肠道微生物群的组成,并在很大程度上改变相关代谢物。纤维产生的与健康相关的代谢物,如短链脂肪酸,既取决于特定纤维的摄入,也取决于有益代谢物产生物种对其的富集。即使在看似同质的人群中,从纤维摄入中获得的益处也是个性化的,并强调特定的纤维 - 微生物 - 宿主相互作用。这些观察结果对人群营养和个性化营养应用都具有重要意义。

https://cdn.ncbi.nlm.nih.gov/pmc/blobs/a345/11748496/cb9da7cc3400/msystems.00452-24.f001.jpg

文献AI研究员

20分钟写一篇综述,助力文献阅读效率提升50倍。

立即体验

用中文搜PubMed

大模型驱动的PubMed中文搜索引擎

马上搜索

文档翻译

学术文献翻译模型,支持多种主流文档格式。

立即体验