Suppr超能文献

突变特征定义了壶腹癌的免疫相关和Wnt相关亚型。

Mutational signatures define immune and Wnt-associated subtypes of ampullary carcinoma.

作者信息

Zhuravleva Ekaterina, Lewinska Monika, O'Rourke Colm J, Pea Antonio, Rashid Asif, Hsing Ann W, Taranta Andrzej, Chang David, Gao Yu-Tang, Koshiol Jill, Oliveira Rui Caetano, Andersen Jesper B

机构信息

Biotech Research and Innovation Center (BRIC), Department of Health and Medical Sciences, University of Copenhagen, Copenhagen, Denmark.

University of Glasgow, Wolfson Wohl Cancer Research Centre, School of Cancer Sciences, Glasgow, UK.

出版信息

Gut. 2025 Apr 7;74(5):804-814. doi: 10.1136/gutjnl-2024-333368.

Abstract

BACKGROUND AND OBJECTIVE

Ampullary carcinoma (AMPAC) taxonomy is based on morphology and immunohistochemistry. This classification lacks prognostic reliability and unique genetic associations. We applied an approach of integrative genomics characterising patients with AMPAC exploring molecular subtypes that may guide personalised treatments.

DESIGN

We analysed the mutational landscapes of 170 patients with AMPAC. The discovery included 110 tumour/normal pairs and the validation comprised 60 patients. In a tumour subset, we interrogated the transcriptomes and DNA methylomes. Patients were stratified based on mutational signatures and associated with molecular and clinical features. To evaluate tumour and immune cellularity, 22 tumours were independently assessed histomorphologically and by digital pathology.

RESULTS

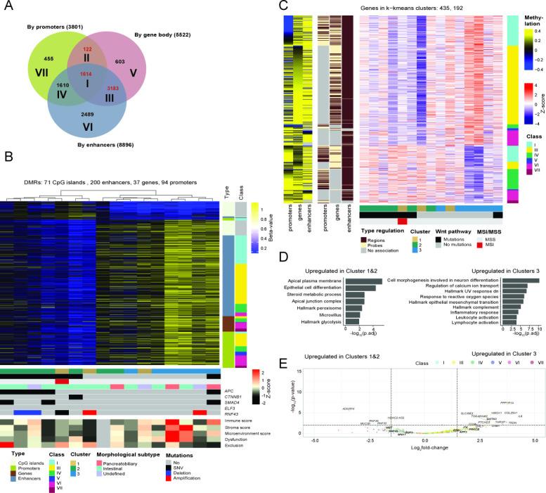
We defined three patient clusters by mutational signatures independent of histomorphology. Cluster 1 (C1) was defined by spontaneous deamination of DNA 5-methylcytosine and defective mismatch repair. C2 and C3 were related to the activity of transcription-coupled nucleotide excision repair but C3 was further defined by the polymerase eta mutational process. C1-2 showed enrichment of Wnt pathway alterations, aberrant DNA methylation profiles, immune cell exclusion and patients with poor prognosis. These features were associated with a hypermutator phenotype caused by C>T alterations at CpGs. C3 patients with improved overall survival were associated with activation of immune-related pathways, immune infiltration and elevated expression of immunoinhibitory checkpoint genes.

CONCLUSION

Immunogenicity and Wnt pathway associations, emphasised by the mutational signatures, defined patients with prospective sensitivity to either immunotherapy or Wnt pathway inhibitors. This emphasises a novel mutational signature-based AMPAC classification with prognostic potential, suggesting prospective implications for subgroup-specific management of patients with AMPAC.

摘要

背景与目的

壶腹癌(AMPAC)的分类基于形态学和免疫组织化学。这种分类缺乏预后可靠性和独特的基因关联。我们采用综合基因组学方法对AMPAC患者进行特征分析,探索可能指导个性化治疗的分子亚型。

设计

我们分析了170例AMPAC患者的突变图谱。发现队列包括110对肿瘤/正常样本,验证队列包括60例患者。在一个肿瘤亚组中,我们对转录组和DNA甲基化组进行了研究。根据突变特征对患者进行分层,并将其与分子和临床特征相关联。为了评估肿瘤和免疫细胞组成,对22个肿瘤进行了独立的组织形态学评估和数字病理学评估。

结果

我们根据与组织形态学无关的突变特征定义了三个患者聚类。聚类1(C1)由DNA 5-甲基胞嘧啶的自发脱氨和错配修复缺陷定义。C2和C3与转录偶联核苷酸切除修复的活性相关,但C3进一步由聚合酶η突变过程定义。C1-2显示Wnt通路改变、异常DNA甲基化谱、免疫细胞排斥和预后不良患者的富集。这些特征与由CpG处C>T改变引起的高突变表型相关。总生存期改善的C3患者与免疫相关通路的激活、免疫浸润和免疫抑制检查点基因的高表达相关。

结论

突变特征所强调的免疫原性和Wnt通路关联,定义了对免疫治疗或Wnt通路抑制剂具有潜在敏感性的患者。这强调了一种基于新型突变特征的具有预后潜力的AMPAC分类,提示对AMPAC患者进行亚组特异性管理的潜在意义。

https://cdn.ncbi.nlm.nih.gov/pmc/blobs/ed0e/12013699/eb625819c318/gutjnl-74-5-g001.jpg

文献AI研究员

20分钟写一篇综述,助力文献阅读效率提升50倍。

立即体验

用中文搜PubMed

大模型驱动的PubMed中文搜索引擎

马上搜索

文档翻译

学术文献翻译模型,支持多种主流文档格式。

立即体验