Suppr超能文献

鸣禽连接组(OSCINE-NET.ORG):超越经典发声控制网络的结构-功能组织

The songbird connectome (OSCINE-NET.ORG): structure-function organization beyond the canonical vocal control network.

作者信息

Savoy Andrew, Anderson Katherine L, Gogola Joseph V

机构信息

Department of Psychology, Integrative Neuroscience Program, University of Chicago, 5848 S University Ave, Chicago, IL, 60637, USA.

Department of Molecular, Cellular, and Developmental Biology, The City University of New York Graduate Center, 365 5th Ave, New York, NY, 10016, USA.

出版信息

BMC Neurosci. 2024 Dec 27;25(1):79. doi: 10.1186/s12868-024-00919-3.

Abstract

BACKGROUND

Understanding the neural basis of behavior requires insight into how different brain systems coordinate with each other. Existing connectomes for various species have highlighted brain systems essential to various aspects of behavior, yet their application to complex learned behaviors remains limited. Research on vocal learning in songbirds has extensively focused on the vocal control network, though recent work implicates a variety of circuits in contributing to important aspects of vocal behavior. Thus, a more comprehensive understanding of brain-wide connectivity is essential to further assess the totality of circuitry underlying this complex learned behavior.

RESULTS

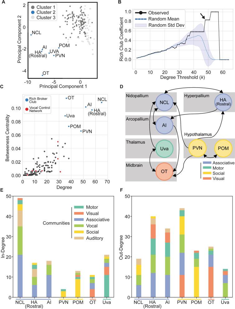
We present the Oscine Structural Connectome for Investigating NEural NETwork ORGanization (OSCINE-NET.ORG), the first interactive mesoscale connectome for any vocal learner. This comprehensive digital map includes all known connectivity data, covering major brain superstructures and functional networks. Our analysis reveals that the songbird brain exhibits small-world properties, with highly connected communities functionally designated as motor, visual, associative, vocal, social, and auditory. Moreover, there is a small set of significant connections across these communities, including from social and auditory sub-communities to vocal sub-communities, which highlight ethologically relevant facets of vocal learning and production. Notably, the vocal community contains the majority of the canonical vocal control network, as well as a variety of other nodes that are highly interconnected with it, meriting further evaluation for their inclusion in this network. A subset of nodes forms a "rich broker club," highly connected across the brain and forming a small circuit amongst themselves, indicating they may play a key role in information transfer broadly. Collectively, their bidirectional connectivity with multiple communities indicates they may act as liaisons across multiple functional circuits for a variety of complex behaviors.

CONCLUSIONS

OSCINE-NET.ORG offers unprecedented access to detailed songbird connectivity data, promoting insight into the neural circuits underlying complex behaviors. This data emphasizes the importance of brain-wide integration in vocal learning, facilitating a potential reevaluation of the canonical vocal control network. Furthermore, we computationally identify a small, previously unidentified circuit-one which may play an impactful role in brain-wide coordination of multiple complex behaviors.

摘要

背景

理解行为的神经基础需要深入了解不同脑系统之间如何相互协调。现有的各种物种的连接组已经突出了对行为各个方面至关重要的脑系统,然而它们在复杂学习行为中的应用仍然有限。对鸣禽发声学习的研究广泛集中在发声控制网络上,尽管最近的研究表明各种回路对发声行为的重要方面也有贡献。因此,更全面地了解全脑连接对于进一步评估这种复杂学习行为背后的电路整体至关重要。

结果

我们展示了用于研究神经网络组织的鸣禽结构连接组(OSCINE-NET.ORG),这是首个针对任何发声学习者的交互式中尺度连接组。这个全面的数字地图包括所有已知的连接数据,涵盖主要的脑上层结构和功能网络。我们的分析表明,鸣禽大脑具有小世界特性,具有高度连接的群落,在功能上被指定为运动、视觉、联想、发声、社交和听觉群落。此外,这些群落之间有一小部分重要连接,包括从社交和听觉子群落到发声子群落的连接,这突出了发声学习和产生在行为学上相关的方面。值得注意的是,发声群落包含了大部分典型的发声控制网络,以及与之高度互连的各种其他节点,值得进一步评估它们是否应纳入该网络。一部分节点形成了一个“丰富中介俱乐部”,在全脑范围内高度连接且彼此之间形成一个小回路,表明它们可能在广泛的信息传递中起关键作用。总体而言,它们与多个群落的双向连接表明它们可能作为多种复杂行为的多个功能回路之间的联络者。

结论

OSCINE-NET.ORG提供了前所未有的详细鸣禽连接数据访问途径,有助于深入了解复杂行为背后的神经回路。这些数据强调了全脑整合在发声学习中的重要性,有助于对典型发声控制网络进行潜在的重新评估。此外,我们通过计算确定了一个小的、以前未被识别的回路——一个可能在全脑协调多种复杂行为中发挥重要作用的回路。

https://cdn.ncbi.nlm.nih.gov/pmc/blobs/4fba/11681764/3a6346af2455/12868_2024_919_Fig1_HTML.jpg

文献AI研究员

20分钟写一篇综述,助力文献阅读效率提升50倍。

立即体验

用中文搜PubMed

大模型驱动的PubMed中文搜索引擎

马上搜索

文档翻译

学术文献翻译模型,支持多种主流文档格式。

立即体验