Suppr超能文献

基于生物信息学分析的甲状腺癌中CCL17的表达及其对肿瘤免疫的潜在预后价值

The expression of CCL17 and potential prognostic value on tumor immunity in thyroid carcinoma based on bioinformatics analysis.

作者信息

Gu Xue, Chen Bingfeng, Zhang Shengcan, Zhai Xinyu, Hu Ying, Ye Hui

机构信息

Department of Thyroid Surgery, Affiliated Hospital of Guizhou Medical University, Guiyang, Guizhou, China.

Department of Endocrinology, Affiliated Hospital of Guizhou Medical University, Guiyang, Guizhou, China.

出版信息

Sci Rep. 2024 Dec 30;14(1):31580. doi: 10.1038/s41598-024-75750-1.

Abstract

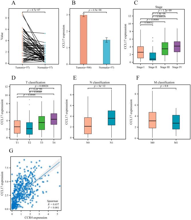
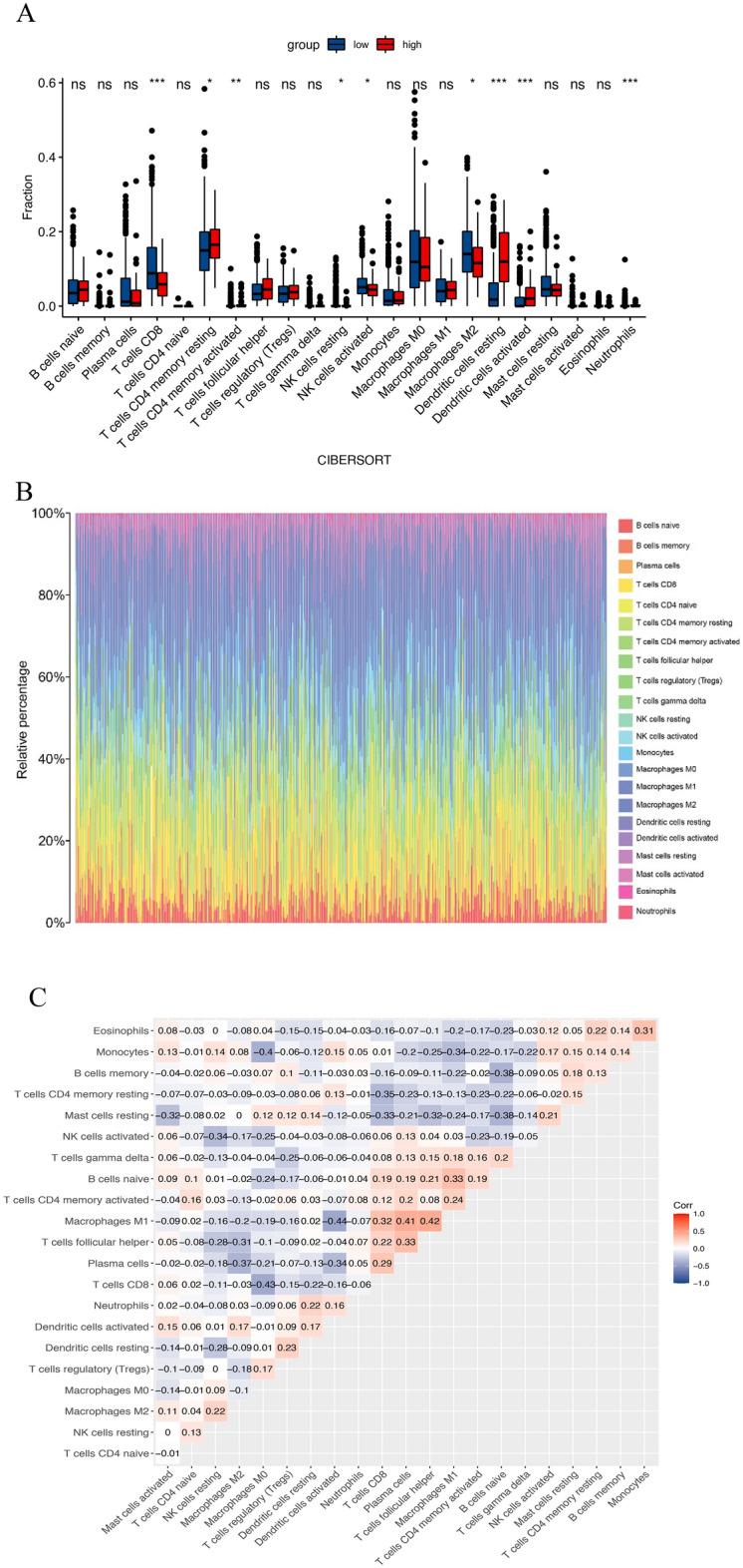
Although CCL17 has been reported to exert a vital role in many cancers, the related studies in the thyroid carcinoma have never reported. As a chemokine, CCL17 plays a positive role by promoting the infiltration of immune cells into the tumor microenviroment (TME) to influence tumor invasion and metastasis. Therefore, this study is aimed to investigate the association of CCL17 level with potential prognostic value on tumor immunity in the thyroid carcinoma (THCA) based on the bioinformatics analysis. GEPIA database was applied to analyze CCL17 mRNA expression in THCA data from TCGA database. Through the collection of the data, totally 500 tumor and 57 normal tissue samples were taken for the study. According to survival status and survival time in 500 tumor samples and CCL17 expression from RNA-seq data, all patients were categorized as high- expression (n = 64) and low-expression (n = 436) groups using X-tile program. Next, the association of CCL17 with survival in the thyroid carcinoma patients was examined by using the Kaplan-Meier plotter database. Then, weighted gene co-expression network (WGCNA) was employed to analyze the 1424 DEGs to classify 9 modules. Besides, STRING database was used to obtain the hub genes. GO and KEGG database were employed to explore blue module genes enrichment situations. In addition, TISIDB was used to analyze the relationship of CCL17 expression with tumor-infiltrating lymphocytes proportion, immunostimulators, and major histocompatibility complexes in THCA. The correlation of CCL17 with 22 TIIC subtypes was evaluated by ESTIMATE and CIBERSORT databases. The association of CCL17 level with gene marker of immune cells in THCA was analyzed by GEPIA and TIMER databases. Finally, immunohistochemistry was applied to validate CCL17 expression in 21 tumor and para-carcinoma tissue samples. CCL17 expression in tumors was significantly up-regulated relative to non-carcinoma samples. Patients from CCL17 high-expression group had significantly decreased overall survival compared with low-expression group, which has a significantly importantly potential prognostic value. Moreover, CCL17 and clinical characteristics were analyzed, suggesting that CCL17 expression significantly increased among patients of advanced stage, with advanced T classification, advanced N classification, and higher CCR4 expression. Based on WGCNA, expression of 1424 DEGs in blue module with 258 genes was negatively related to dismal survival and clinical lymph node metastasis in THCA patients. Moreover, CCR4 and CCL17 genes were identified as hub genes within blue module. CCL17 high-expression had greater ImmuneScore, StromalScore and ESTIMATEScore, while lower TumorPurity compared to the CCL17 low-expression. Then, GO and KEGG database were used to analyze blue module genes enrichment situations. The result showed that genes in blue module were associated with cytokine-cytokine receptor interaction, chemokine, and PI3K - Akt pathways. The results of tumor-infiltrating lymphocytes proportion, immunostimulators, and major histocompatibility complexes were significantly positive in CCL17 high-expression. Our findings showed that B cells naïve, T cells CD4 memory resting, T cells CD8, T cells regulatory (Tregs), and dendritic cells resting were the main immune components of THCA tumor microenvironment (TME). CCL17 high-expression in TC was significantly positively related to expression of immune cell gene markers. The result of immunohistochemistry demonstrated that CCL17 expression in tumor tissues significantly increased compared with para-carcinoma tissues. CCL17 high-expression was significantly positively associated with age and advanced N classification, suggesting that CCL17 could accelerate tumor progression by promoting the lymph node metastasis. CCL17 high-expression in THCA tumor microenvironment (TME) accelerates local infiltration of immune cells and enhances anticancer immunity, resulting in worse survival of patients and exerting potential prognostic value on tumor immunity in THCA.

摘要

尽管已有报道称CCL17在多种癌症中发挥重要作用,但甲状腺癌相关研究尚未见报道。作为一种趋化因子,CCL17通过促进免疫细胞浸润到肿瘤微环境(TME)中发挥积极作用,从而影响肿瘤侵袭和转移。因此,本研究旨在基于生物信息学分析,探讨CCL17水平与甲状腺癌(THCA)肿瘤免疫潜在预后价值的关联。应用GEPIA数据库分析来自TCGA数据库的THCA数据中CCL17 mRNA表达。通过数据收集,共选取500个肿瘤组织样本和57个正常组织样本进行研究。根据500个肿瘤样本的生存状态和生存时间以及RNA-seq数据中的CCL17表达,使用X-tile程序将所有患者分为高表达组(n = 64)和低表达组(n = 436)。接下来,使用Kaplan-Meier plotter数据库检测CCL17与甲状腺癌患者生存的关联。然后,采用加权基因共表达网络(WGCNA)分析1424个差异表达基因(DEGs)以分类9个模块。此外,利用STRING数据库获取枢纽基因。运用GO和KEGG数据库探索蓝色模块基因的富集情况。另外,使用TISIDB分析CCL17表达与THCA中肿瘤浸润淋巴细胞比例、免疫刺激因子和主要组织相容性复合体的关系。通过ESTIMATE和CIBERSORT数据库评估CCL17与22种肿瘤浸润免疫细胞(TIIC)亚型的相关性。利用GEPIA和TIMER数据库分析THCA中CCL17水平与免疫细胞基因标志物的关联。最后,应用免疫组织化学验证21个肿瘤组织和癌旁组织样本中CCL17的表达。与非癌样本相比,肿瘤组织中CCL17表达显著上调。CCL17高表达组患者的总生存期与低表达组相比显著降低,具有显著重要的潜在预后价值。此外,对CCL17与临床特征进行分析,结果表明晚期、T分期高、N分期高以及CCR4表达较高的患者中CCL17表达显著增加。基于WGCNA,蓝色模块中1424个DEGs(共258个基因)的表达与THCA患者的不良生存和临床淋巴结转移呈负相关。此外,CCR4和CCL17基因被确定为蓝色模块内的枢纽基因。与CCL17低表达相比,CCL17高表达具有更高的免疫评分、基质评分和估计评分,而肿瘤纯度较低。然后,使用GO和KEGG数据库分析蓝色模块基因的富集情况。结果显示蓝色模块中的基因与细胞因子 - 细胞因子受体相互作用、趋化因子和PI3K - Akt信号通路相关。CCL17高表达时肿瘤浸润淋巴细胞比例、免疫刺激因子和主要组织相容性复合体的结果均显著为正。我们的研究结果表明,幼稚B细胞、CD4记忆静息T细胞、CD8 T细胞、调节性T细胞(Tregs)和静息树突状细胞是THCA肿瘤微环境(TME)的主要免疫成分。甲状腺癌(TC)中CCL17高表达与免疫细胞基因标志物的表达显著正相关。免疫组织化学结果表明,与癌旁组织相比,肿瘤组织中CCL17表达显著增加。CCL17高表达与年龄和N分期高显著正相关,表明CCL17可通过促进淋巴结转移加速肿瘤进展。THCA肿瘤微环境(TME)中CCL17高表达加速免疫细胞的局部浸润并增强抗癌免疫力,导致患者生存更差,并对THCA肿瘤免疫具有潜在预后价值。

https://cdn.ncbi.nlm.nih.gov/pmc/blobs/48f9/11686015/b89f7b623057/41598_2024_75750_Fig1_HTML.jpg

文献AI研究员

20分钟写一篇综述,助力文献阅读效率提升50倍。

立即体验

用中文搜PubMed

大模型驱动的PubMed中文搜索引擎

马上搜索

文档翻译

学术文献翻译模型,支持多种主流文档格式。

立即体验