Suppr超能文献

一份关于成纤维细胞衰老在预测人类癌症免疫治疗反应和预后方面的卓越路线图。

A Distinguished Roadmap of Fibroblast Senescence in Predicting Immunotherapy Response and Prognosis Across Human Cancers.

作者信息

Chen Dongjie, Liu Pengyi, Lin Jiayu, Zang Longjun, Liu Yihao, Zhai Shuyu, Lu Xiongxiong, Weng Yuanchi, Li Hongzhe

机构信息

Department of General Surgery, Pancreatic Disease Center, Ruijin Hospital, Shanghai Jiao Tong University School of Medicine, Shanghai, 200025, China.

Research Institute of Pancreatic Diseases, Shanghai Key Laboratory of Translational Research for Pancreatic Neoplasms, Shanghai Jiao Tong University School of Medicine, Shanghai, 200025, China.

出版信息

Adv Sci (Weinh). 2025 Feb;12(7):e2406624. doi: 10.1002/advs.202406624. Epub 2024 Dec 30.

Abstract

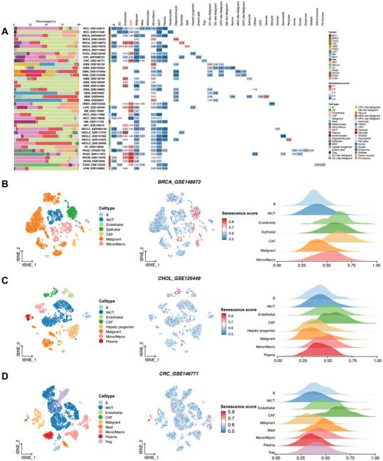
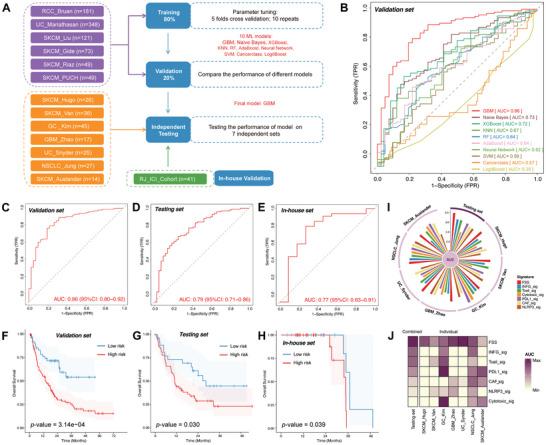
The resistance of tumors to immune checkpoint inhibitors (ICI) may be intricately linked to cellular senescence, although definitive clinical validation remains elusive. In this study, comprehensive pan-cancer scRNA-seq analyses identify fibroblasts as exhibiting the most pronounced levels of cellular senescence among tumor-associated cell populations. To elucidate this phenomenon, a fibroblast senescence-associated transcriptomic signature (FSS), which correlated strongly with protumorigenic signaling pathways and immune dysregulation that fosters tumor progression, is developed. Leveraging the FSS, the machine learning (ML) framework demonstrates exceptional accuracy in predicting ICI response and survival outcomes, achieving superior area under curve (AUC) values across validation, testing, and in-house cohorts. Strikingly, FSS consistently outperforms established signatures in predictive robustness across diverse cancer subtypes. From an integrative analysis of 17 CRISPR/Cas9 libraries, CDC6 emerges as a pivotal biomarker for pan-cancer ICI response and prognostic stratification. Mechanistically, experimental evidence reveals that CDC6 in tumor cells orchestrates fibroblast senescence via TGF-β1 secretion and oxidative stress, subsequently reprogramming the tumor microenvironment and modulating ICI response. These findings underscore the translational potential of targeting fibroblast senescence as a novel therapeutic strategy to mitigate immune resistance and enhance antitumor efficacy.

摘要

肿瘤对免疫检查点抑制剂(ICI)的耐药性可能与细胞衰老密切相关,尽管尚未有确凿的临床验证。在本研究中,全面的泛癌单细胞RNA测序(scRNA-seq)分析表明,成纤维细胞在肿瘤相关细胞群体中表现出最显著的细胞衰老水平。为了阐明这一现象,我们开发了一种成纤维细胞衰老相关转录组特征(FSS),它与促进肿瘤进展的促肿瘤信号通路和免疫失调密切相关。利用FSS,机器学习(ML)框架在预测ICI反应和生存结果方面表现出卓越的准确性,在验证、测试和内部队列中均获得了优异的曲线下面积(AUC)值。引人注目的是,在预测不同癌症亚型的稳健性方面,FSS始终优于已建立的特征。通过对17个CRISPR/Cas9文库的综合分析,细胞周期蛋白依赖性激酶6(CDC6)成为泛癌ICI反应和预后分层的关键生物标志物。从机制上讲,实验证据表明,肿瘤细胞中的CDC6通过分泌转化生长因子-β1(TGF-β1)和氧化应激来协调成纤维细胞衰老,随后重新编程肿瘤微环境并调节ICI反应。这些发现强调了靶向成纤维细胞衰老作为一种新型治疗策略的转化潜力,以减轻免疫耐药性并增强抗肿瘤疗效。

https://cdn.ncbi.nlm.nih.gov/pmc/blobs/1214/11831569/fbe46d2e2ddb/ADVS-12-2406624-g009.jpg

文献AI研究员

20分钟写一篇综述,助力文献阅读效率提升50倍。

立即体验

用中文搜PubMed

大模型驱动的PubMed中文搜索引擎

马上搜索

文档翻译

学术文献翻译模型,支持多种主流文档格式。

立即体验