Suppr超能文献

琥珀酸纳米材料通过激活细胞焦亡和增强MHC-I表达促进肿瘤免疫治疗。

Succinate Nanomaterials Boost Tumor Immunotherapy via Activating Cell Pyroptosis and Enhancing MHC-I Expression.

作者信息

Zheng Pan, Wang Guanglei, Liu Bin, Ding He, Ding Binbin, Lin Jun

机构信息

Key Laboratory of Superlight Materials & Surface Technology of Ministry of Education, College of Material Sciences and Chemical Engineering, Harbin Engineering University, Harbin 150001, P. R. China.

State Key Laboratory of Rare Earth Resource Utilization, Changchun Institute of Applied Chemistry, Chinese Academy of Sciences, Changchun 130022, China.

出版信息

J Am Chem Soc. 2025 Jan 15;147(2):1508-1517. doi: 10.1021/jacs.4c09566. Epub 2025 Jan 2.

Abstract

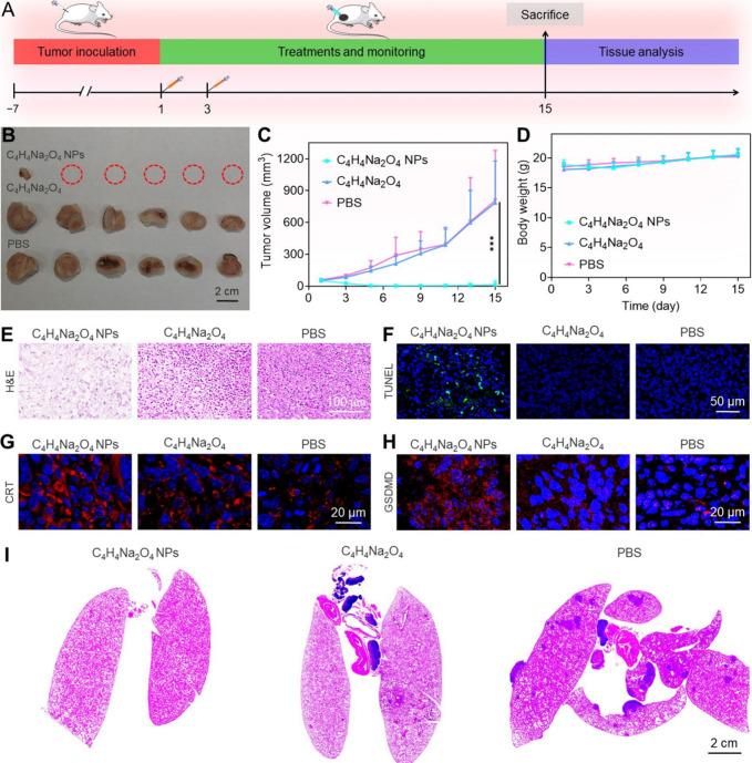
Despite the promising clinical applications of immunotherapy, its effectiveness is often limited by low immune responses and tumor immune escape. In this study, we introduce a simple and drug-free inorganic nanomaterial, sodium succinate (CHNaO NPs), prepared using a rapid microemulsion method to enhance cancer immunotherapy. The synthesized CHNaO NPs can release high concentrations of Na and succinate ions into tumor cells, leading to an increase in intracellular osmolarity. This triggers the pyroptosis pathway, resulting in the release of cellular contents, inflammatory factors, and damage-associated molecular patterns, which ultimately boost immune responses. Furthermore, CHNaO NPs inhibit tumor immune escape through upregulating major histocompatibility complex-I (MHC-I) expression. Collectively, CHNaO NPs significantly inhibit tumor growth and metastasis by pyroptosis-induced immune activation and MHC-I expression upregulation-remitted tumor immune escape. This research offers a novel approach to tumor treatment that leverages MHC-I expression and pyroptosis, demonstrating the potential for clinical application in cancer immunotherapy.

摘要

尽管免疫疗法在临床应用上前景广阔,但其有效性常常受到低免疫反应和肿瘤免疫逃逸的限制。在本研究中,我们引入了一种简单且无药物的无机纳米材料——琥珀酸钠(CHNaO纳米颗粒),它是采用快速微乳液法制备的,用于增强癌症免疫疗法。合成的CHNaO纳米颗粒能够向肿瘤细胞中释放高浓度的钠离子和琥珀酸离子,导致细胞内渗透压升高。这触发了细胞焦亡途径,致使细胞内容物、炎症因子和损伤相关分子模式的释放,最终增强免疫反应。此外,CHNaO纳米颗粒通过上调主要组织相容性复合体-I(MHC-I)的表达来抑制肿瘤免疫逃逸。总体而言,CHNaO纳米颗粒通过细胞焦亡诱导的免疫激活以及MHC-I表达上调缓解的肿瘤免疫逃逸,显著抑制肿瘤生长和转移。这项研究提供了一种利用MHC-I表达和细胞焦亡进行肿瘤治疗的新方法,展示了其在癌症免疫疗法中临床应用的潜力。

https://cdn.ncbi.nlm.nih.gov/pmc/blobs/4e76/11744746/2c826cd0b213/ja4c09566_0006.jpg

文献AI研究员

20分钟写一篇综述,助力文献阅读效率提升50倍。

立即体验

用中文搜PubMed

大模型驱动的PubMed中文搜索引擎

马上搜索

文档翻译

学术文献翻译模型,支持多种主流文档格式。

立即体验