Suppr超能文献

肝脏B细胞通过Apelin/APLNR系统促进代谢相关脂肪性肝病进展。

Liver B Cells Promotes MASLD Progression via the Apelin/APLNR System.

作者信息

Jiang Su, Lu Jiaxue, Li Nan, Bai Xueqi, Shi Lei, Tian Ziying, Zhou Jieyu, Zhang Wenling

机构信息

Department of Medical Laboratory Science, The Third Xiangya Hospital, Central South University, Changsha, Hunan, China.

Department of Pathology, The second Xiangya Hospital, Central South University, Changsha, Hunan, China.

出版信息

Int J Med Sci. 2025 Jan 1;22(1):197-208. doi: 10.7150/ijms.101492. eCollection 2025.

Abstract

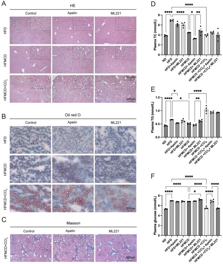
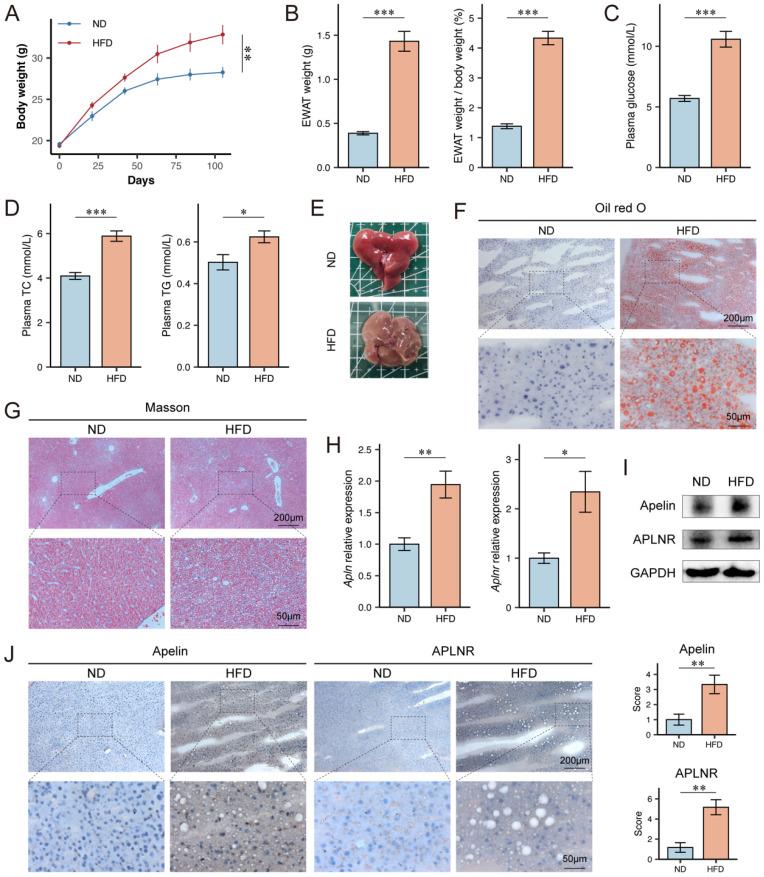
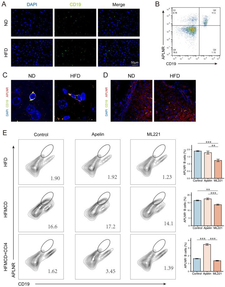
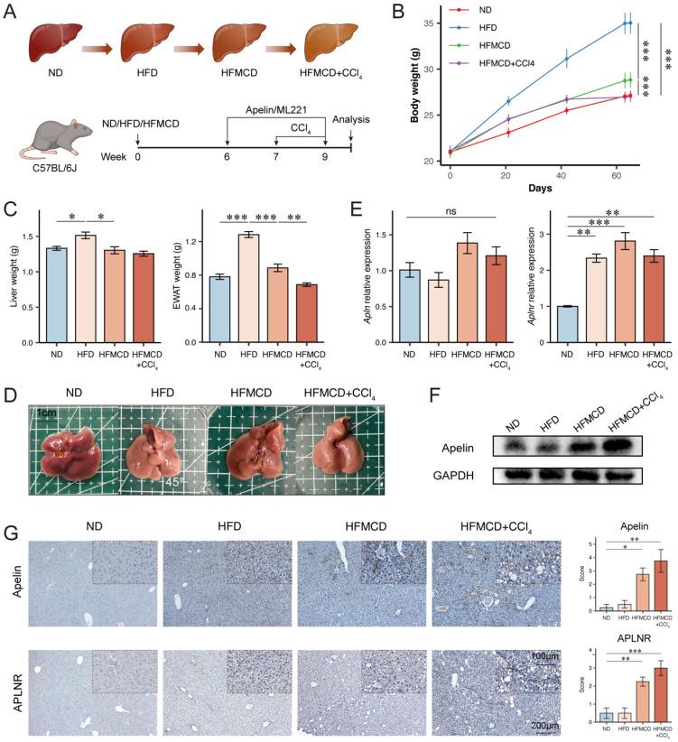
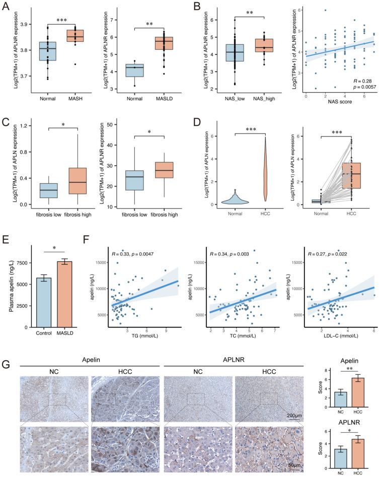
Investigate the role of the apelin/APLNR axis in metabolic dysfunction-associated steatotic liver disease (MASLD), focusing on the progression from metabolic dysfunction-associated simple steatotic liver (MASS) to metabolic dysfunction-associated steatohepatitis (MASH) and fibrosis, with emphasis on liver B cells. Serum samples from MASLD patients and liver tissues from hepatocellular carcinoma patients were collected to measure apelin and APLNR protein expression. C57BL/6J mouse models of varying MASLD stages were developed using a high-fat diet and CCl. RNA sequencing was used to study the apelin/APLNR axis's regulatory functions in the Raji B cell line. Bioinformatic and clinical analyses show that apelin and APLNR are up-regulated in MASLD, correlating with disease severity. Animal models demonstrate that apelin and ML221 injections affect liver steatosis, inflammation, and fibrosis. Sequencing and RT-PCR in Raji cells indicate that the apelin/APLNR axis promotes the expression of inflammatory cytokines and extracellular matrix molecules. The apelin/APLNR axis is crucial in MASLD progression. Targeting this axis may offer therapeutic potential to modulate B cell function and mitigate MASLD advancement.

摘要

研究apelin/APLNR轴在代谢功能障碍相关脂肪性肝病(MASLD)中的作用,重点关注从代谢功能障碍相关单纯性脂肪性肝病(MASS)进展为代谢功能障碍相关脂肪性肝炎(MASH)和肝纤维化,尤其着重于肝脏B细胞。收集MASLD患者的血清样本和肝细胞癌患者的肝组织,以检测apelin和APLNR蛋白表达。使用高脂饮食和四氯化碳建立不同MASLD阶段的C57BL/6J小鼠模型。采用RNA测序研究apelin/APLNR轴在Raji B细胞系中的调控功能。生物信息学和临床分析表明,apelin和APLNR在MASLD中上调,与疾病严重程度相关。动物模型显示,注射apelin和ML221会影响肝脏脂肪变性、炎症和纤维化。Raji细胞中的测序和逆转录聚合酶链反应表明,apelin/APLNR轴促进炎性细胞因子和细胞外基质分子的表达。apelin/APLNR轴在MASLD进展中起关键作用。靶向该轴可能为调节B细胞功能和减轻MASLD进展提供治疗潜力。

https://cdn.ncbi.nlm.nih.gov/pmc/blobs/6034/11659828/034e80ad2cdd/ijmsv22p0197g001.jpg

文献AI研究员

20分钟写一篇综述,助力文献阅读效率提升50倍。

立即体验

用中文搜PubMed

大模型驱动的PubMed中文搜索引擎

马上搜索

文档翻译

学术文献翻译模型,支持多种主流文档格式。

立即体验