Suppr超能文献

肌联蛋白基因突变通过调节直肠腺癌肿瘤免疫微环境增强放疗疗效。

Titin gene mutations enhance radiotherapy efficacy via modulation of tumour immune microenvironment in rectum adenocarcinoma.

作者信息

Liu Hengchang, Liu Jialiang, Guan Xu, Zhao Zhixun, Cheng Pu, Chen Haipeng, Jiang Zheng, Wang Xishan

机构信息

Department of Colorectal Surgery, National Cancer Center/National Clinical Research Center of Cancer/Cancer Hospital, Chinese Academy of Medical Sciences and Peking Union Medical College, Beijing, China.

出版信息

Clin Transl Med. 2025 Jan;15(1):e70123. doi: 10.1002/ctm2.70123.

Abstract

OBJECTIVE

This study investigates the impact of Titin (TTN) gene mutations on radiotherapy sensitivity in rectum adenocarcinoma (READ) by examining changes in the tumour immune microenvironment.

METHODS

Data on gene expression and mutations in READ were obtained from The Cancer Genome Atlas (TCGA) and International Cancer Genome Consortium (ICGC) databases. Bioinformatics analysis explored the correlation between TTN mutations and immune cell infiltration. In vitro, lentiviral vectors were used to assess TTN mutations' effects on ANKRD1 expression in two READ cell lines. ANKRD1 was overexpressed, and clonogenic assays evaluated radiotherapy sensitivity. Flow cytometry, immunofluorescence, and comet assays examined mutations' impact on cell cycle, apoptosis, and DNA damage response (DDR). An in vivo mouse model and formalin-fixed paraffin-embedded samples from locally advanced rectal cancer (LARC) patients before and after radiotherapy were analyzed, followed by prognostic evaluation.

RESULTS

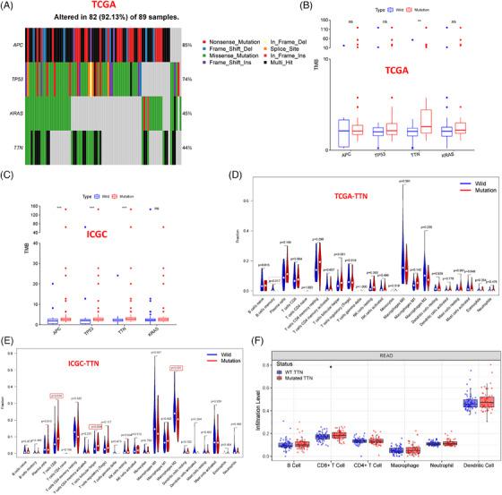
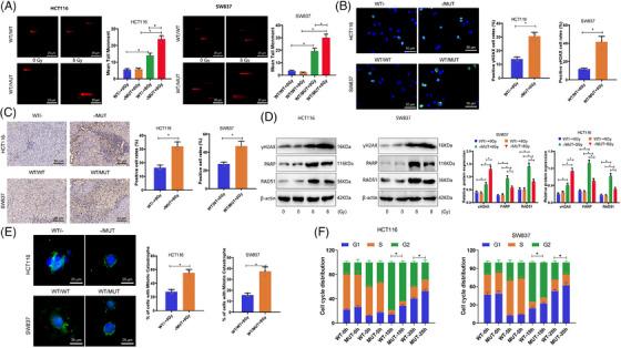
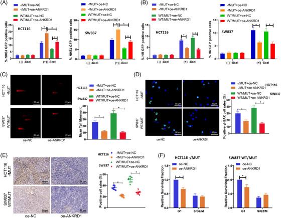
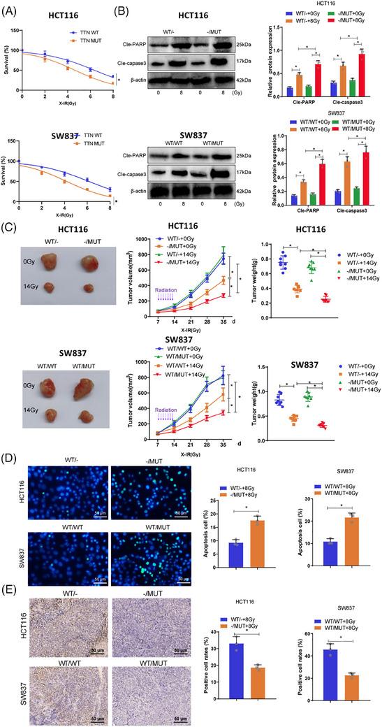
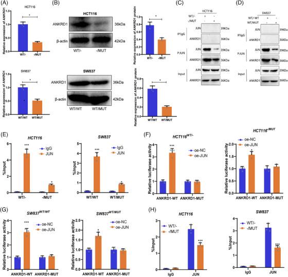
Bioinformatics revealed that TTN mutations increase radiation sensitivity in LARC by slowing cell proliferation, promoting apoptosis, and reducing DDR. TTN mutations also inhibit ANKRD1 expression via JUN disruption and enhance CD4/CD8 T-cell infiltration, improving anti-tumour immunity and outcomes. Observations from the clinical study showed a substantial decline in ANKRD1 expression levels alongside a notable surge in the counts of CD4 and CD8 T cells after undergoing radiotherapy. Patients with TTN mutations, low ANKRD1 expression, and high densities of CD4 and CD8 T cells had longer 3-year disease-free survival in READ.

CONCLUSION

Our findings reveal that TTN mutations can serve as biomarkers for enhanced radiotherapy sensitivity in READ. By altering the tumour's immune microenvironment, these mutations may provide a novel target for personalized radiotherapy strategies, potentially improving therapeutic outcomes in patients with READ.

HIGHLIGHTS

The association between TTN mutations and tumour mutation burden, as well as immune cell infiltration in READ, is examined. TTN mutations enhance the radiation sensitivity of READ cells and weaken DNA damage repair in response to radiation. TTN mutations increase the radiation sensitivity of READ cells by inhibiting ANKRD1. The infiltration of CD8 and CD4 T cells induced by TTN mutations is essential for anti-tumour immunity. TTN mutations serve as a biomarker for the pathological response to preoperative radiotherapy in READ.

摘要

目的

本研究通过检测肿瘤免疫微环境的变化,探讨肌联蛋白(TTN)基因突变对直肠腺癌(READ)放疗敏感性的影响。

方法

从癌症基因组图谱(TCGA)和国际癌症基因组联盟(ICGC)数据库获取READ的基因表达和突变数据。生物信息学分析探索TTN突变与免疫细胞浸润之间的相关性。在体外,使用慢病毒载体评估TTN突变对两种READ细胞系中锚蛋白重复结构域1(ANKRD1)表达的影响。过表达ANKRD1,并通过克隆形成试验评估放疗敏感性。流式细胞术、免疫荧光和彗星试验检测突变对细胞周期、凋亡和DNA损伤反应(DDR)的影响。分析体内小鼠模型以及局部晚期直肠癌(LARC)患者放疗前后的福尔马林固定石蜡包埋样本,随后进行预后评估。

结果

生物信息学显示,TTN突变通过减缓细胞增殖、促进凋亡和减少DDR来增加LARC的放射敏感性。TTN突变还通过破坏JUN抑制ANKRD1表达,并增强CD4/CD8 T细胞浸润,改善抗肿瘤免疫和预后。临床研究观察结果显示,放疗后ANKRD1表达水平大幅下降,同时CD4和CD8 T细胞计数显著增加。TTN突变、ANKRD1低表达以及CD4和CD8 T细胞高密度的READ患者3年无病生存期更长。

结论

我们的研究结果表明,TTN突变可作为READ放疗敏感性增强的生物标志物。通过改变肿瘤的免疫微环境,这些突变可能为个性化放疗策略提供新靶点,有望改善READ患者的治疗效果。

要点

研究了TTN突变与肿瘤突变负荷以及READ中免疫细胞浸润之间的关联。TTN突变增强READ细胞的放射敏感性,并削弱对辐射的DNA损伤修复。TTN突变通过抑制ANKRD1增加READ细胞的放射敏感性。TTN突变诱导的CD8和CD4 T细胞浸润对抗肿瘤免疫至关重要。TTN突变作为READ术前放疗病理反应的生物标志物。

https://cdn.ncbi.nlm.nih.gov/pmc/blobs/5883/11695211/c14b9c2de17c/CTM2-15-e70123-g007.jpg

文献AI研究员

20分钟写一篇综述,助力文献阅读效率提升50倍。

立即体验

用中文搜PubMed

大模型驱动的PubMed中文搜索引擎

马上搜索

文档翻译

学术文献翻译模型,支持多种主流文档格式。

立即体验