Suppr超能文献

微小RNA介导的体细胞直接神经元转化过程中基因网络的命运消除逻辑

Fate erasure logic of gene networks underlying direct neuronal conversion of somatic cells by microRNAs.

作者信息

Cates Kitra, Yuan Luorongxin, Yang Yan, Yoo Andrew S

机构信息

Department of Developmental Biology, Washington University School of Medicine, St. Louis, MO 63110, USA; Program in Molecular Genetics and Genomics, Washington University School of Medicine, St. Louis, MO 63110, USA; Department of Genetics, Stanford University, Stanford, CA 94305, USA.

Department of Developmental Biology, Washington University School of Medicine, St. Louis, MO 63110, USA; Program in Molecular Genetics and Genomics, Washington University School of Medicine, St. Louis, MO 63110, USA.

出版信息

Cell Rep. 2025 Jan 28;44(1):115153. doi: 10.1016/j.celrep.2024.115153. Epub 2025 Jan 4.

Abstract

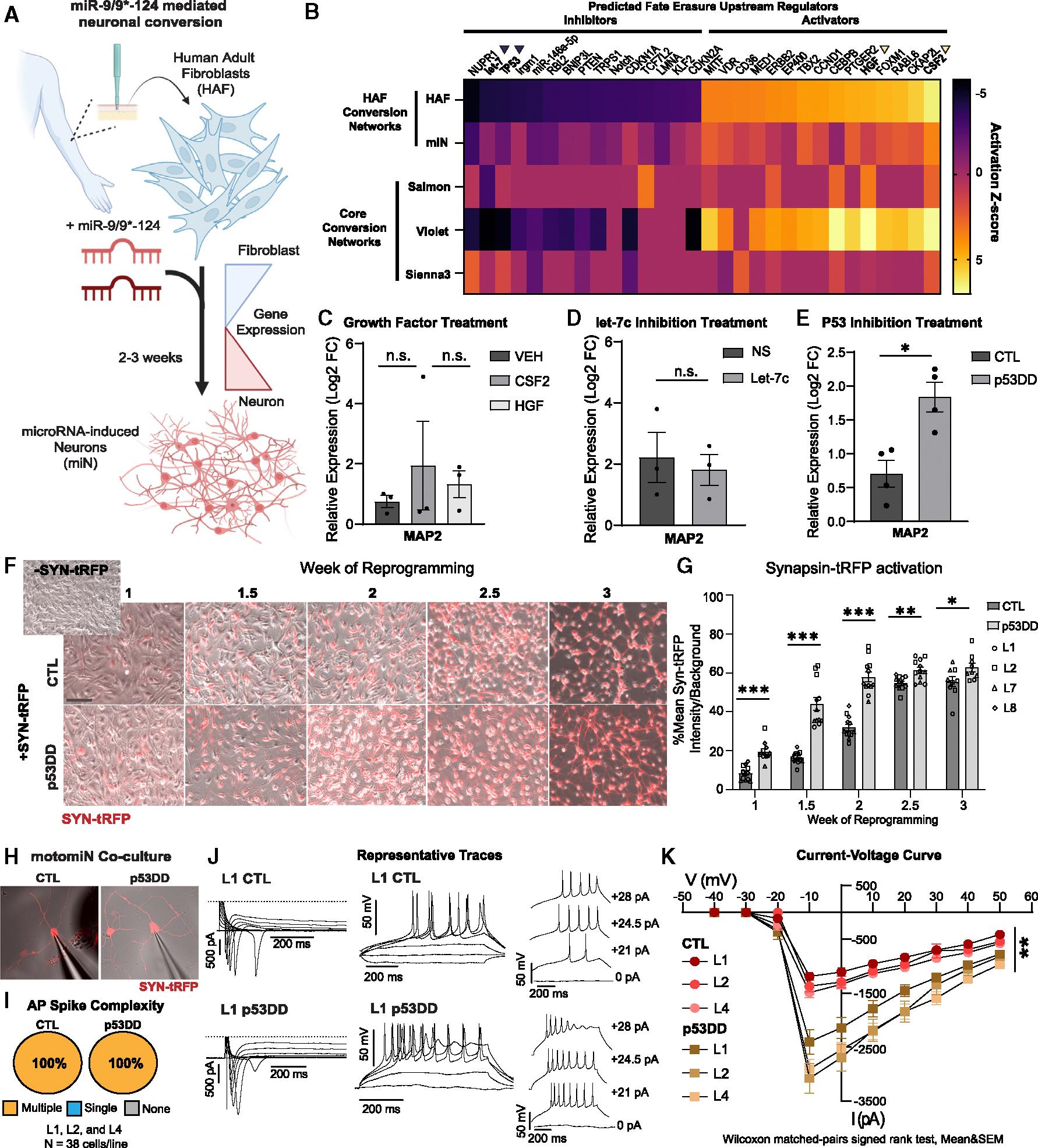
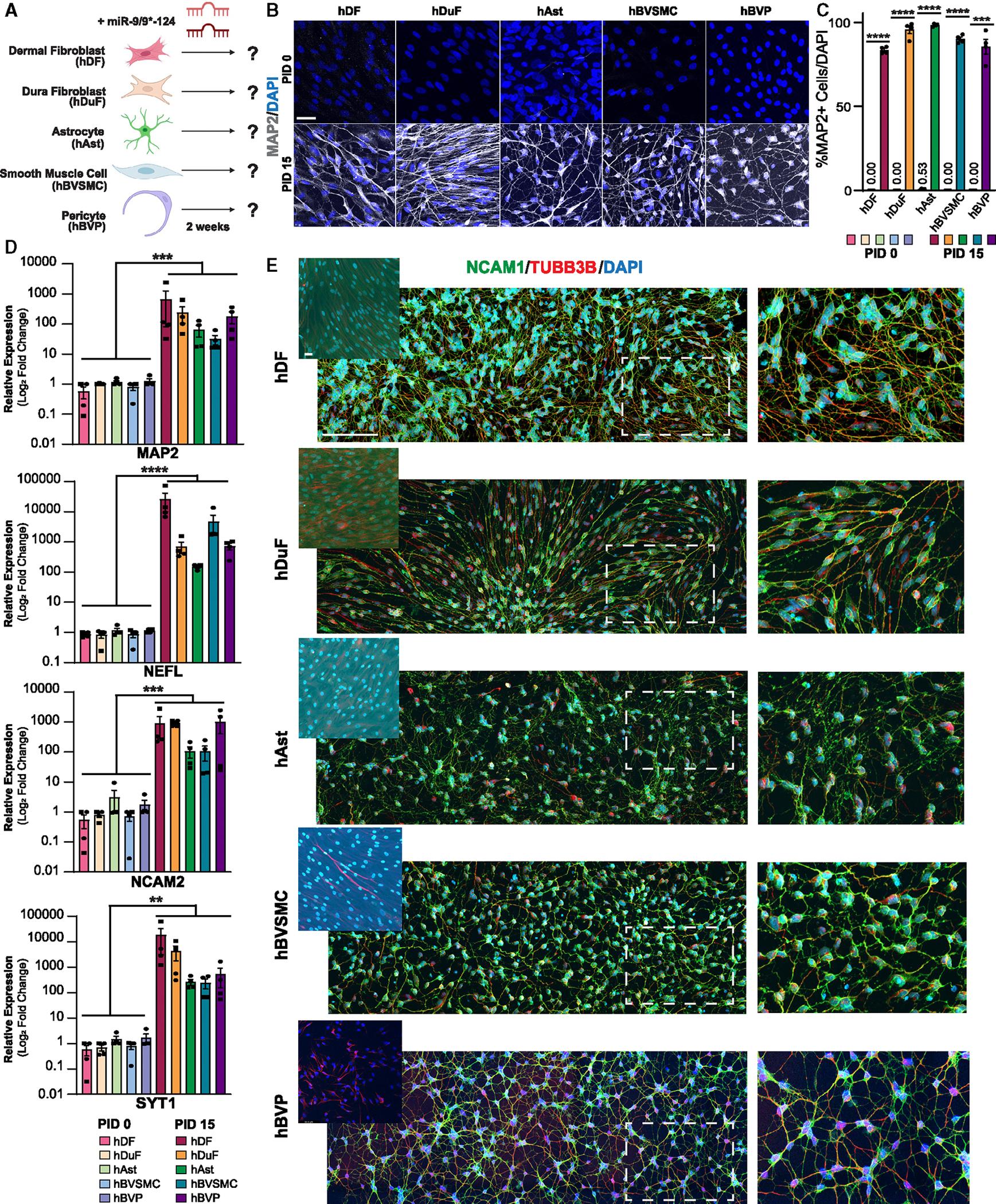
Neurogenic microRNAs 9/9 and 124 (miR-9/9-124) drive the direct reprogramming of human fibroblasts into neurons with the initiation of the fate erasure of fibroblasts. However, whether the miR-9/9-124 fate erasure logic extends to the neuronal conversion of other somatic cell types remains unknown. Here, we uncover that miR-9/9-124 induces neuronal conversion of multiple cell types: dura fibroblasts, astrocytes, smooth muscle cells, and pericytes. We reveal the cell-type-specific and pan-somatic gene network erasure induced by miR-9/9-124, including cell cycle, morphology, and proteostasis gene networks. Leveraging these pan-somatic gene networks, we predict upstream regulators that may antagonize somatic fate erasure. Among the predicted regulators, we identify TP53 (p53), whose inhibition is sufficient to enhance neuronal conversion even in post-mitotic cells. This study extends miR-9/9-124 reprogramming to alternate somatic cells, reveals the pan-somatic gene network fate erasure logic of miR-9/9-124, and shows a neurogenic role for p53 inhibition in the miR-9/9-124 signaling cascade.

摘要

神经源性微小RNA 9/9和124(miR-9/9-124)通过启动成纤维细胞的命运消除,驱动人类成纤维细胞直接重编程为神经元。然而,miR-9/9-124的命运消除逻辑是否扩展到其他体细胞类型的神经元转化仍不清楚。在这里,我们发现miR-9/9-124可诱导多种细胞类型发生神经元转化:硬脑膜成纤维细胞、星形胶质细胞、平滑肌细胞和周细胞。我们揭示了miR-9/9-124诱导的细胞类型特异性和泛体细胞基因网络消除,包括细胞周期、形态和蛋白质稳态基因网络。利用这些泛体细胞基因网络,我们预测了可能拮抗体细胞命运消除的上游调节因子。在预测的调节因子中,我们鉴定出TP53(p53),其抑制作用足以增强神经元转化,即使在有丝分裂后细胞中也是如此。这项研究将miR-9/9-124重编程扩展到其他体细胞,揭示了miR-9/9-124的泛体细胞基因网络命运消除逻辑,并显示了p53抑制在miR-9/9-124信号级联反应中的神经源性作用。

https://cdn.ncbi.nlm.nih.gov/pmc/blobs/99e0/11834941/85f0d2722bdc/nihms-2052751-f0002.jpg

文献AI研究员

20分钟写一篇综述,助力文献阅读效率提升50倍。

立即体验

用中文搜PubMed

大模型驱动的PubMed中文搜索引擎

马上搜索

文档翻译

学术文献翻译模型,支持多种主流文档格式。

立即体验