Suppr超能文献

通过白细胞介素-7细胞因子疗法恢复CD8 T细胞动力学,使免疫检查点阻断在T淋巴细胞减少症中发挥疗效。

Enabling immune checkpoint blockade efficacy in T-lymphopenia by restoring CD8 T cell dynamics with IL-7 cytokine therapy.

作者信息

Kang Yeon-Woo, Choi Donghoon, Moon Dain, Lee Kun-Joo, Oh Youngsik, Yang Jaehyuk, Jeong Siheon, Park Uni, Im Sun-Kyoung, Yang Se Hwan, Lee Seung-Woo

机构信息

Department of Life Sciences, Pohang University of Science and Technology, Pohang, Republic of Korea.

Research Institute of NeoImmuneTech, Inc., Pohang, Republic of Korea.

出版信息

Front Immunol. 2024 Dec 16;15:1477171. doi: 10.3389/fimmu.2024.1477171. eCollection 2024.

Abstract

INTRODUCTION

T-lymphopenia (TLP) is a frequently observed condition in cancer patients, often exacerbated by conventional chemo/radiotherapy, which impairs the efficacy of subsequent immune checkpoint blockade (ICB) therapy. This study aimed to understand the impact of TLP on ICB responsiveness and explore potential therapeutic strategies to enhance antitumor immunity.

METHODS

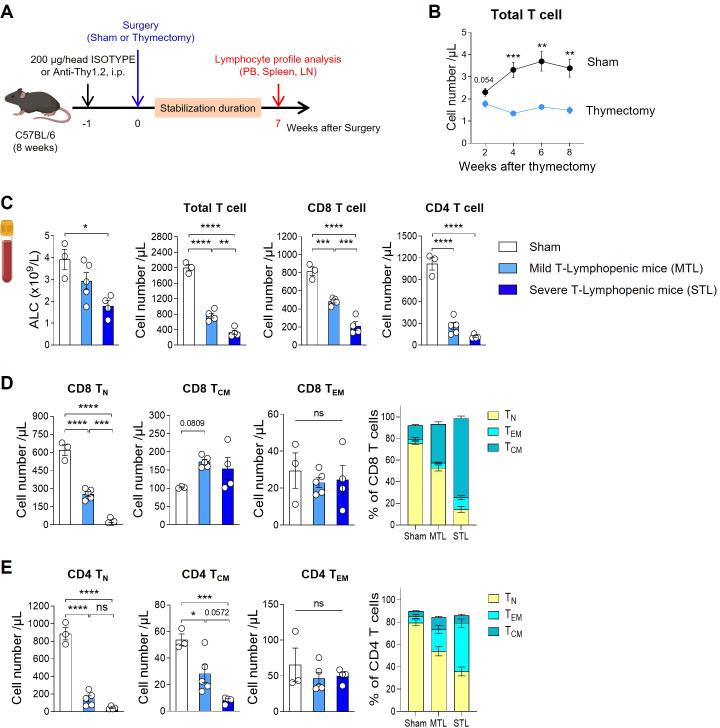
To investigate ICB responsiveness depending on the severity of TLP, first, we established TLP mouse models that mimic clinically observed mild and severe TLP through thymectomy and anti-Thy1-induced peripheral T cell depletion. T cell-replete mice and T-lymphopenic mice were inoculated with palpable or advanced tumors to evaluate the antitumor efficacy of anti-PD-1 therapy according to the severity of TLP. Additionally, by utilizing established murine models, we analyzed matched blood, tumor-draining lymph nodes (TDLNs), and tumor samples by flow cytometry to investigate the mechanisms by which ICB responsiveness is impaired under T-lymphopenic conditions. Finally, to evaluate the combination effect of anti-PD-1 and recombinant IL-7 cytokine therapy (rhIL-7-hyFc) in T-lymphopenic conditions, we administered anti-PD-1, rhIL-7-hyFc, or both to advanced tumor-bearing T-lymphopenic mice and subsequently analyzed tumor growth and survival rates.

RESULTS

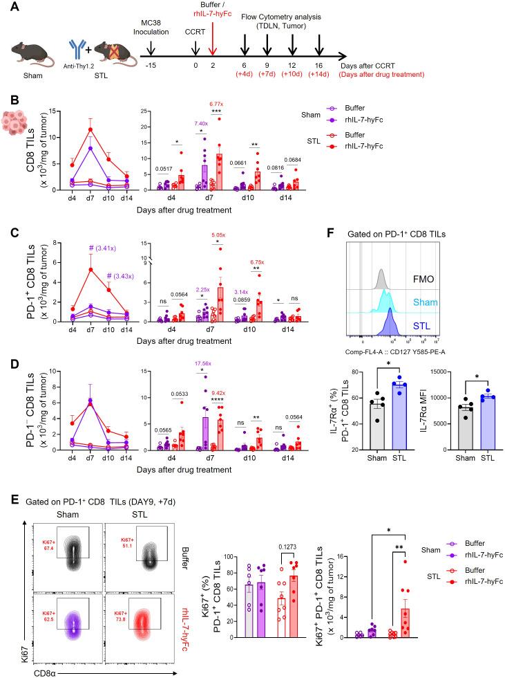
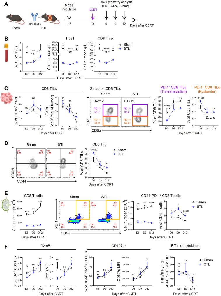
Using mouse models mimicking clinical TLP, we observed that the antitumor efficacy of anti-PD-1 therapy was severely impaired in TLP, depending on the degree of TLP and the immunogenicity of the tumors. TLP mice showed a significant reduction in systemic CD8 T cells but stable intratumoral CD8 T cell numbers, suggesting maintained tumor infiltration despite systemic downregulation. Crucially, TLP led to a shift in the composition of tumor-infiltrating lymphocytes, with a decrease in PD-1 tumor-reactive CD8 T cells and an increase in PD-1 bystander cells. This reduction in PD-1 cells was linked to impaired clonal expansion in tumor-draining lymph nodes. To counteract these effects, we introduced recombinant IL-7 cytokine therapy (rhIL-7-hyFc), which effectively restored systemic T cell counts, enhanced PD-1 CD8 T cell proliferation within tumors, and increased the population of stem-like progenitor cells. The combination of rhIL-7-hyFc and anti-PD-1 therapy resulted in significant tumor regression and improved mouse survival.

DISCUSSION

Our findings highlight the critical role of IL-7 in reshaping the CD8 T cell landscape to improve ICB efficacy in TLP conditions, proposing a sequential therapeutic approach: conventional therapy to reduce tumor burden and enhance immunogenicity, followed by IL-7 therapy to restore and rejuvenate CD8 T cells, culminating in effective ICB treatment.

摘要

引言

T淋巴细胞减少症(TLP)在癌症患者中很常见,常常因传统的化疗/放疗而加重,这会削弱后续免疫检查点阻断(ICB)治疗的疗效。本研究旨在了解TLP对ICB反应性的影响,并探索增强抗肿瘤免疫力的潜在治疗策略。

方法

为了根据TLP的严重程度研究ICB反应性,首先,我们通过胸腺切除术和抗Thy1诱导的外周T细胞耗竭建立了模拟临床观察到的轻度和重度TLP的TLP小鼠模型。给T细胞充足的小鼠和T淋巴细胞减少的小鼠接种可触及的或晚期肿瘤,以根据TLP的严重程度评估抗PD-1治疗的抗肿瘤疗效。此外,利用已建立的小鼠模型,我们通过流式细胞术分析匹配的血液、肿瘤引流淋巴结(TDLN)和肿瘤样本,以研究在T淋巴细胞减少的条件下ICB反应性受损的机制。最后,为了评估抗PD-1和重组IL-7细胞因子疗法(rhIL-7-hyFc)在T淋巴细胞减少条件下的联合效果,我们给晚期荷瘤T淋巴细胞减少的小鼠施用抗PD-1、rhIL-7-hyFc或两者,随后分析肿瘤生长和存活率。

结果

使用模拟临床TLP的小鼠模型,我们观察到抗PD-1治疗的抗肿瘤疗效在TLP中严重受损,这取决于TLP的程度和肿瘤的免疫原性。TLP小鼠全身CD8 T细胞显著减少,但肿瘤内CD8 T细胞数量稳定,这表明尽管全身下调,但肿瘤浸润得以维持。至关重要的是,TLP导致肿瘤浸润淋巴细胞组成发生变化,PD-1肿瘤反应性CD8 T细胞减少,而PD-1旁观者细胞增加。PD-1细胞的这种减少与肿瘤引流淋巴结中克隆扩增受损有关。为了抵消这些影响,我们引入了重组IL-7细胞因子疗法(rhIL-7-hyFc),该疗法有效地恢复了全身T细胞计数,增强了肿瘤内PD-1 CD8 T细胞的增殖,并增加了干细胞样祖细胞的数量。rhIL-7-hyFc与抗PD-1治疗的联合导致显著的肿瘤消退和小鼠存活率提高。

讨论

我们的研究结果突出了IL-7在重塑CD8 T细胞格局以提高TLP条件下ICB疗效方面的关键作用,提出了一种序贯治疗方法:传统疗法以减轻肿瘤负担并增强免疫原性,随后进行IL-7疗法以恢复和 rejuvenate CD8 T细胞,最终实现有效的ICB治疗。 (注:“rejuvenate”此处译文保留英文未翻译完整,原文可能有拼写错误,推测可能是“rejuvenate”,意为“使恢复活力”)

https://cdn.ncbi.nlm.nih.gov/pmc/blobs/efcc/11701376/06162aa91190/fimmu-15-1477171-g001.jpg

文献AI研究员

20分钟写一篇综述,助力文献阅读效率提升50倍。

立即体验

用中文搜PubMed

大模型驱动的PubMed中文搜索引擎

马上搜索

文档翻译

学术文献翻译模型,支持多种主流文档格式。

立即体验