Suppr超能文献

编码抗中东呼吸综合征冠状病毒纳米抗体的mRNA的肺选择性递送在体外和体内均表现出中和活性。

Lung-Selective Delivery of mRNA-Encoding Anti-MERS-CoV Nanobody Exhibits Neutralizing Activity Both In Vitro and In Vivo.

作者信息

Zhang Yuhang, Tian Chongyu, Yu Xinyang, Yu Guocan, Han Xuelian, Wang Yuan, Zhou Haisheng, Zhang Shuai, Li Min, Yang Tiantian, Sun Yali, Tai Wanbo, Yin Qi, Zhao Guangyu

机构信息

School of Basic Medical Sciences, Anhui Medical University, Hefei 230032, China.

State Key Laboratory of Pathogen and Biosecurity, Academy of Military Medical Sciences, Beijing 100071, China.

出版信息

Vaccines (Basel). 2024 Nov 24;12(12):1315. doi: 10.3390/vaccines12121315.

Abstract

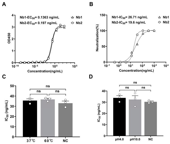
: The Middle East Respiratory Syndrome Coronavirus (MERS-CoV) is a highly pathogenic virus causing severe respiratory illness, with limited treatment options that are mostly supportive. The success of mRNA technology in COVID-19 vaccines has opened avenues for antibody development against MERS-CoV. mRNA-based antibodies, expressed in vivo, offer rapid adaptability to viral mutations while minimizing long-term side effects. This study aimed to develop a lung-targeted lipid nanoparticle (LNP) system for mRNA-encoding neutralizing nanobodies against MERS-CoV, proposing a novel therapeutic strategy. : An mRNA-encoding nanobody NbMS10 (mRNA-NbMS10) was engineered for enhanced stability and reduced immunogenicity. This mRNA was encapsulated in lung-selective LNPs using microfluidics to form the LNP-mRNA-NbMS10 system. Efficacy was assessed through in vitro assays and in vivo mouse studies, focusing on antigen-binding, neutralization, and sustained nanobody expression in lung tissues. : The LNP-mRNA-NbMS10 system expressed the nanobody in vitro, showing strong antigen-binding and significant MERS-CoV pseudovirus neutralization. In vivo studies confirmed selective lung mRNA delivery, with high nanobody expression sustained for up to 24 h, confirming lung specificity and prolonged antiviral activity. : Extensive in vitro and in vivo evaluations demonstrate the LNP-mRNA-NbMS10 system's potential as a scalable, cost-effective, and adaptable alternative to current MERS-CoV therapies. This innovative platform offers a promising solution for preventing and treating respiratory infections, and countering emerging viral threats.

摘要

中东呼吸综合征冠状病毒(MERS-CoV)是一种高致病性病毒,可导致严重的呼吸道疾病,治疗选择有限,大多为支持性治疗。mRNA技术在新冠疫苗方面的成功为开发针对MERS-CoV的抗体开辟了道路。在体内表达的基于mRNA的抗体对病毒突变具有快速适应性,同时将长期副作用降至最低。本研究旨在开发一种用于编码针对MERS-CoV的中和纳米抗体的mRNA的肺靶向脂质纳米颗粒(LNP)系统,提出一种新的治疗策略。:设计了一种编码纳米抗体NbMS10的mRNA(mRNA-NbMS10),以提高稳定性并降低免疫原性。使用微流控技术将该mRNA封装在肺选择性LNP中,形成LNP-mRNA-NbMS10系统。通过体外试验和体内小鼠研究评估疗效,重点关注肺组织中的抗原结合、中和以及纳米抗体的持续表达。:LNP-mRNA-NbMS10系统在体外表达纳米抗体,表现出强大的抗原结合能力和显著的MERS-CoV假病毒中和能力。体内研究证实了肺mRNA的选择性递送,纳米抗体高表达可持续长达24小时,证实了肺特异性和延长的抗病毒活性。:广泛的体外和体内评估表明,LNP-mRNA-NbMS10系统具有作为当前MERS-CoV疗法的可扩展、经济高效且适应性强的替代方案的潜力。这个创新平台为预防和治疗呼吸道感染以及应对新出现的病毒威胁提供了一个有前景的解决方案。

https://cdn.ncbi.nlm.nih.gov/pmc/blobs/2c92/11680347/951d5c1cb20e/vaccines-12-01315-g001.jpg

文献AI研究员

20分钟写一篇综述,助力文献阅读效率提升50倍。

立即体验

用中文搜PubMed

大模型驱动的PubMed中文搜索引擎

马上搜索

文档翻译

学术文献翻译模型,支持多种主流文档格式。

立即体验