Suppr超能文献

海马树突棘储存性钙内流和内质网含量是动态微管依赖性的。

Hippocampal dendritic spines store-operated calcium entry and endoplasmic reticulum content is dynamic microtubule dependent.

作者信息

Rakovskaya Anastasiya, Volkova Ekaterina, Bezprozvanny Ilya, Pchitskaya Ekaterina

机构信息

Laboratory of Biomedical Imaging and Data Analysis, Institute of Biomedical Systems and Biotechnology, Peter the Great St. Petersburg Polytechnic University, Khlopina St. 11, St. Petersburg, Russia, 194021.

Laboratory of Molecular Neurodegeneration, Institute of Biomedical Systems and Biotechnology, Peter the Great St. Petersburg Polytechnic University, Khlopina St. 11, St. Petersburg, Russia, 194021.

出版信息

Sci Rep. 2025 Jan 8;15(1):1314. doi: 10.1038/s41598-024-85024-5.

Abstract

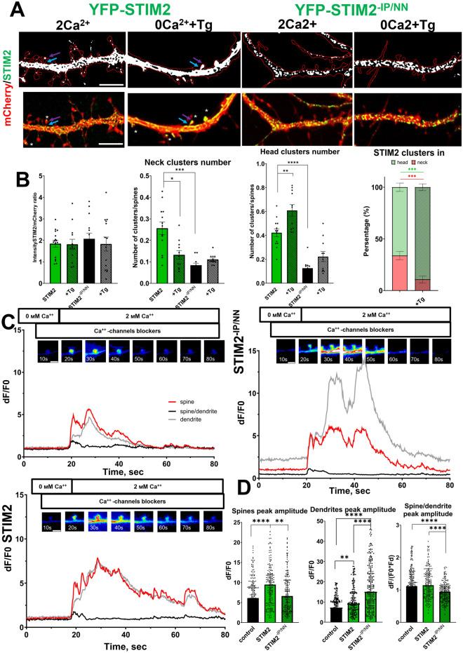
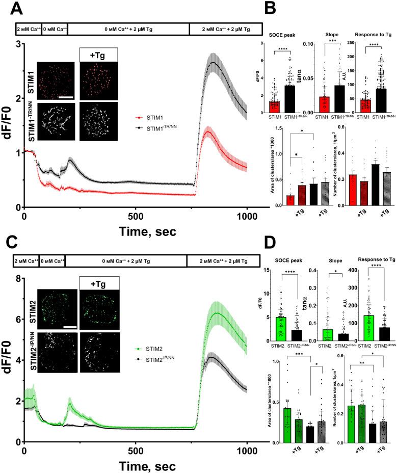
One of the mechanisms of calcium signalling in neurons is store-operated calcium entry (SOCE), which is activated when the calcium concentration in the smooth endoplasmic reticulum (ER) decreases and its protein-calcium sensor STIM (stromal interacting molecule) relocate to the endoplasmic reticulum and plasma membrane junctions, forms clusters and induces calcium entry. In electrically non-excitable cells, STIM1 is coupled with the positive end of a tubulin microtubule through interaction with EB1 (end-binding) protein, which controls its oligomerization, SOCE and participates in ER movement. STIM2 homologue, which is specific for mature hippocampal dendritic spines, is known to interact with EB3 protein, however, not much is known about the role of this interaction in STIM2 clustering or ER trafficking in neurons. Intriguingly, in neurons, reducing the expression of EB3 protein or disrupting the interaction of STIM2 protein with EB proteins results in decreased SOCE, in contrast to experiments with STIM1 in non-excitable cells. In this study, these two homologues are compared side-by-side in HEK-293T, and it is shown for the first time that their clustering and SOCE is oppositely regulated by dynamic tubulin microtubules. In particular, for STIM2, the interaction with dynamic microtubule cytoskeleton is required for clustering and is shown to potentiate SOCE, while for STIM1 this interaction restricts clustering, resulting in SOCE decrease. After store depletion in primary hippocampal neurons, the wild type STIM2 is redistributed from the necks to the heads of dendritic spines, while the STIM2 variant with a mutation that disrupts the interaction with EB proteins is excluded from dendritic spines. In addition, overexpression of the mutant variant leads to ER reorganization in neuronal soma and reduction of ER presence in spines. It also leads to a reduction in the number of spines containing the spine apparatus formed by ER cisternae, as well as a reduction in dendritic spines SOCE. These effects are opposite of those detected during overexpression of the wild type STIM2. Considered together, these findings underline the important role of dynamic microtubules in regulation of neuronal SOCE and ER morphology.

摘要

神经元中钙信号传导的机制之一是储存-操作性钙内流(SOCE),当光滑内质网(ER)中的钙浓度降低时,其蛋白-钙传感器基质相互作用分子(STIM)重新定位到内质网与质膜的交界处,形成簇并诱导钙内流,从而激活SOCE。在电非兴奋性细胞中,STIM1通过与EB1(末端结合)蛋白相互作用与微管蛋白微管的正极相连,EB1蛋白控制其寡聚化、SOCE并参与内质网移动。已知STIM2同源物对成熟海马树突棘具有特异性,可与EB3蛋白相互作用,然而,关于这种相互作用在神经元中STIM2聚集或内质网运输中的作用知之甚少。有趣的是,在神经元中,降低EB3蛋白的表达或破坏STIM2蛋白与EB蛋白的相互作用会导致SOCE降低,这与在非兴奋性细胞中对STIM1进行的实验相反。在本研究中,在HEK-293T细胞中对这两种同源物进行了并排比较,首次表明它们的聚集和SOCE受到动态微管蛋白微管的相反调节。特别是对于STIM2,与动态微管细胞骨架的相互作用是聚集所必需的,并且显示出增强SOCE的作用,而对于STIM1,这种相互作用会限制聚集,导致SOCE降低。在原代海马神经元中储存耗尽后,野生型STIM2从树突棘的颈部重新分布到头部,而具有破坏与EB蛋白相互作用的突变的STIM2变体则被排除在树突棘之外。此外,突变变体的过表达导致神经元胞体中的内质网重组以及内质网在棘中的存在减少。它还导致含有由内质网池形成的棘器的棘的数量减少,以及树突棘SOCE的减少。这些效应与野生型STIM2过表达期间检测到的效应相反。综合考虑,这些发现强调了动态微管在调节神经元SOCE和内质网形态中的重要作用。

https://cdn.ncbi.nlm.nih.gov/pmc/blobs/4a50/11711194/71c7eb511d5d/41598_2024_85024_Fig1_HTML.jpg

文献AI研究员

20分钟写一篇综述,助力文献阅读效率提升50倍。

立即体验

用中文搜PubMed

大模型驱动的PubMed中文搜索引擎

马上搜索

文档翻译

学术文献翻译模型,支持多种主流文档格式。

立即体验