Suppr超能文献

双向组蛋白单胺化动力学调节神经节律。

Bidirectional histone monoaminylation dynamics regulate neural rhythmicity.

作者信息

Zheng Qingfei, Weekley Benjamin H, Vinson David A, Zhao Shuai, Bastle Ryan M, Thompson Robert E, Stransky Stephanie, Ramakrishnan Aarthi, Cunningham Ashley M, Dutta Sohini, Chan Jennifer C, Di Salvo Giuseppina, Chen Min, Zhang Nan, Wu Jinghua, Fulton Sasha L, Kong Lingchun, Wang Haifeng, Zhang Baichao, Vostal Lauren, Upad Akhil, Dierdorff Lauren, Shen Li, Molina Henrik, Sidoli Simone, Muir Tom W, Li Haitao, David Yael, Maze Ian

机构信息

Department of Radiation Oncology, College of Medicine and Center for Cancer Metabolism, James Comprehensive Cancer Center, The Ohio State University, Columbus, OH, USA.

Department of Medicinal Chemistry and Molecular Pharmacology, College of Pharmacy, Purdue University, West Lafayette, IN, USA.

出版信息

Nature. 2025 Jan;637(8047):974-982. doi: 10.1038/s41586-024-08371-3. Epub 2025 Jan 8.

Abstract

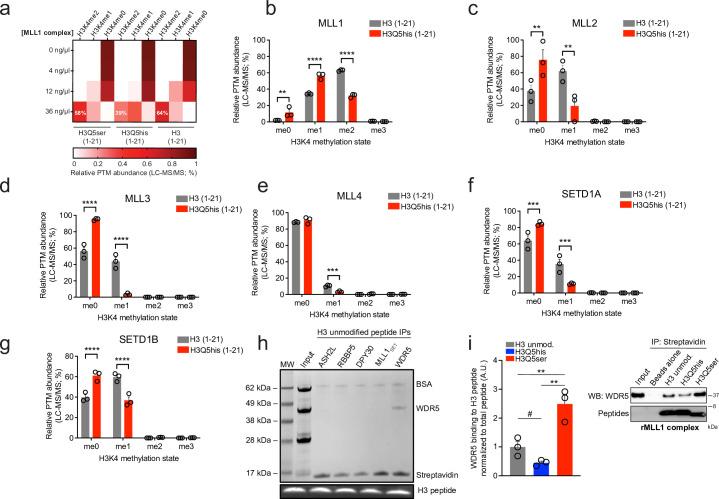
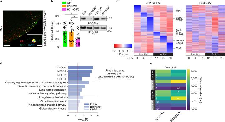
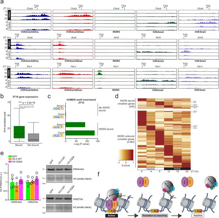
Histone H3 monoaminylations at Gln5 represent an important family of epigenetic marks in brain that have critical roles in permissive gene expression. We previously demonstrated that serotonylation and dopaminylation of Gln5 of histone H3 (H3Q5ser and H3Q5dop, respectively) are catalysed by transglutaminase 2 (TG2), and alter both local and global chromatin states. Here we found that TG2 additionally functions as an eraser and exchanger of H3 monoaminylations, including H3Q5 histaminylation (H3Q5his), which displays diurnally rhythmic expression in brain and contributes to circadian gene expression and behaviour. We found that H3Q5his, in contrast to H3Q5ser, inhibits the binding of WDR5, a core member of histone H3 Lys4 (H3K4) methyltransferase complexes, thereby antagonizing methyltransferase activities on H3K4. Taken together, these data elucidate a mechanism through which a single chromatin regulatory enzyme has the ability to sense chemical microenvironments to affect the epigenetic states of cells, the dynamics of which have critical roles in the regulation of neural rhythmicity.

摘要

组蛋白H3第5位谷氨酰胺的单胺化修饰是大脑中一类重要的表观遗传标记,在基因的允许性表达中起关键作用。我们之前证明,组蛋白H3第5位谷氨酰胺的血清素化修饰和多巴胺化修饰(分别为H3Q5ser和H3Q5dop)由转谷氨酰胺酶2(TG2)催化,并改变局部和整体染色质状态。在此,我们发现TG2还具有擦除和交换H3单胺化修饰的功能,包括H3第5位谷氨酰胺的组胺化修饰(H3Q5his),其在大脑中呈现昼夜节律性表达,并参与昼夜节律基因表达和行为调控。我们发现,与H3Q5ser不同,H3Q5his抑制组蛋白H3赖氨酸4(H3K4)甲基转移酶复合物的核心成员WDR5的结合,从而拮抗H3K4上的甲基转移酶活性。综上所述,这些数据阐明了一种机制,即单一的染色质调节酶能够感知化学微环境,从而影响细胞的表观遗传状态,其动态变化在神经节律性调节中起关键作用。

https://cdn.ncbi.nlm.nih.gov/pmc/blobs/363d/11754111/03f9bf903226/41586_2024_8371_Fig1_HTML.jpg

文献AI研究员

20分钟写一篇综述,助力文献阅读效率提升50倍。

立即体验

用中文搜PubMed

大模型驱动的PubMed中文搜索引擎

马上搜索

文档翻译

学术文献翻译模型,支持多种主流文档格式。

立即体验