Suppr超能文献

长链非编码RNA通过稳定DDX5促进膀胱尿路上皮癌进展。

LncRNA Promotes Bladder Uroepithelial Cancer Progression by Stabilizing DDX5.

作者信息

Duan Yatao, Liu Zonghang, Ma Yongliang, Qi Pan, Guo Yanli, Zhang Aili

机构信息

Department of Urology, The Fourth Hospital of Hebei Medical University, Shijiazhuang, 050000, Hebei, China.

Hebei Cancer Institute, The Fourth Hospital of Hebei Medical University, Shijiazhuang, 050000, Hebei, China.

出版信息

J Cancer. 2025 Jan 1;16(3):835-847. doi: 10.7150/jca.104034. eCollection 2025.

Abstract

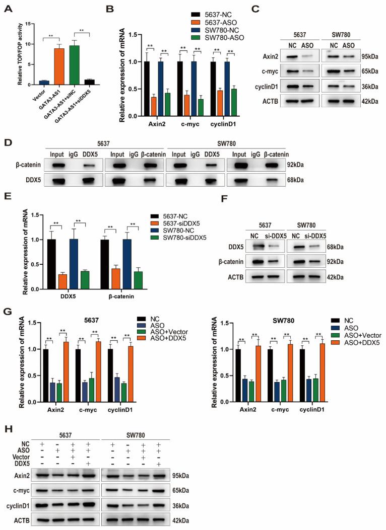
Exploration of molecular markers is an ongoing focus in the field of bladder cancer research. Based on data from public databases, was identified as upregulated in bladder urothelial carcinoma (BLCA); however, its exact function and regulatory mechanism in this context remain unclear. To investigate the clinical implications of , we examined its levels in 90 BLCA and adjoining normal tissue samples. Functional assays were conducted to assess the effects of on BLCA cell proliferation, migration, and invasion. Animal assays were employed to determine the effects of on BLCA tumorigenicity . Immunoblotting, RNA pull-down, RNA immunoprecipitation, TOP/FOP luciferase reporter gene, and coimmunoprecipitation assays were used to explore the molecular mechanism underlying the effects of on BLCA progression. expression was significantly up-regulated in BLCA tissues and correlated with pathological stage, grade, and poor patient outcome. Altered levels promoted BLCA proliferation, migration, and invasion. Mechanistic studies suggested that interacts with DDX5 protein, enhances its stability, and ultimately leads to BLCA progression through Wnt/β-catenin signaling pathway activation. overexpression increases the aggressiveness of BLCA by activating the Wnt/β-catenin pathway through binding to DDX5. has potential as a new molecular predictor of poor prognosis in patients with BLCA.

摘要

分子标志物的探索是膀胱癌研究领域持续关注的焦点。基于公共数据库的数据,[具体分子标志物名称]在膀胱尿路上皮癌(BLCA)中被鉴定为上调;然而,其在这种情况下的确切功能和调控机制仍不清楚。为了研究[具体分子标志物名称]的临床意义,我们检测了90例BLCA组织及相邻正常组织样本中其水平。进行功能试验以评估[具体分子标志物名称]对BLCA细胞增殖、迁移和侵袭的影响。采用动物试验来确定[具体分子标志物名称]对BLCA致瘤性的影响。免疫印迹、RNA下拉、RNA免疫沉淀、TOP/FOP荧光素酶报告基因和免疫共沉淀试验用于探索[具体分子标志物名称]对BLCA进展影响的分子机制。[具体分子标志物名称]在BLCA组织中的表达显著上调,并与病理分期、分级及患者预后不良相关。[具体分子标志物名称]水平的改变促进了BLCA的增殖、迁移和侵袭。机制研究表明,[具体分子标志物名称]与DDX5蛋白相互作用,增强其稳定性,并最终通过Wnt/β-连环蛋白信号通路激活导致BLCA进展。[具体分子标志物名称]的过表达通过与DDX5结合激活Wnt/β-连环蛋白通路,增加了BLCA的侵袭性。[具体分子标志物名称]有潜力作为BLCA患者预后不良的新分子预测指标。

https://cdn.ncbi.nlm.nih.gov/pmc/blobs/3bea/11705050/bf40a63c1a27/jcav16p0835g001.jpg

文献AI研究员

20分钟写一篇综述,助力文献阅读效率提升50倍。

立即体验

用中文搜PubMed

大模型驱动的PubMed中文搜索引擎

马上搜索

文档翻译

学术文献翻译模型,支持多种主流文档格式。

立即体验