Suppr超能文献

靶向CD70的诱导多能干细胞衍生的嵌合抗原受体自然杀伤细胞对肿瘤和同种异体反应性T细胞具有强大的功能。

CD70-targeted iPSC-derived CAR-NK cells display potent function against tumors and alloreactive T cells.

作者信息

Wang Linqin, Wang Yiyun, He Xiangjun, Mo Zhuomao, Zhao Mengyu, Liang Xinghua, Hu Kejia, Wang Kexin, Yue Yanan, Mo Guolong, Zhou Yixuan, Hong Ruimin, Zhou Linghui, Feng Youqin, Chen Nian, Shen Lihong, Song Xiaobin, Zeng Wenxiu, Jia Xiaofeng, Shao Yuxuan, Zhang Peng, Xu Mengqi, Wang Dongrui, Hu Yongxian, Yang Luhan, Huang He

机构信息

Bone Marrow Transplantation Center of the First Affiliated Hospital & Liangzhu Laboratory, Zhejiang University School of Medicine, Hangzhou 311121, China; Institute of Hematology, Zhejiang University, Hangzhou 310058, China; Zhejiang Province Engineering Research Center for Stem Cell and Immunity Therapy, Hangzhou 310058, China.

Qihan Biotech Inc., Hangzhou 311200, China.

出版信息

Cell Rep Med. 2025 Jan 21;6(1):101889. doi: 10.1016/j.xcrm.2024.101889. Epub 2025 Jan 9.

Abstract

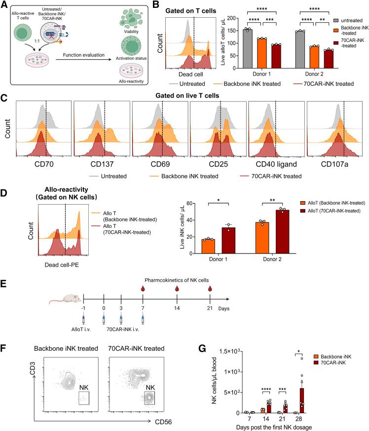
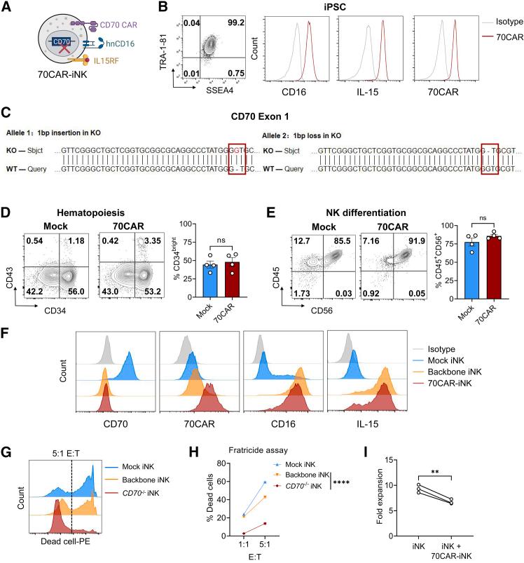
Clinical application of autologous chimeric antigen receptor (CAR)-T cells is complicated by limited targeting of cancer types, as well as the time-consuming and costly manufacturing process. We develop CD70-targeted, induced pluripotent stem cell-derived CAR-natural killer (NK) (70CAR-iNK) cells as an approach for universal immune cell therapy. Besides the CD70-targeted CAR molecule, 70CAR-iNK cells are modified with CD70 gene knockout, a high-affinity non-cleavable CD16 (hnCD16), and an interleukin (IL)-15 receptor α/IL-15 fusion protein (IL15RF). Multi-gene-edited 70CAR-iNK cells exhibit robust cytotoxicity against a wide range of tumors. In vivo xenograft models further demonstrate their potency in effectively targeting lymphoma and renal cancers. Furthermore, we find that recipient alloreactive T cells express high levels of CD70 and can be eliminated by 70CAR-iNK cells, leading to improved survival and persistence of iNK cells. With the capability of tumor targeting and the potential to eliminate alloreactive T cells, 70CAR-iNK cells are potent candidates for next-generation universal immune cell therapy.

摘要

自体嵌合抗原受体(CAR)-T细胞的临床应用因癌症类型靶向有限以及制造过程耗时且成本高昂而变得复杂。我们开发了靶向CD70的、诱导多能干细胞衍生的CAR-自然杀伤(NK)(70CAR-iNK)细胞,作为一种通用免疫细胞治疗方法。除了靶向CD70的CAR分子外,70CAR-iNK细胞还通过CD70基因敲除、高亲和力不可裂解的CD16(hnCD16)和白细胞介素(IL)-15受体α/IL-15融合蛋白(IL15RF)进行修饰。多基因编辑的70CAR-iNK细胞对多种肿瘤表现出强大的细胞毒性。体内异种移植模型进一步证明了它们在有效靶向淋巴瘤和肾癌方面的效力。此外,我们发现受体同种异体反应性T细胞表达高水平的CD70,并且可以被70CAR-iNK细胞消除,从而提高iNK细胞的存活率和持久性。凭借肿瘤靶向能力和消除同种异体反应性T细胞的潜力,70CAR-iNK细胞是下一代通用免疫细胞治疗的有力候选者。

https://cdn.ncbi.nlm.nih.gov/pmc/blobs/058b/11866492/381b93bbc7c9/fx1.jpg

文献AI研究员

20分钟写一篇综述,助力文献阅读效率提升50倍。

立即体验

用中文搜PubMed

大模型驱动的PubMed中文搜索引擎

马上搜索

文档翻译

学术文献翻译模型,支持多种主流文档格式。

立即体验