Suppr超能文献

适配体偶联的金纳米颗粒可使寡核苷酸递送至肌肉干细胞,以促进营养不良肌肉的再生。

Aptamer-conjugated gold nanoparticles enable oligonucleotide delivery into muscle stem cells to promote regeneration of dystrophic muscles.

作者信息

Millozzi Francesco, Milán-Rois Paula, Sett Arghya, Delli Carpini Giovanni, De Bardi Marco, Gisbert-Garzarán Miguel, Sandonà Martina, Rodríguez-Díaz Ciro, Martínez-Mingo Mario, Pardo Irene, Esposito Federica, Viscomi Maria Teresa, Bouché Marina, Parolini Ornella, Saccone Valentina, Toulmé Jean-Jacques, Somoza Álvaro, Palacios Daniela

机构信息

Department of Life Science and Public Health, Università Cattolica del Sacro Cuore, Rome, Italy.

Department of Anatomical, Histological, Forensic Medicine and Orthopaedic Sciences, Section of Histology and Embryology, Sapienza University of Rome, Rome, Italy.

出版信息

Nat Commun. 2025 Jan 10;16(1):577. doi: 10.1038/s41467-024-55223-9.

Abstract

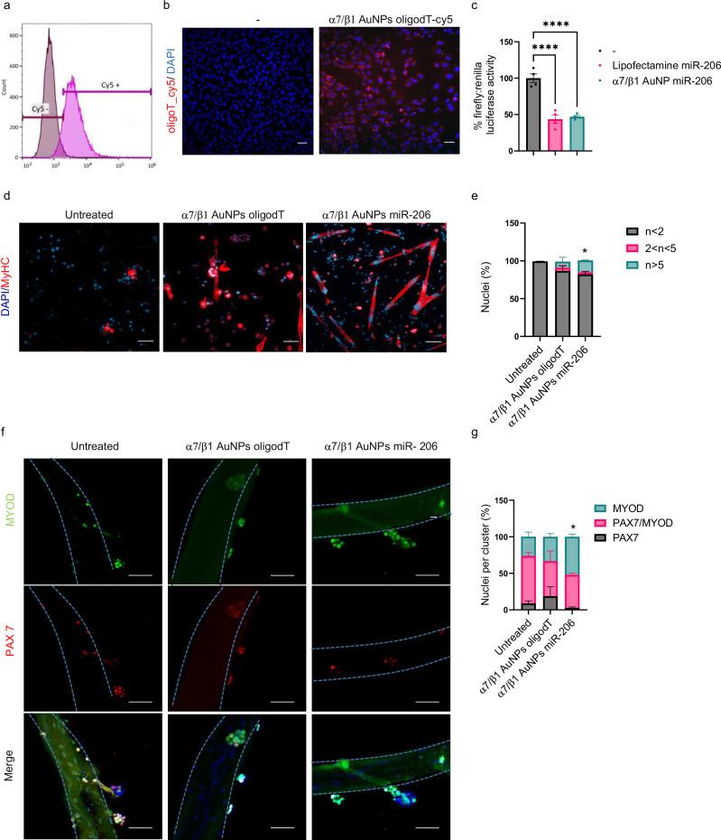
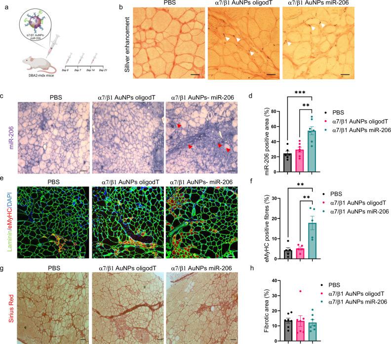
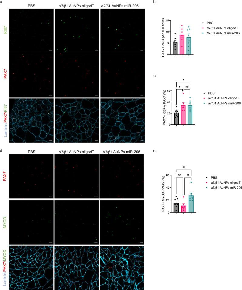
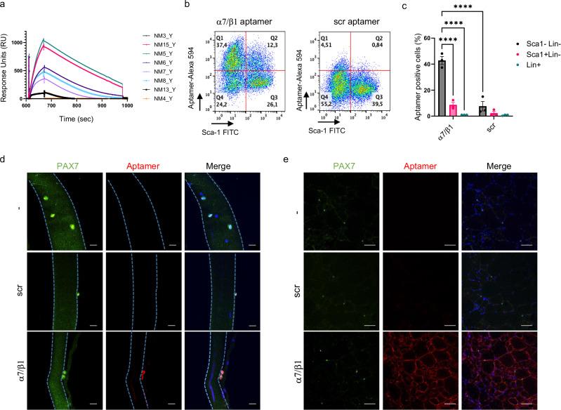
Inefficient targeting of muscle stem cells (MuSCs), also called satellite cells, represents a major bottleneck of current therapeutic strategies for muscular dystrophies, as it precludes the possibility of promoting compensatory regeneration. Here we describe a muscle-targeting delivery platform, based on gold nanoparticles, that enables the release of therapeutic oligonucleotides into MuSCs. We demonstrate that AuNPs conjugation to an aptamer against α7/β1 integrin dimers directs either local or systemic delivery of microRNA-206 to MuSCs, thereby promoting muscle regeneration and improving muscle functionality, in a mouse model of Duchenne Muscular Dystrophy. We show here that this platform is biocompatible, non-toxic, and non-immunogenic, and it can be easily adapted for the release of a wide range of therapeutic oligonucleotides into diseased muscles.

摘要

肌肉干细胞(MuSCs),也称为卫星细胞,靶向效率低下是目前治疗肌肉萎缩症策略的一个主要瓶颈,因为这排除了促进代偿性再生的可能性。在此,我们描述了一种基于金纳米颗粒的肌肉靶向递送平台,该平台能够将治疗性寡核苷酸释放到MuSCs中。我们证明,与针对α7/β1整合素二聚体的适配体结合的金纳米颗粒可将微小RNA-206局部或全身递送至MuSCs,从而在杜兴氏肌肉营养不良小鼠模型中促进肌肉再生并改善肌肉功能。我们在此表明,该平台具有生物相容性、无毒且无免疫原性,并且可以轻松地进行调整,以便将多种治疗性寡核苷酸释放到患病肌肉中。

https://cdn.ncbi.nlm.nih.gov/pmc/blobs/ced9/11724063/e8387eac99a8/41467_2024_55223_Fig1_HTML.jpg

文献AI研究员

20分钟写一篇综述,助力文献阅读效率提升50倍。

立即体验

用中文搜PubMed

大模型驱动的PubMed中文搜索引擎

马上搜索

文档翻译

学术文献翻译模型,支持多种主流文档格式。

立即体验