Suppr超能文献

在严重杜氏肌营养不良症(DMD)的D2-mdx模型中,肌肉微环境的改变导致了成肌缺陷。

Altered muscle niche contributes to myogenic deficit in the D2-mdx model of severe DMD.

作者信息

Mázala Davi A G, Hindupur Ravi, Moon Young Jae, Shaikh Fatima, Gamu Iteoluwakishi H, Alladi Dhruv, Panci Georgiana, Weiss-Gayet Michèle, Chazaud Bénédicte, Partridge Terence A, Novak James S, Jaiswal Jyoti K

机构信息

Center for Genetic Medicine Research, Children's National Research Institute, Children's National Hospital, Washington, DC, 20012, USA.

Department of Kinesiology, College of Health Professions, Towson University, Towson, MD, 21252, USA.

出版信息

Cell Death Discov. 2023 Jul 4;9(1):224. doi: 10.1038/s41420-023-01503-0.

Abstract

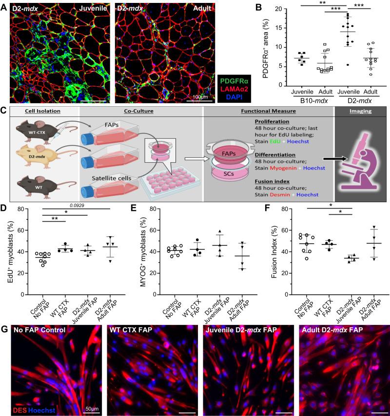
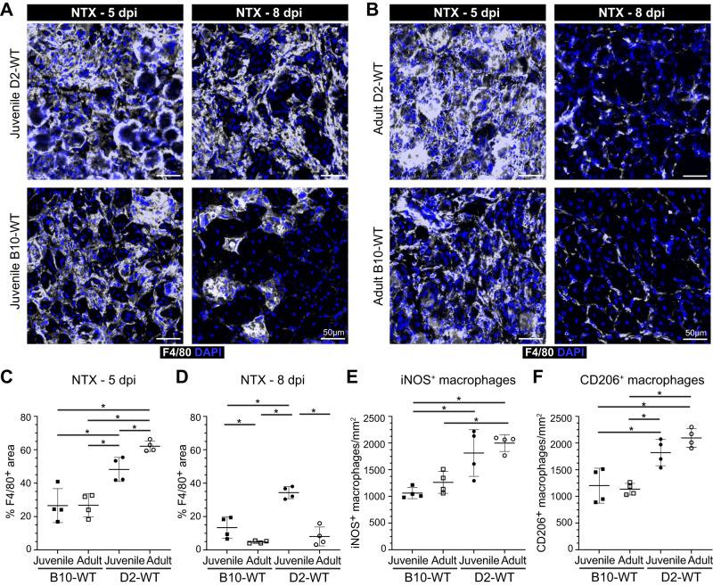
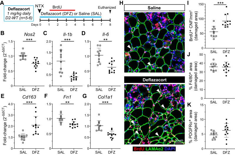
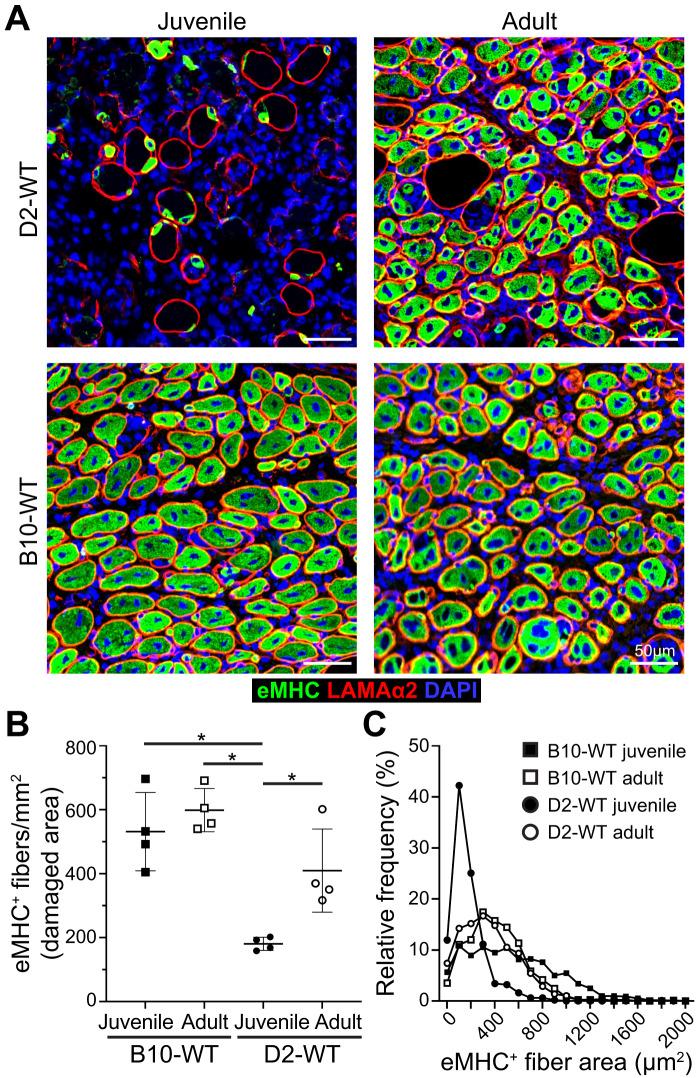
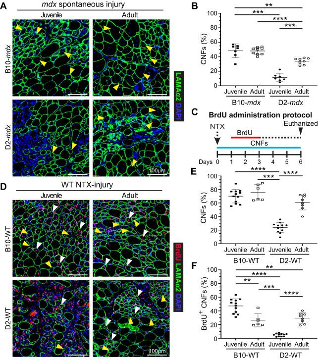
Lack of dystrophin expression is the underlying genetic basis for Duchenne muscular dystrophy (DMD). However, disease severity varies between patients, based on specific genetic modifiers. D2-mdx is a model for severe DMD that exhibits exacerbated muscle degeneration and failure to regenerate even in the juvenile stage of the disease. We show that poor regeneration of juvenile D2-mdx muscles is associated with an enhanced inflammatory response to muscle damage that fails to resolve efficiently and supports the excessive accumulation of fibroadipogenic progenitors (FAPs), leading to increased fibrosis. Unexpectedly, the extent of damage and degeneration in juvenile D2-mdx muscle is significantly reduced in adults, and is associated with the restoration of the inflammatory and FAP responses to muscle injury. These improvements enhance regenerative myogenesis in the adult D2-mdx muscle, reaching levels comparable to the milder B10-mdx model of DMD. Ex vivo co-culture of healthy satellite cells (SCs) with juvenile D2-mdx FAPs reduces their fusion efficacy. Wild-type juvenile D2 mice also manifest regenerative myogenic deficit and glucocorticoid treatment improves their muscle regeneration. Our findings indicate that aberrant stromal cell responses contribute to poor regenerative myogenesis and greater muscle degeneration in juvenile D2-mdx muscles and reversal of this reduces pathology in adult D2-mdx muscle, identifying these responses as a potential therapeutic target for the treatment of DMD.

摘要

肌营养不良蛋白表达缺失是杜氏肌营养不良症(DMD)的潜在遗传基础。然而,基于特定的基因修饰因子,患者之间的疾病严重程度存在差异。D2-mdx是严重DMD的模型,即使在疾病的幼年阶段也表现出加剧的肌肉退化和再生失败。我们发现,幼年D2-mdx肌肉再生不良与对肌肉损伤的炎症反应增强有关,这种炎症反应无法有效消退,并支持纤维脂肪生成祖细胞(FAPs)的过度积累,导致纤维化增加。出乎意料的是,成年后幼年D2-mdx肌肉的损伤和退化程度显著降低,这与对肌肉损伤的炎症和FAP反应的恢复有关。这些改善增强了成年D2-mdx肌肉中的再生性肌生成,达到了与较轻的DMD B10-mdx模型相当的水平。健康卫星细胞(SCs)与幼年D2-mdx FAPs的体外共培养降低了它们的融合效率。野生型幼年D2小鼠也表现出再生性肌生成缺陷,糖皮质激素治疗可改善它们的肌肉再生。我们的研究结果表明,异常的基质细胞反应导致幼年D2-mdx肌肉中再生性肌生成不良和更大程度的肌肉退化,而这种情况的逆转可减轻成年D2-mdx肌肉的病理变化,将这些反应确定为治疗DMD的潜在治疗靶点。

https://cdn.ncbi.nlm.nih.gov/pmc/blobs/c1c7/10319851/e404ce0a9f0b/41420_2023_1503_Fig1_HTML.jpg

文献AI研究员

20分钟写一篇综述,助力文献阅读效率提升50倍。

立即体验

用中文搜PubMed

大模型驱动的PubMed中文搜索引擎

马上搜索

文档翻译

学术文献翻译模型,支持多种主流文档格式。

立即体验