Suppr超能文献

免疫相关基因CD5是一种与乳腺癌肿瘤微环境相关的预后生物标志物。

The immune-related gene CD5 is a prognostic biomarker associated with the tumor microenvironment of breast cancer.

作者信息

Zhao Yi, Zhang Hengheng, Wang Wenwen, Shen Guoshuang, Wang Miaozhou, Liu Zhen, Zhao Jiuda, Li Jinming

机构信息

Breast Disease Diagnosis and Treatment Center of Affiliated Hospital of Qinghai University & Affiliated Cancer Hospital of Qinghai University, Xining, Qinghai, China.

Graduate School of Qinghai University, Xining, 810000, Qinghai Province, People's Republic of China.

出版信息

Discov Oncol. 2025 Jan 13;16(1):39. doi: 10.1007/s12672-024-01616-7.

Abstract

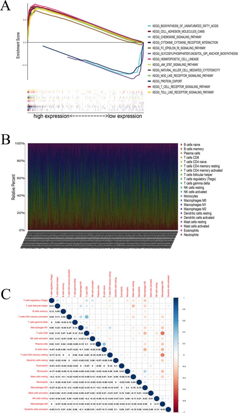
The occurrence and progression of breast cancer (BCa) are complex processes involving multiple factors and multiple steps. The tumor microenvironment (TME) plays an important role in this process, but the functions of immune components and stromal components in the TME require further elucidation. In this study, we obtained the RNA-seq data of 1086 patients from The Cancer Genome Atlas (TCGA) database. We calculated the proportions of tumor-infiltrating immune cells (TICs) and immune and stromal components using the CIBERSORT and ESTIMATE methods, and we screened differentially expressed genes (DEGs). Univariate Cox regression analysis of overall survival was performed on the DEGs, and a protein-protein interaction network of their protein products was generated. Finally, the hub gene CD5 was obtained. High CD5 expression was found to be associated with longer survival than low expression. Gene set enrichment analysis showed that DEGs upregulated in the high-CD5 expression group were mainly enriched in tumor- and immune-related pathways, while those upregulated in the low-expression group were enriched in protein export and lipid synthesis. TIC analysis showed that CD5 expression was positively correlated with the infiltration of CD8 T cells, activated memory CD4 T cells, gamma delta T cells, and M1 macrophages and negatively correlated with the infiltration of M2 macrophages. CD5 can increase anticancer immune cell infiltration and reduce M2 macrophage infiltration. These results suggest that CD5 is likely a potential prognostic biomarker and therapeutic target, providing novel insights into the treatment and prognostic assessment of BCa.

摘要

乳腺癌(BCa)的发生和发展是涉及多种因素和多个步骤的复杂过程。肿瘤微环境(TME)在此过程中发挥着重要作用,但TME中免疫成分和基质成分的功能仍需进一步阐明。在本研究中,我们从癌症基因组图谱(TCGA)数据库中获取了1086例患者的RNA测序数据。我们使用CIBERSORT和ESTIMATE方法计算了肿瘤浸润免疫细胞(TICs)以及免疫和基质成分的比例,并筛选了差异表达基因(DEGs)。对这些DEGs进行了总生存的单变量Cox回归分析,并生成了其蛋白质产物的蛋白质-蛋白质相互作用网络。最终获得了枢纽基因CD5。发现高CD5表达与低表达相比生存期更长。基因集富集分析表明,在高CD5表达组中上调的DEGs主要富集在肿瘤和免疫相关途径,而在低表达组中上调的DEGs则富集在蛋白质输出和脂质合成。TIC分析表明,CD5表达与CD8 T细胞、活化记忆CD4 T细胞、γδ T细胞和M1巨噬细胞的浸润呈正相关,与M2巨噬细胞的浸润呈负相关。CD5可增加抗癌免疫细胞浸润并减少M2巨噬细胞浸润。这些结果表明,CD5可能是一种潜在的预后生物标志物和治疗靶点,为BCa的治疗和预后评估提供了新的见解。

https://cdn.ncbi.nlm.nih.gov/pmc/blobs/f1d0/11729608/f294184bdb6b/12672_2024_1616_Fig1_HTML.jpg

文献AI研究员

20分钟写一篇综述,助力文献阅读效率提升50倍。

立即体验

用中文搜PubMed

大模型驱动的PubMed中文搜索引擎

马上搜索

文档翻译

学术文献翻译模型,支持多种主流文档格式。

立即体验