Suppr超能文献

通过β-连环蛋白信号通路抑制结直肠癌细胞的糖酵解并促进其凋亡。

inhibits glycolysis and promotes apoptosis of colorectal cancer cells via β‑catenin signaling.

作者信息

Li Shengjie, Yang Kaifeng, Ye Jiayou, Xu Chengfan, Qin Zhixiang, Chen Ying, Yu Lanjian, Zhou Tianyu, Sun Bin, Xu Jun

机构信息

Department of Gastroenterology Surgery, Yichang Central People's Hospital, The First College of Clinical Medical Science, China Three Gorges University, Yichang, Hubei 443000, P.R. China.

Center for Clinical Research and Translational Medicine, Yangpu Hospital, School of Medicine, Tongji University, Shanghai 200438, P.R. China.

出版信息

Oncol Lett. 2025 Jan 7;29(3):126. doi: 10.3892/ol.2025.14873. eCollection 2025 Mar.

Abstract

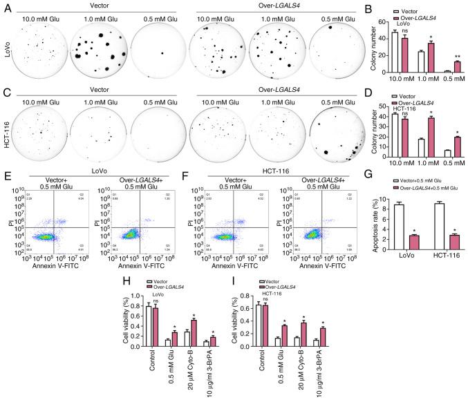
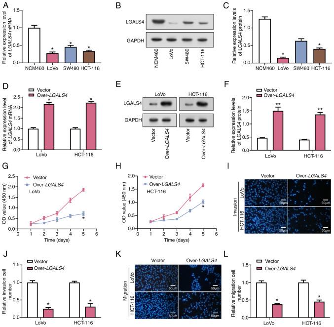
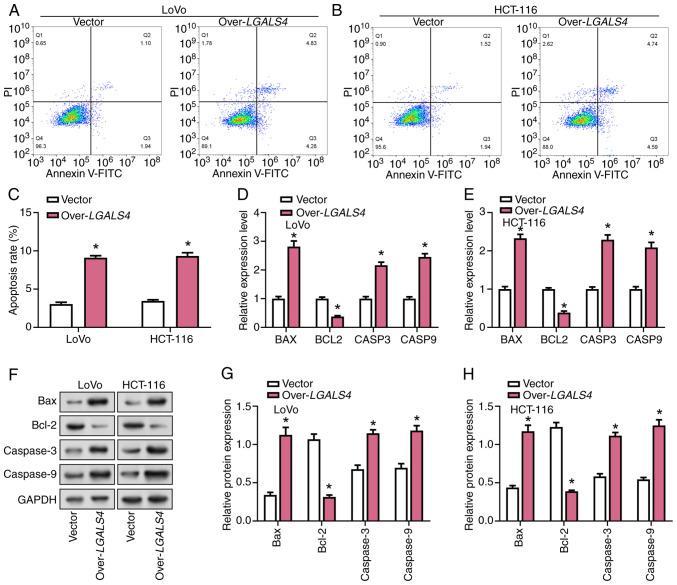
Colorectal cancer (CRC) is one of the leading causes of cancer-related deaths worldwide. Glycolysis serves a crucial role in the development of CRC. The aim of the present study was to investigate the function of lectin galactoside-binding soluble 4 () in the regulation of glycolysis and its therapeutic potential in CRC. In the present study, 175 overlapping differentially expressed genes were identified by comprehensive analysis of The Cancer Genome Atlas database and the GSE26571 CRC dataset from the Gene Expression Omnibus database. was identified as the central gene by prognostic analysis using the mimetic map construction method and least absolute shrinkage and selection operator Cox regression. experiments were performed to evaluate the effects of overexpression on CRC cell phenotype and aerobic glycolysis, as well as its relationship with β-catenin signaling. was significantly downregulated in CRC, with an average 3-fold decrease compared with expression levels in normal tissues. was also significantly associated with patient survival. overexpression inhibited CRC cell growth, induced cell cycle arrest and enhanced 5-fluorouracil (5-FU)-induced apoptosis. Specifically, overexpression resulted in a ~50% decrease in cell proliferation and a ~2-fold increase in apoptosis. In addition, overexpression inhibited aerobic glycolysis and reduced glucose-dependent and glycolytic activity in CRC cells. The downregulatory effect of on glycolysis-related genes was further enhanced by the addition of the β-catenin inhibitor XAV-939. expression decreased CRC progression by inhibiting glycolysis and affecting β-catenin signaling. Overexpression of reduced the proliferation and glycolytic capacity of CRC cells and also enhanced their sensitivity to 5-FU. These results may potentially provide new perspectives for CRC treatment and targets for future clinical intervention strategies.

摘要

结直肠癌(CRC)是全球癌症相关死亡的主要原因之一。糖酵解在CRC的发生发展中起关键作用。本研究旨在探讨凝集素半乳糖结合可溶性4()在糖酵解调节中的作用及其在CRC中的治疗潜力。在本研究中,通过对癌症基因组图谱数据库和基因表达综合数据库中的GSE26571 CRC数据集进行综合分析,鉴定出175个重叠的差异表达基因。通过使用模拟图谱构建方法和最小绝对收缩和选择算子Cox回归进行预后分析,将确定为中心基因。进行实验以评估过表达对CRC细胞表型和有氧糖酵解的影响,以及其与β-连环蛋白信号传导的关系。在CRC中显著下调,与正常组织中的表达水平相比平均下降了3倍。还与患者生存显著相关。过表达抑制CRC细胞生长,诱导细胞周期停滞并增强5-氟尿嘧啶(5-FU)诱导的细胞凋亡。具体而言,过表达导致细胞增殖减少约50%,细胞凋亡增加约2倍。此外,过表达抑制有氧糖酵解并降低CRC细胞中葡萄糖依赖性和糖酵解活性。添加β-连环蛋白抑制剂XAV-939进一步增强了对糖酵解相关基因的下调作用。通过抑制糖酵解和影响β-连环蛋白信号传导,表达降低了CRC的进展。过表达降低了CRC细胞的增殖和糖酵解能力,并增强了它们对5-FU的敏感性。这些结果可能为CRC治疗提供新的视角,并为未来的临床干预策略提供靶点。

https://cdn.ncbi.nlm.nih.gov/pmc/blobs/b530/11726281/3c236b09468d/ol-29-03-14873-g00.jpg

文献AI研究员

20分钟写一篇综述,助力文献阅读效率提升50倍。

立即体验

用中文搜PubMed

大模型驱动的PubMed中文搜索引擎

马上搜索

文档翻译

学术文献翻译模型,支持多种主流文档格式。

立即体验