Suppr超能文献

肿瘤坏死因子受体相关因子4与丙酮酸激酶肌肉同工酶2的相互作用促进结肠癌细胞的恶性行为和有氧糖酵解。

Interactions of tumor necrosis factor receptor-associated factor 4 and pyruvate kinase muscle isoform 2 promote malignant behavior and aerobic glycolysis in colorectal cancer cells.

作者信息

Liu Tongming, Zhu Shihong, Sun Jiawei, Ma Yuanyuan

机构信息

Department of Anorectal Surgery, Feicheng People's Hospital, Feicheng, Shandong, China.

Department of Surgery, Feicheng People's Hospital, Feicheng, Shandong, China.

出版信息

Cytojournal. 2025 Mar 3;22:24. doi: 10.25259/Cytojournal_167_2024. eCollection 2025.

Abstract

OBJECTIVE

Colorectal cancer (CRC) is a malignant tumor of the digestive system, and the main causes of death are metastasis and recurrence. Tumor necrosis factor receptor-associated factor 4 (TRAF4) is associated with the development of various tumors, but its role in CRC development is limited, especially glycolysis. Therefore, TRAF4's role in the regulation of cell malignant behavior and glycolysis and its specific mechanism were explored in CRC.

MATERIAL AND METHODS

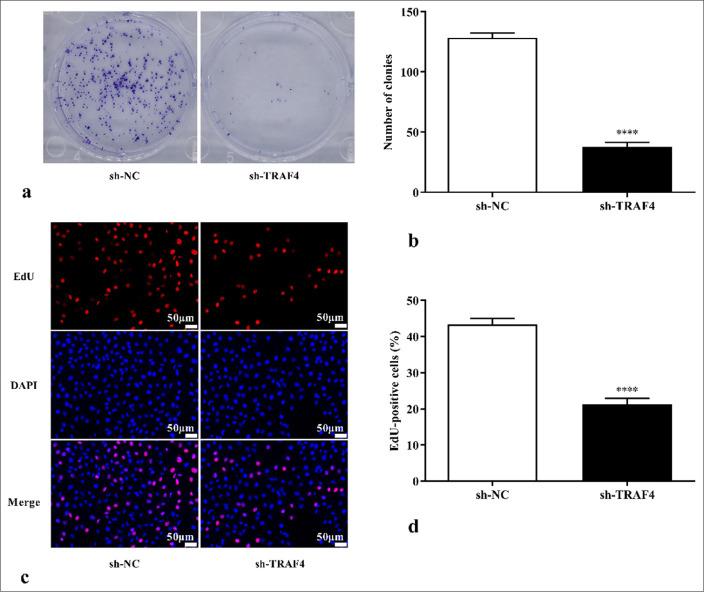
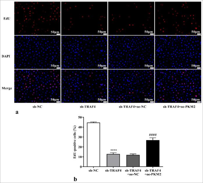
The TRAF4 or pyruvate kinase muscle isoform 2 (PKM2) gene expression was inhibited or promoted by short hairpin ribonucleic acid (sh- RNA) or overexpression (oe) plasmids in Lovo cells. Transfection efficiency was detected by Western blot and real-time quantitative polymerase chain reaction. Cell growth and colony formation were assessed using 5-ethynyl-2'-deoxyuridine and clone formation assays, respectively, and cell migration and invasion ability were observed by scratch healing and Transwell assay. Glucose uptake and lactate production were measured with a kit and used in evaluating the glycolysis capacities of the cells. The levels of TRAF4, PKM2, and glycolytic-related and wingless-type (Wnt)/beta (β)-catenin pathway-related proteins were detected by Western blot, and co-immunoprecipitation (Co-IP) verified TRAF4 and PKM2 interaction in CRC cells.

RESULTS

TRAF4 expression increased in CRC cell lines ( 0.05, 0.001, 0.0001). After sh-TRAF4, oeTRAF4, or oe-PKM2 transfection, TRAF4 or PKM2 expression levels in the Lovo cells decreased or increased ( 0.05, 0.01, 0.001, and 0.0001). TRAF4 knockdown inhibited cell malignant behavior, glucose uptake, lactate production, and glucose transporter type 1 (GLUT1), hexokinase 2 (HK2), PKM2, and lactate dehydrogenase A (LDHA) protein expression levels in CRC cells ( 0.01, 0.001, 0.0001). Co-IP experiment showed that TRAF4 was bound to PKM2. PKM2 protein level decreased after TRAF4 knockdown ( 0.0001), and PKM2 protein expression increased when TRAF4 was overexpressed ( 0.001). PKM2 overexpression offset the effect of TRAF4 knockdown on cell malignant behavior and aerobic glycolysis ( 0.05, 0.01, 0.001, and 0.0001). Moreover, Wnt/β-catenin pathway proteins were inhibited after TRAF4 knockdown and were restored by PKM2 overexpression ( 0.01 and 0.0001). Notably, the effects of TRAF4 or PKM2 overexpression on cell malignant behavior, glucose uptake, lactate production, and GLUT1, PKM2, HK2, and LDHA protein expression levels were partially offset by the Wnt/β-catenin signaling suppressor XAV939 ( 0.05, 0.01, 0.001, and 0.0001).

CONCLUSION

TRAF4 and PKM2 are associated with CRC development. TRAF4 binds to PKM2 and promotes CRC malignant behavior and glycolysis through the Wnt/β-catenin signaling pathway.

摘要

目的

结直肠癌(CRC)是消化系统的恶性肿瘤,主要死亡原因是转移和复发。肿瘤坏死因子受体相关因子4(TRAF4)与多种肿瘤的发生发展相关,但其在CRC发生发展中的作用,尤其是在糖酵解方面的作用有限。因此,本研究探讨TRAF4在CRC中对细胞恶性行为和糖酵解的调控作用及其具体机制。

材料与方法

在Lovo细胞中,通过短发夹核糖核酸(sh-RNA)或过表达(oe)质粒抑制或促进TRAF4或丙酮酸激酶肌肉亚型2(PKM2)基因表达。采用蛋白质免疫印迹法和实时定量聚合酶链反应检测转染效率。分别使用5-乙炔基-2'-脱氧尿苷和克隆形成试验评估细胞生长和集落形成,通过划痕愈合试验和Transwell试验观察细胞迁移和侵袭能力。使用试剂盒测量葡萄糖摄取和乳酸生成,并用于评估细胞的糖酵解能力。采用蛋白质免疫印迹法检测TRAF4、PKM2以及糖酵解相关和无翅型(Wnt)/β-连环蛋白途径相关蛋白的水平,免疫共沉淀(Co-IP)验证CRC细胞中TRAF4与PKM2的相互作用。

结果

TRAF4在CRC细胞系中的表达增加(P<0.05、P<0.001、P<0.0001)。sh-TRAF4、oeTRAF4或oe-PKM2转染后,Lovo细胞中TRAF4或PKM2表达水平降低或升高(P<0.05, P<0.01, P<0.001, P<0.0001)。敲低TRAF4可抑制CRC细胞的恶性行为、葡萄糖摄取、乳酸生成以及葡萄糖转运蛋白1(GLUT1)、己糖激酶2(HK2)、PKM2和乳酸脱氢酶A(LDHA)蛋白表达水平(P<0.01、P<0.001、P<0.0001)。Co-IP实验表明TRAF4与PKM2结合。敲低TRAF4后PKM2蛋白水平降低(P<0.0001),过表达TRAF4时PKM2蛋白表达增加(P<0.001)。过表达PKM2可抵消敲低TRAF4对细胞恶性行为和有氧糖酵解的影响(P<0.05、P<0.01、P<0.001、P<0.0001)。此外,敲低TRAF4后Wnt/β-连环蛋白途径蛋白受到抑制,而过表达PKM2可使其恢复(P<0.01和P<0.0001)。值得注意的是,Wnt/β-连环蛋白信号抑制剂XAV939部分抵消了TRAF4或PKM2过表达对细胞恶性行为、葡萄糖摄取、乳酸生成以及GLUT1、PKM2、HK2和LDHA蛋白表达水平的影响(P<0.05、P<0.01、P<0.001、P<0.0001)。

结论

TRAF4和PKM2与CRC的发生发展相关。TRAF4与PKM2结合,并通过Wnt/β-连环蛋白信号通路促进CRC的恶性行为和糖酵解。

https://cdn.ncbi.nlm.nih.gov/pmc/blobs/52eb/12010814/ed04ba661012/Cytojournal-22-24-g001.jpg

文献AI研究员

20分钟写一篇综述,助力文献阅读效率提升50倍。

立即体验

用中文搜PubMed

大模型驱动的PubMed中文搜索引擎

马上搜索

文档翻译

学术文献翻译模型,支持多种主流文档格式。

立即体验