Suppr超能文献

KAT5通过促进有氧糖酵解来促进雄激素非依赖性前列腺癌的肿瘤生长。

KAT5 promotes tumor growth in androgen-independent prostate cancer by facilitating aerobic glycolysis.

作者信息

He Wei, Zhao Juping, Dai Jun, Fang Chen, Huang Xin, Wang Chenghe, Gao Yi, Sun Fukang, Xie Xin

机构信息

Department of Urology, Shanghai Jiaotong University, School of Medicine, Shanghai, 200025, PR China.

Department of Urology, Shanghai Jiaotong University, School of Medicine, Shanghai, 200025, PR China.

出版信息

Transl Oncol. 2025 Aug;58:102436. doi: 10.1016/j.tranon.2025.102436. Epub 2025 Jun 7.

Abstract

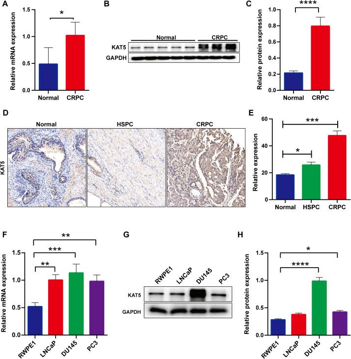
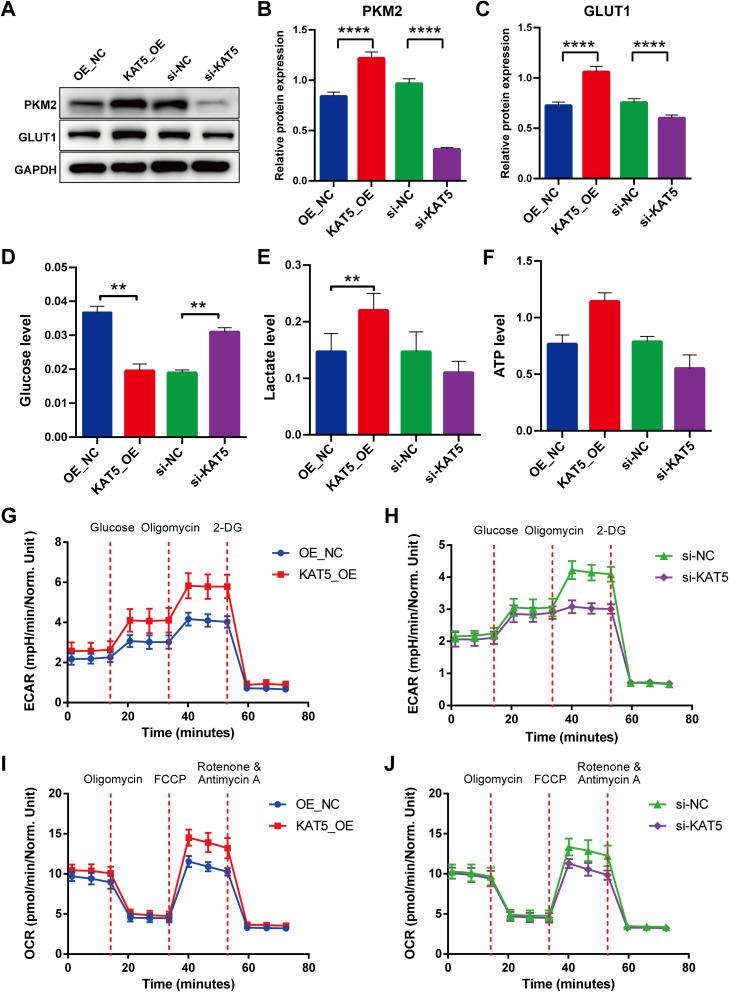
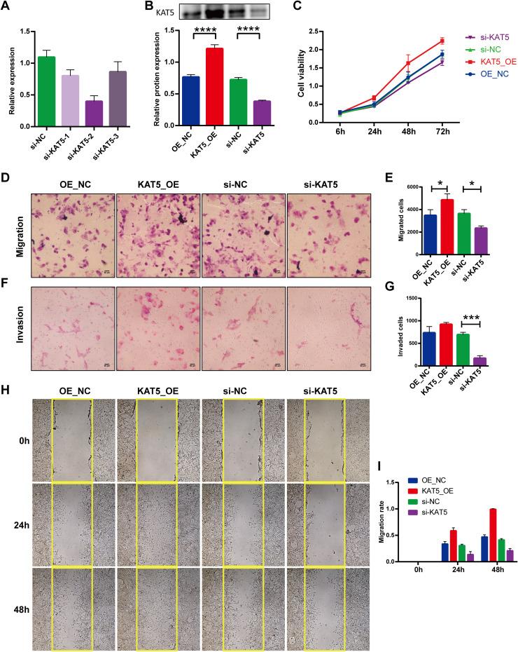
This study aimed to explore the exact roles of lysine acetyltransferase 5 (KAT5) in prostate cancer (PCa). PCa tumour tissue samples and paired adjacent normal prostate tissues as well as three PCa cell lines were used. Gene expression was determined utilizing real-time PCR, western blotting and immunohistochemical staining. Cell viability, migration, and invasion was determined utilizing CCK-8, Transwell and Scratch assays, respectively. Levels of glucose, lactate, and ATP were measured utilizing corresponding assay kits. Extracellular acidification rate (ECAR) and oxygen consumption rates (OCR) were measured using Seahorse method. Xenografted tumor mice model was established to detect the roles of KAT5 in vivo. KAT5 expression was elevated in PCa tissue and cell lines, particularly in castration-resistant PCa tissue and DU145 cells. Overexpression of KAT5 promoted proliferation, migration, invasion, and expression of phosphorylated p38 and JNK of DU145 cells, whereas such effects was reversed after transfecting si-KAT5 or inhibiting p38 and JNK. KAT5 expression positively correlated with PKM and GLUT1, and its overexpression elevated PKM2 and GLUT1 levels. KAT5 overexpression promoted glucose uptake, lactate production, ATP levels in DU145 cells, and these were reversed after si-KAT5 treatment or inhibiting p38 and JNK. ECAR and OCR assays further confirmed that KAT5 facilitating aerobic glycolysis. After inhibiting glycolysis using 2-DG, KAT5 mediated cells proliferation was partly suppressed. Inhibition KAT5 expression suppressed tumor growth in vivo. KAT5 may involve in PCa tumor progression via p38-mediated aerobic glycolysis, which might be a promising anti-tumor strategy in PCa.

摘要

本研究旨在探讨赖氨酸乙酰转移酶5(KAT5)在前列腺癌(PCa)中的具体作用。使用了PCa肿瘤组织样本、配对的相邻正常前列腺组织以及三种PCa细胞系。利用实时PCR、蛋白质印迹法和免疫组织化学染色来测定基因表达。分别利用CCK-8、Transwell和划痕实验来测定细胞活力、迁移和侵袭能力。使用相应的检测试剂盒测量葡萄糖、乳酸和ATP的水平。采用海马方法测量细胞外酸化率(ECAR)和耗氧率(OCR)。建立异种移植肿瘤小鼠模型以检测KAT5在体内的作用。KAT5在PCa组织和细胞系中表达升高,尤其是在去势抵抗性PCa组织和DU145细胞中。KAT5的过表达促进了DU145细胞的增殖、迁移、侵袭以及磷酸化p38和JNK的表达,而在转染si-KAT5或抑制p38和JNK后,这种作用被逆转。KAT5表达与PKM和GLUT1呈正相关,其过表达提高了PKM2和GLUT1的水平。KAT5过表达促进了DU145细胞的葡萄糖摄取、乳酸生成和ATP水平,而在si-KAT5处理或抑制p38和JNK后,这些作用被逆转。ECAR和OCR实验进一步证实KAT5促进有氧糖酵解。使用2-DG抑制糖酵解后,KAT5介导的细胞增殖被部分抑制。抑制KAT5表达可抑制体内肿瘤生长。KAT5可能通过p38介导的有氧糖酵解参与PCa肿瘤进展,这可能是PCa中一种有前景的抗肿瘤策略。

https://cdn.ncbi.nlm.nih.gov/pmc/blobs/97de/12173750/79a320935e9c/gr1.jpg

文献AI研究员

20分钟写一篇综述,助力文献阅读效率提升50倍。

立即体验

用中文搜PubMed

大模型驱动的PubMed中文搜索引擎

马上搜索

文档翻译

学术文献翻译模型,支持多种主流文档格式。

立即体验