Suppr超能文献

靶向铁死亡调控关键因子的纳米药物用于增强骨关节炎治疗

Nanodrugs Targeting Key Factors of Ferroptosis Regulation for Enhanced Treatment of Osteoarthritis.

作者信息

Wang Dong, Pan Yanli, Chen Wenzhe, He Du, Qi Weihui, Chen Jiali, Yuan Wenhua, Yang Yimin, Chen Di, Wang Pinger, Jin Hongting

机构信息

Institute of Orthopaedics and Traumatology, The First Affiliated Hospital of Zhejiang Chinese Medical University (Zhejiang Provincial Hospital of Chinese Medicine), Department of Orthopedic Surgery, Hangzhou Hospital of Traditional Chinese Medicine, Zhejiang Chinese Medical University, Hangzhou, 310000, China.

Faculty of Pharmaceutical Sciences, Shenzhen University of Advanced Technology, Shenzhen, 518107, China.

出版信息

Adv Sci (Weinh). 2025 Mar;12(11):e2412817. doi: 10.1002/advs.202412817. Epub 2025 Jan 22.

Abstract

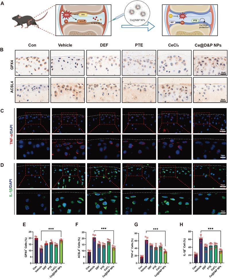
Osteoarthritis (OA) is a globally prevalent degenerative joint disease. Recent studies highlight the role of ferroptosis in OA progression. Targeting ferroptosis regulation presents a promising therapeutic strategy for OA; however, current research primarily focuses on single targets associated with ferroptosis. In this study, a reactive oxygen species (ROS)-responsive nanoparticle is developed by linking deferasirox (DEF) and pterostilbene (PTE) with thioketal and incorporating cerium ions (Ce), creating Ce@D&P nanoparticles (NPs), which offer multitarget regulation of ferroptosis. The characteristics of Ce@D&P NPs are evaluated and their therapeutic effects on IL-1β-stimulated chondrocytes are verified. Results show that Ce@D&P NPs reduce ROS levels, mitigate inflammation, chelate iron to inhibit ferroptosis, and balance extracellular matrix (ECM) metabolism in chondrocytes. Mechanistically, transcriptomics and metabolomics analyses suggest that Ce@D&P NPs exerted their effects by regulating oxidative stress and lipid metabolism in chondrocytes. To better treat destabilization of the medial meniscus (DMM)-induced OA in mice, Ce@D&P NPs via intra-articular injection are delivered. The results show that Ce@D&P NPs alleviate cartilage matrix damage and slow OA progression. Overall, the findings indicate that Ce@D&P NPs represent a promising multitarget drug delivery system, and Ce@D&P NPs may be an effective strategy for OA treatment.

摘要

骨关节炎(OA)是一种全球普遍存在的退行性关节疾病。最近的研究强调了铁死亡在OA进展中的作用。靶向铁死亡调节为OA提供了一种有前景的治疗策略;然而,目前的研究主要集中在与铁死亡相关的单一靶点上。在本研究中,通过将去铁胺(DEF)和紫檀芪(PTE)与硫缩酮连接并掺入铈离子(Ce),开发了一种活性氧(ROS)响应性纳米颗粒,即Ce@D&P纳米颗粒(NPs),它提供了对铁死亡的多靶点调节。对Ce@D&P NPs的特性进行了评估,并验证了它们对白细胞介素-1β刺激的软骨细胞的治疗效果。结果表明,Ce@D&P NPs降低了ROS水平,减轻了炎症,螯合铁以抑制铁死亡,并平衡了软骨细胞中的细胞外基质(ECM)代谢。从机制上讲,转录组学和代谢组学分析表明,Ce@D&P NPs通过调节软骨细胞中的氧化应激和脂质代谢发挥作用。为了更好地治疗小鼠内侧半月板不稳定(DMM)诱导的OA,通过关节内注射递送Ce@D&P NPs。结果表明,Ce@D&P NPs减轻了软骨基质损伤并减缓了OA进展。总体而言,研究结果表明Ce@D&P NPs代表了一种有前景的多靶点药物递送系统,并且Ce@D&P NPs可能是OA治疗的有效策略。

https://cdn.ncbi.nlm.nih.gov/pmc/blobs/30ab/11923906/32b3ebe2b3e9/ADVS-12-2412817-g001.jpg

文献AI研究员

20分钟写一篇综述,助力文献阅读效率提升50倍。

立即体验

用中文搜PubMed

大模型驱动的PubMed中文搜索引擎

马上搜索

文档翻译

学术文献翻译模型,支持多种主流文档格式。

立即体验