Suppr超能文献

肠道微生物群可预测并通过限时进食延缓实验性结肠炎。

The gut microbiota predicts and time-restricted feeding delays experimental colitis.

作者信息

Ruple Hannah K, Haasis Eva, Bettenburg Anna, Maier Carina, Fritz Carolin, Schüle Laura, Löcker Sarah, Soltow Yvonne, Schintgen Lynn, Schmidt Nina S, Schneider Celine, Lorentz Axel, Fricke W Florian

机构信息

Department of Microbiome Research and Applied Bioinformatics, Institute for Nutritional Sciences, University of Hohenheim, Stuttgart, Germany.

Institute of Nutritional Medicine, University of Hohenheim, Stuttgart, Germany.

出版信息

Gut Microbes. 2025 Dec;17(1):2453019. doi: 10.1080/19490976.2025.2453019. Epub 2025 Jan 22.

Abstract

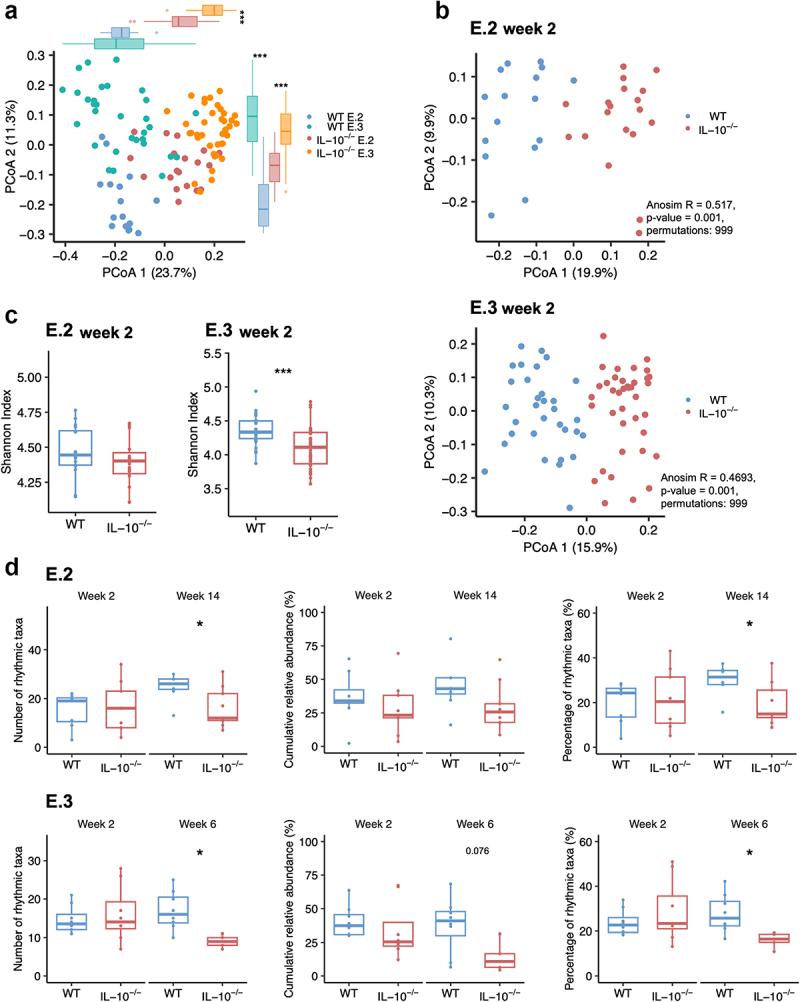
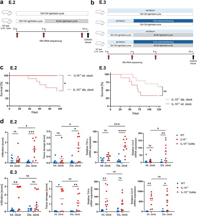
The etiology of inflammatory bowel disease (IBD) remains unclear, treatment options unsatisfactory and disease development difficult to predict for individual patients. Dysbiosis of the gastrointestinal microbiota and disruption of the biological clock have been implicated and studied as diagnostic and therapeutic targets. Here, we examine the relationship of IBD to biological clock and gut microbiota by using the IL-10 deficient () mouse model for microbiota-dependent spontaneous colitis in combination with altered (4 h/4 h) light/dark cycles to disrupt and time-restricted feeding (TRF) to restore circadian rhythmicity. We show that while altered light/dark cycles disrupted the intestinal clock in wild type (WT) mice, mice were characterized by altered microbiota composition, impaired intestinal clock, and microbiota rhythmicity irrespective of external clock disruption, which had no consistent colitis-promoting effect on mice. TRF delayed colitis onset reduced the expression of inflammatory markers and increased the expression of clock genes in the intestine, and increased gut microbiota rhythmicity in mice. Compositional changes and reduced rhythmicity of the fecal microbiota preceded colitis and could predict colitis symptoms for individual mice across different experiments. Our findings provide perspectives for new diagnostic and TRF-based, therapeutic applications in IBD that should be further explored.

摘要

炎症性肠病(IBD)的病因仍不明确,治疗方案不尽人意,且个体患者的疾病发展难以预测。胃肠道微生物群失调和生物钟紊乱已被认为与IBD有关,并作为诊断和治疗靶点进行了研究。在此,我们通过使用白细胞介素-10缺陷()小鼠模型来研究IBD与生物钟和肠道微生物群的关系,该模型用于依赖微生物群的自发性结肠炎,并结合改变(4小时/4小时)的光/暗周期以扰乱生物钟,以及限时进食(TRF)以恢复昼夜节律。我们发现,虽然改变光/暗周期会扰乱野生型(WT)小鼠的肠道生物钟,但无论外部生物钟是否被扰乱,小鼠的特征都是微生物群组成改变、肠道生物钟受损和微生物群节律性改变,这对小鼠没有一致的促结肠炎作用。TRF延迟了结肠炎的发作,降低了炎症标志物的表达,并增加了肠道中生物钟基因的表达,还增加了小鼠肠道微生物群的节律性。粪便微生物群的组成变化和节律性降低先于结肠炎出现,并且可以预测不同实验中个体小鼠的结肠炎症状。我们的研究结果为IBD基于TRF的新诊断和治疗应用提供了思路,值得进一步探索。

https://cdn.ncbi.nlm.nih.gov/pmc/blobs/5223/11758946/890fde46eb13/KGMI_A_2453019_F0001_OC.jpg

文献AI研究员

20分钟写一篇综述,助力文献阅读效率提升50倍。

立即体验

用中文搜PubMed

大模型驱动的PubMed中文搜索引擎

马上搜索

文档翻译

学术文献翻译模型,支持多种主流文档格式。

立即体验