Suppr超能文献

丙戊酸增强维奈托克治疗急性髓系白血病的疗效。

Valproic Acid Enhances Venetoclax Efficacy in Targeting Acute Myeloid Leukemia.

作者信息

Kawakatsu Renshi, Tadagaki Kenjiro, Yamasaki Kenta, Kuwahara Yasumichi, Yoshida Tatsushi

机构信息

Department of Biochemistry and Molecular Biology, Graduate School of Medical Science, Kyoto Prefectural University of Medicine, Kyoto 602-8566, Japan.

Department of Kyoto Pediatric Community-Based Medicine, Graduate School of Medical Science, Kyoto Prefectural University of Medicine, Kyoto 602-8566, Japan.

出版信息

Diseases. 2025 Jan 8;13(1):10. doi: 10.3390/diseases13010010.

Abstract

BACKGROUND

Acute myeloid leukemia (AML) is a common and aggressive form of leukemia, yet current treatment strategies remain insufficient. Venetoclax, a BH3-mimetic approved for AML treatment, induces Bcl-2-dependent apoptosis, though its therapeutic efficacy is still limited. Therefore, new strategies to enhance the effect of venetoclax are highly sought. Valproic acid (VPA), commonly used for epilepsy, has also been studied for potential applications in AML treatment.

METHODS

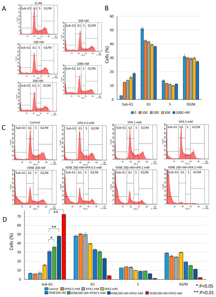
AML cells were treated with venetoclax, with or without VPA. Cell viability was assessed using the trypan blue dye exclusion assay, while cell cycle progression was analyzed by flow cytometry. The expression of pro-apoptotic proteins Bax and Bak was measured by RT-qPCR.

RESULTS

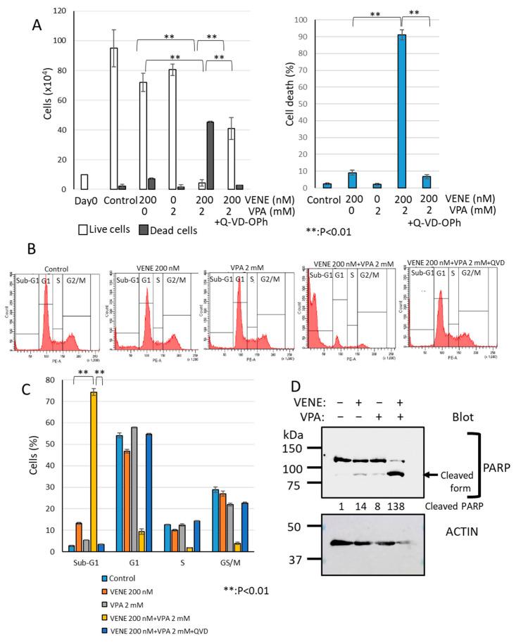
Venetoclax and VPA individually had only mild effects on AML cell proliferation. However, their combination significantly inhibited cell growth and triggered pronounced cell death. This combination also led to the cleavage of poly (ADP-ribose) polymerase (PARP), a substrate of caspases, indicating activation of apoptosis. VPA treatment upregulated the expression of Bax and Bak, further supporting apoptosis induction. The cell death induced by the venetoclax-VPA combination was predominantly apoptotic, as confirmed by the near-complete blockade of cell death by a pan-caspase inhibitor.

CONCLUSIONS

Our study demonstrates that VPA enhances venetoclax-induced apoptosis in AML cell lines, providing a novel role for VPA and suggesting a promising combinatory strategy for AML treatment. These findings offer valuable insights into potential clinical applications of venetoclax and VPA in AML management.

摘要

背景

急性髓系白血病(AML)是一种常见且侵袭性强的白血病形式,但目前的治疗策略仍显不足。维奈克拉是一种被批准用于治疗AML的BH3模拟物,可诱导依赖Bcl-2的细胞凋亡,但其治疗效果仍有限。因此,人们迫切寻求增强维奈克拉疗效的新策略。丙戊酸(VPA)常用于治疗癫痫,也已被研究用于AML治疗的潜在应用。

方法

用维奈克拉处理AML细胞,同时或不同时使用VPA。使用台盼蓝染料排除法评估细胞活力,通过流式细胞术分析细胞周期进程。通过RT-qPCR检测促凋亡蛋白Bax和Bak的表达。

结果

维奈克拉和VPA单独使用时对AML细胞增殖仅有轻微影响。然而,它们联合使用时显著抑制细胞生长并引发明显的细胞死亡。这种联合使用还导致了聚(ADP-核糖)聚合酶(PARP)的裂解,PARP是半胱天冬酶的底物,表明细胞凋亡被激活。VPA处理上调了Bax和Bak的表达,进一步支持了细胞凋亡的诱导。维奈克拉与VPA联合诱导的细胞死亡主要是凋亡性的,这一点通过泛半胱天冬酶抑制剂几乎完全阻断细胞死亡得到证实。

结论

我们的研究表明,VPA增强了维奈克拉诱导AML细胞系凋亡的作用,为VPA赋予了新的作用,并提示了一种有前景的AML联合治疗策略。这些发现为维奈克拉和VPA在AML治疗中的潜在临床应用提供了有价值的见解。

https://cdn.ncbi.nlm.nih.gov/pmc/blobs/89c2/11764158/8580b48712be/diseases-13-00010-g001.jpg

文献AI研究员

20分钟写一篇综述,助力文献阅读效率提升50倍。

立即体验

用中文搜PubMed

大模型驱动的PubMed中文搜索引擎

马上搜索

文档翻译

学术文献翻译模型,支持多种主流文档格式。

立即体验