Suppr超能文献

2021 - 2024年宾夕法尼亚州白尾鹿体内新冠病毒的演变

Evolution of SARS-CoV-2 in white-tailed deer in Pennsylvania 2021-2024.

作者信息

Marques Andrew D, Hogenauer Matthew, Bauer Natalie, Gibison Michelle, DeMarco Beatrice, Sherrill-Mix Scott, Merenstein Carter, Collman Ronald G, Gagne Roderick B, Bushman Frederic D

机构信息

Department of Microbiology, Perelman School of Medicine, University of Pennsylvania, Philadelphia, Pennsylvania, United States of America.

Department of Pathobiology, Wildlife Futures Program, University of Pennsylvania School of Veterinary Medicine, New Bolton Center, Kennett Square, Pennsylvania, United States of America.

出版信息

PLoS Pathog. 2025 Jan 24;21(1):e1012883. doi: 10.1371/journal.ppat.1012883. eCollection 2025 Jan.

Abstract

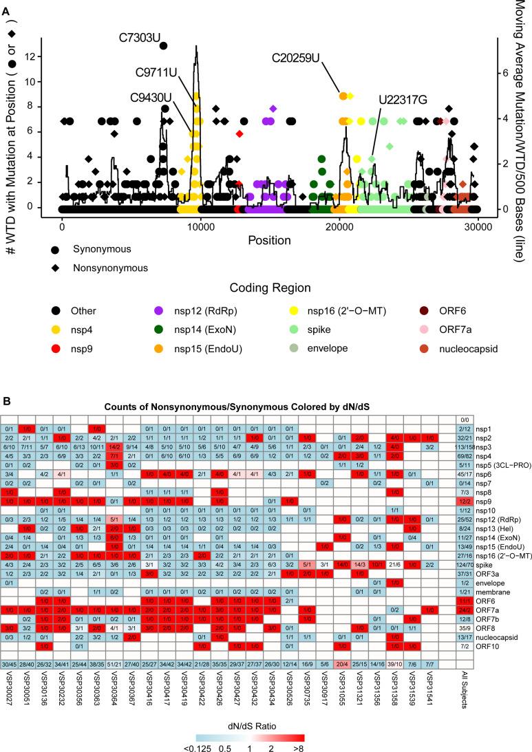
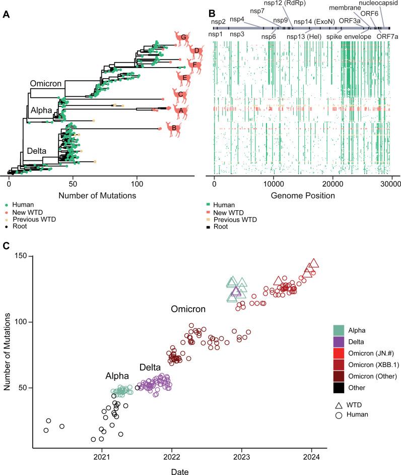
SARS-CoV-2 continues to transmit and evolve in humans and animals. White-tailed deer (Odocoileus virginianus) have been previously identified as a zoonotic reservoir for SARS-CoV-2 with high rates of infection and probable spillback into humans. Here we report sampling 1,127 white-tailed deer (WTD) in Pennsylvania, and a genomic analysis of viral dynamics spanning 1,017 days between April 2021 and January 2024. To assess viral load and genotypes, RNA was isolated from retropharyngeal lymph nodes and analyzed using RT-qPCR and viral whole genome sequencing. Samples showed a 14.64% positivity rate by RT-qPCR. Analysis showed no association of SARS-CoV-2 prevalence with age, sex, or diagnosis with Chronic Wasting Disease. From the 165 SARS-CoV-2 positive WTD, we recovered 25 whole genome sequences and an additional 17 spike-targeted amplicon sequences. The viral variants identified included 17 Alpha, 11 Delta, and 14 Omicron. Alpha largely stopped circulating in humans around September 2021, but persisted in WTD as recently as March of 2023. Phylodynamic analysis of pooled genomic data from Pennsylvania documents at least 12 SARS-CoV-2 spillovers from humans into WTD, including a recent series of Omicron spillovers. Prevalence was higher in WTD in regions with crop coverage rather than forest, suggesting an association with proximity to humans. Analysis of seasonality showed increased prevalence in winter and spring. Multiple examples of recurrent mutations were identified associated with transmissions, suggesting WTD-specific evolutionary pressures. These data document ongoing infections in white-tailed deer, probable onward transmission in deer, and a remarkable rate of new spillovers from humans.

摘要

严重急性呼吸综合征冠状病毒2(SARS-CoV-2)继续在人类和动物中传播和进化。白尾鹿(弗吉尼亚鹿)此前已被确定为SARS-CoV-2的人畜共患病宿主,感染率高且可能回传给人类。在此,我们报告了在宾夕法尼亚州对1127只白尾鹿(WTD)进行采样,并对2021年4月至2024年1月期间1017天的病毒动态进行了基因组分析。为了评估病毒载量和基因型,从咽后淋巴结中分离RNA,并使用逆转录定量聚合酶链反应(RT-qPCR)和病毒全基因组测序进行分析。样本经RT-qPCR检测阳性率为14.64%。分析表明,SARS-CoV-2的流行率与年龄、性别或慢性消耗病的诊断无关。从165只SARS-CoV-2阳性白尾鹿中,我们获得了25个全基因组序列和另外17个针对刺突蛋白的扩增子序列。鉴定出的病毒变体包括17个阿尔法变体、11个德尔塔变体和14个奥密克戎变体。阿尔法变体在2021年9月左右基本停止在人类中传播,但直到2023年3月仍在白尾鹿中存在。对宾夕法尼亚州汇总的基因组数据进行的系统发育动力学分析记录了至少12次SARS-CoV-2从人类传播到白尾鹿的情况,包括最近一系列奥密克戎变体的传播。在农作物覆盖地区而非森林地区的白尾鹿中流行率更高,这表明与接近人类有关。季节性分析显示,冬季和春季流行率增加。鉴定出多个与传播相关的反复突变实例,表明存在白尾鹿特有的进化压力。这些数据记录了白尾鹿中持续的感染、鹿中可能的进一步传播以及人类新溢出的显著速率。

https://cdn.ncbi.nlm.nih.gov/pmc/blobs/e336/11781694/7009a5a50411/ppat.1012883.g001.jpg

文献AI研究员

20分钟写一篇综述,助力文献阅读效率提升50倍。

立即体验

用中文搜PubMed

大模型驱动的PubMed中文搜索引擎

马上搜索

文档翻译

学术文献翻译模型,支持多种主流文档格式。

立即体验