Suppr超能文献

蛋白质组学揭示胚胎牛肺细胞对感染的应答机制。

Proteomics Reveals the Response Mechanism of Embryonic Bovine Lung Cells to Infection.

作者信息

Wang Li, Wang Qing, Liu Yudong, Chen Yunxia, Bao Shijun, Zhang Xiaoli, Wang Chuan

机构信息

College of Veterinary Medicine, Gansu Agricultural University, Lanzhou 730070, China.

出版信息

Int J Mol Sci. 2025 Jan 19;26(2):823. doi: 10.3390/ijms26020823.

Abstract

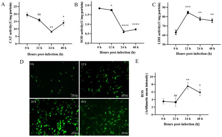
() has caused huge economic losses to the cattle industry. The interaction between and host cells is elucidated by screening and identifying the target protein of adhesin on the surface of the host cell membrane. However, the response mechanism of embryonic bovine lung (EBL) cells to infection is not yet fully understood. Additionally, it is necessary to further explore whether infection with induces oxidative stress and mitochondrial damage in EBL cells. In this study, oxidation reaction, mitochondrial membrane potential, mitochondrial structure, and apoptosis ability of EBL cells infected with were assessed at different times (12, 24, 48 h post-infection; hpi). Then, the differential proteomic analysis of -infected EBL cells at 12 h and 24 h was performed with uninfected cells as the control. The results showed that infection reduced the antioxidant capacity of EBL cells, increased ROS levels, and decreased mitochondrial membrane potential. The mitochondrial membrane of EBL cells was damaged, and the ridge arrangement was disordered after infection by transmission electron microscopy. With the increase in infection time, the mitochondrial matrix partially dissolved and spilled. The apoptosis rate of EBL cells increased with the increase in infection time of . Furthermore, proteomic analysis identified 268 and 2061 differentially expressed proteins (DEPs) at 12 hpi and 24 hpi, respectively, compared with the uninfected cells. According to GO analysis, these DEPs were involved in the mitosis and negative regulation of cell growth. Additionally, the Kyoto Encyclopedia of Genes and Genomes (KEGG) analysis indicated the following pathways were linked to mitochondrial damage or cell growth regulation, including glycolysis/gluconeogenesis, pentose phosphate pathway, oxidative phosphorylation, AMPK, cGMP-PKG, cAMP, calcium, Wnt, Phospholipase D, apoptosis, MAPK, cell cycle, Ras, PI3K-Akt, mTOR, HIF-1. PPI results indicated that YWHAZ, PIK3CA, HSP90AB1, RAP1A, TXN, RAF1, MAPK1, PKM, PGK1, and GAPDH might be involved in mitochondrial pathway apoptosis induced by infection. This study offers helpful data toward understanding the response of mitochondria of EBL cells to infection.

摘要

()已给养牛业造成巨大经济损失。通过筛选和鉴定宿主细胞膜表面()黏附素的靶蛋白来阐明()与宿主细胞之间的相互作用。然而,胚胎牛肺(EBL)细胞对()感染的反应机制尚未完全了解。此外,有必要进一步探究()感染是否会诱导EBL细胞发生氧化应激和线粒体损伤。在本研究中,在不同时间点(感染后12、24、48小时;hpi)评估感染()的EBL细胞的氧化反应、线粒体膜电位、线粒体结构和凋亡能力。然后,以未感染细胞为对照,对感染()的EBL细胞在12小时和24小时进行差异蛋白质组学分析。结果表明,()感染降低了EBL细胞的抗氧化能力,增加了活性氧水平,并降低了线粒体膜电位。透射电子显微镜观察发现,感染后EBL细胞的线粒体膜受损,嵴排列紊乱。随着感染时间的增加,线粒体基质部分溶解并外溢。EBL细胞的凋亡率随着()感染时间的增加而升高。此外,蛋白质组学分析显示,与未感染细胞相比,在感染后12小时和24小时分别鉴定出268个和2061个差异表达蛋白(DEP)。根据基因本体(GO)分析,这些DEP参与有丝分裂和细胞生长的负调控。此外,京都基因与基因组百科全书(KEGG)分析表明,以下通路与线粒体损伤或细胞生长调控相关,包括糖酵解/糖异生、磷酸戊糖途径、氧化磷酸化、AMPK、cGMP-PKG、cAMP、钙、Wnt、磷脂酶D、凋亡、MAPK、细胞周期、Ras、PI3K-Akt、mTOR、HIF-1。蛋白质-蛋白质相互作用(PPI)结果表明,YWHAZ、PIK3CA、HSP90AB1、RAP1A、TXN、RAF1、MAPK1、PKM、PGK1和GAPDH可能参与()感染诱导的线粒体途径凋亡。本研究为理解EBL细胞线粒体对()感染的反应提供了有用的数据。

https://cdn.ncbi.nlm.nih.gov/pmc/blobs/95ab/11765741/e10d8c3f4445/ijms-26-00823-g001.jpg

文献AI研究员

20分钟写一篇综述,助力文献阅读效率提升50倍。

立即体验

用中文搜PubMed

大模型驱动的PubMed中文搜索引擎

马上搜索

文档翻译

学术文献翻译模型,支持多种主流文档格式。

立即体验