Suppr超能文献

基于FGF21和APOA1 mRNA的疗法治疗实验性急性胰腺炎。

FGF21 and APOA1 mRNA-based therapies for the treatment of experimental acute pancreatitis.

作者信息

Lopez-Pascual Amaya, Santamaria Eva, Ardaiz Nuria, Uriarte Iker, Palmer Tiffany, Graham Anne-Renee, Gomar Celia, Barbero Roberto C, Latasa M Ujue, Arechederra Maria, Urman Jesus M, Berasain Carmen, Fontanellas Antonio, Del Rio Carlos L, Fernandez-Barrena Maite G, Martini Paolo G V, Schultz Joshua R, Berraondo Pedro, Avila Matias A

机构信息

Hepatology Laboratory, Solid Tumors Program, CIMA, CCUN, University of Navarra, Pamplona, Spain.

Instituto de Investigaciones Sanitarias de Navarra IdiSNA, Pamplona, Spain.

出版信息

J Transl Med. 2025 Jan 27;23(1):122. doi: 10.1186/s12967-025-06129-7.

Abstract

BACKGROUND

Acute pancreatitis (AP) presents a significant clinical challenge with limited therapeutic options. The complex etiology and pathophysiology of AP emphasize the need for innovative treatments. This study explores mRNA-based therapies delivering fibroblast growth factor 21 (FGF21) and apolipoprotein A1 (APOA1), alone and in combination, for treating experimental AP.

METHODS

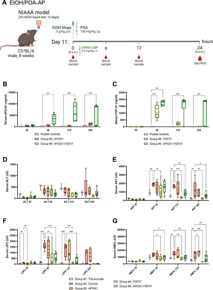
Liver-targeted lipid nanoparticles (LNP)-mRNA formulations encoding FGF21, APOA1, and a chimeric APOA1-FGF21, were first tested for protein expression and bioavailability in vitro and in mice fed a high-fat diet. Efficacy studies were performed in the caerulein-induced AP (Cer-AP) model, and a new AP model combining ethanol feeding with ethanol binge plus palmitoleic acid administration, the EtOH/POA-AP model. A single dose of the APOA1, FGF21, and APOA1-FGF21 LNP-mRNAs formulations was administered in both models. Serum levels of pancreatic lipase (LIPC), amylase (AMYL), and aspartate aminotransferase (AST), along with pancreatic tissue analyses using two histopathological scores were performed to evaluate treatment effects.

RESULTS

In vitro studies demonstrated the translation and secretion of APOA1, FGF21, and APOA1-FGF21 proteins encoded by the LNP-mRNAs. In vivo, LNP-mRNA administration increased serum levels of the respective proteins in metabolically impaired (i.e. high fat diet-fed) mice. In the Cer-AP model, serum markers of pancreatic injury were similarly reduced when mice were treated with APOA1, FGF21, and APOA1-FGF21 LNP-mRNA, and this effect was also observed in the histopathological analyses. The EtOH/POA-AP model was more aggressive than the Cer-AP model. FGF21 and APOA1-FGF21 LNP-mRNAs were protective according to LIPC and AMYL serum levels, while APOA1 LNP-mRNA had little effect. On the other hand, histological improvements were more evident in mice receiving APOA1 LNP-mRNA. In the EtOH/POA-AP model, FGF21 and APOA1-FGF21 LNP-mRNAs reduced serum AST levels, indicating hepatoprotective activity.

DISCUSSION

This proof-of-concept study demonstrates the potential of mRNA-based therapies delivering FGF21 and APOA1 in experimental AP. While individual treatments effectively reduced pancreatic injury, the APOA1-FGF21 fusion molecule did not exhibit superior activity. Liver-targeted LNP-mRNA administration may offer a promising approach for treating AP, leveraging endogenous production pathways for therapeutic proteins. Further research is warranted to elucidate the mechanisms underlying their therapeutic efficacy and optimize treatment regimens for clinical translation.

摘要

背景

急性胰腺炎(AP)是一项重大的临床挑战,治疗选择有限。AP复杂的病因和病理生理学凸显了创新治疗方法的必要性。本研究探索基于信使核糖核酸(mRNA)的疗法,单独或联合递送成纤维细胞生长因子21(FGF21)和载脂蛋白A1(APOA1),用于治疗实验性AP。

方法

首先在体外以及喂食高脂饮食的小鼠体内测试编码FGF21、APOA1和嵌合型APOA1-FGF21的肝脏靶向脂质纳米颗粒(LNP)-mRNA制剂的蛋白表达和生物利用度。在雨蛙肽诱导的AP(Cer-AP)模型以及一种新的将乙醇喂养与乙醇暴饮加棕榈油酸给药相结合的AP模型(EtOH/POA-AP模型)中进行疗效研究。在两个模型中均单次给予APOA1、FGF21和APOA1-FGF21的LNP-mRNA制剂。检测血清中胰脂肪酶(LIPC)、淀粉酶(AMYL)和天冬氨酸转氨酶(AST)的水平,并使用两种组织病理学评分对胰腺组织进行分析,以评估治疗效果。

结果

体外研究证明了LNP-mRNAs编码的APOA1、FGF21和APOA1-FGF21蛋白的翻译和分泌。在体内,给予LNP-mRNA可提高代谢受损(即喂食高脂饮食)小鼠体内相应蛋白的血清水平。在Cer-AP模型中,用APOA1、FGF21和APOA1-FGF21的LNP-mRNA治疗小鼠时,胰腺损伤的血清标志物同样降低,并且在组织病理学分析中也观察到了这种效果。EtOH/POA-AP模型比Cer-AP模型更严重。根据LIPC和AMYL血清水平,FGF21和APOA1-FGF21的LNP-mRNAs具有保护作用,而APOA1的LNP-mRNA作用甚微。另一方面,接受APOA1的LNP-mRNA的小鼠组织学改善更明显。在EtOH/POA-AP模型中,FGF21和APOA1-FGF21的LNP-mRNAs降低了血清AST水平,表明具有肝脏保护活性。

讨论

这项概念验证研究证明了基于mRNA的疗法递送FGF21和APOA1在实验性AP中的潜力。虽然单独治疗有效减轻了胰腺损伤,但APOA1-FGF21融合分子并未表现出更优的活性。肝脏靶向LNP-mRNA给药可能为治疗AP提供一种有前景的方法,利用治疗性蛋白的内源性产生途径。有必要进一步研究以阐明其治疗效果的潜在机制,并优化用于临床转化的治疗方案。

https://cdn.ncbi.nlm.nih.gov/pmc/blobs/a569/11773771/a684fb3ebfe2/12967_2025_6129_Fig1_HTML.jpg

文献AI研究员

20分钟写一篇综述,助力文献阅读效率提升50倍。

立即体验

用中文搜PubMed

大模型驱动的PubMed中文搜索引擎

马上搜索

文档翻译

学术文献翻译模型,支持多种主流文档格式。

立即体验