Suppr超能文献

嵌合抗原受体(CAR)T细胞、CAR自然杀伤(NK)细胞和CAR巨噬细胞在胶质瘤模型中表现出不同的特性,但与细胞因子联合使用时同样会得到增强。

CAR T cells, CAR NK cells, and CAR macrophages exhibit distinct traits in glioma models but are similarly enhanced when combined with cytokines.

作者信息

Look Thomas, Sankowski Roman, Bouzereau Manon, Fazio Serena, Sun Miaomiao, Buck Alicia, Binder Niklas, Mastall Maximilian, Prisco Francesco, Seehusen Frauke, Frei Julia, Wyss Conrad, Snijder Berend, Nombela Arrieta Cesar, Weller Michael, Pascolo Steve, Weiss Tobias

机构信息

Department of Neurology, Clinical Neuroscience Center, University Hospital and University of Zurich, 8091 Zurich, Switzerland.

Institute of Neuropathology, Faculty of Medicine, University of Freiburg, 79106 Freiburg, Germany.

出版信息

Cell Rep Med. 2025 Feb 18;6(2):101931. doi: 10.1016/j.xcrm.2025.101931. Epub 2025 Jan 30.

Abstract

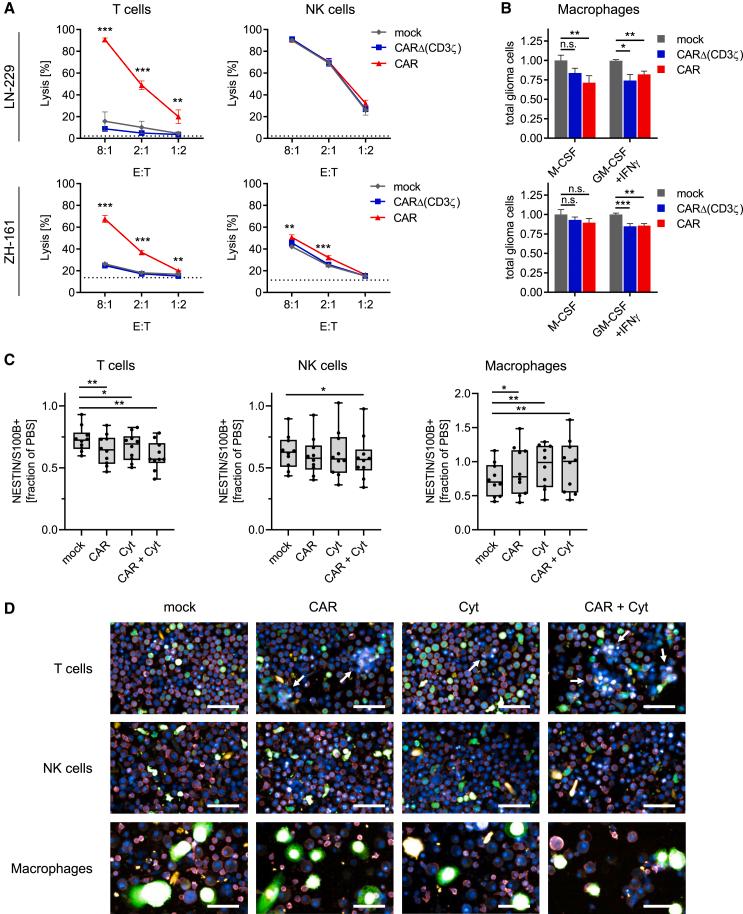
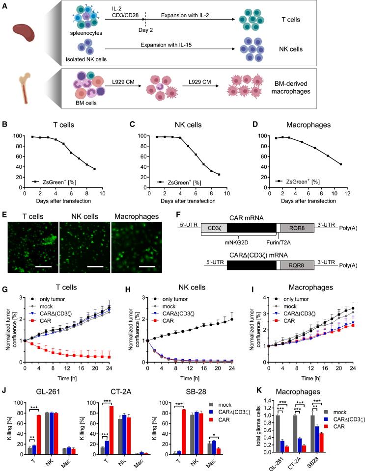
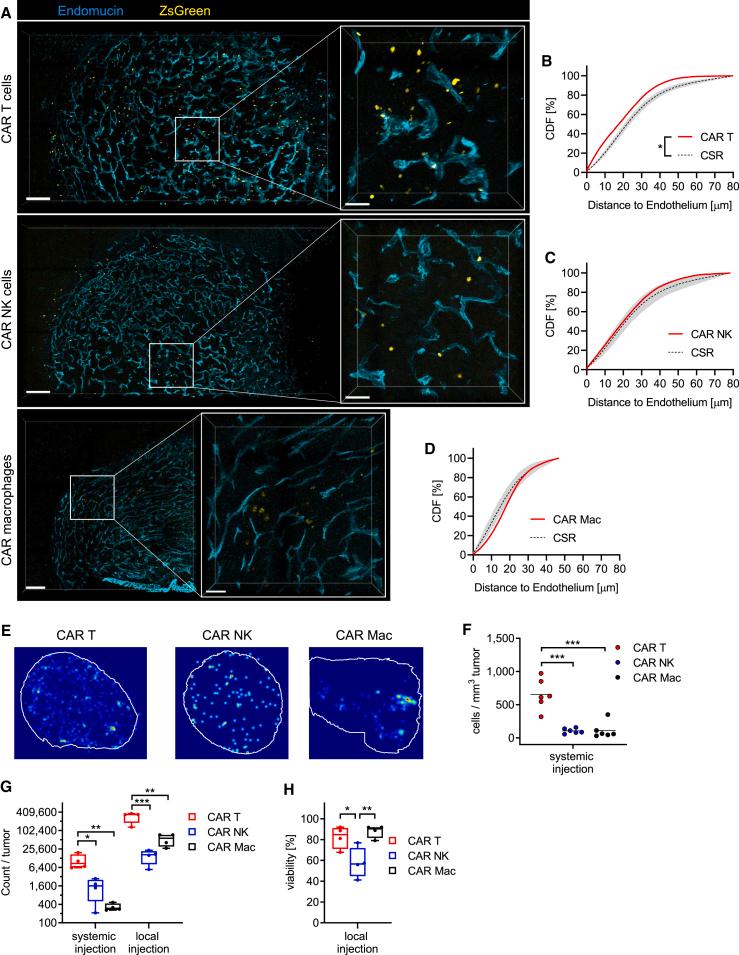
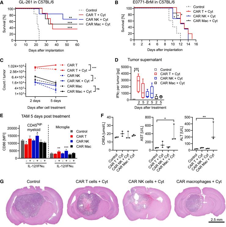
Chimeric antigen receptor (CAR) T cell therapy is a promising immunotherapy against cancer. Although there is a growing interest in other cell types, a comparison of CAR immune effector cells in challenging solid tumor contexts is lacking. Here, we compare mouse and human NKG2D-CAR-expressing T cells, natural killer (NK) cells, and macrophages against glioblastoma, the most aggressive primary brain tumor. In vitro we show that T cell cancer killing is CAR dependent, whereas intrinsic cytotoxicity overrules CAR dependence for NK cells, and CAR macrophages reduce glioma cells in co-culture assays. In orthotopic immunocompetent glioma mouse models, systemically administered CAR T cells demonstrate superior accumulation in the tumor, and each immune cell type induces distinct changes in the tumor microenvironment. An otherwise low therapeutic efficacy is significantly enhanced by co-expression of pro-inflammatory cytokines in all CAR immune effector cells, underscoring the necessity for multifaceted cell engineering strategies to overcome the immunosuppressive solid tumor microenvironment.

摘要

嵌合抗原受体(CAR)T细胞疗法是一种很有前景的抗癌免疫疗法。尽管人们对其他细胞类型的兴趣日益浓厚,但在具有挑战性的实体瘤环境中,缺乏对CAR免疫效应细胞的比较。在这里,我们比较了表达小鼠和人类NKG2D-CAR的T细胞、自然杀伤(NK)细胞和巨噬细胞对胶质母细胞瘤(最具侵袭性的原发性脑肿瘤)的作用。在体外,我们表明T细胞对癌症的杀伤依赖于CAR,而NK细胞的内在细胞毒性则优先于对CAR的依赖性,并且在共培养试验中,CAR巨噬细胞可减少胶质瘤细胞。在原位免疫活性胶质瘤小鼠模型中,全身给药的CAR T细胞在肿瘤中显示出更好的聚集,并且每种免疫细胞类型都会在肿瘤微环境中诱导不同的变化。在所有CAR免疫效应细胞中共表达促炎细胞因子可显著提高原本较低的治疗效果,这强调了采用多方面细胞工程策略来克服免疫抑制性实体瘤微环境的必要性。

https://cdn.ncbi.nlm.nih.gov/pmc/blobs/b6e0/11866521/9c4f1121757f/fx1.jpg

文献AI研究员

20分钟写一篇综述,助力文献阅读效率提升50倍。

立即体验

用中文搜PubMed

大模型驱动的PubMed中文搜索引擎

马上搜索

文档翻译

学术文献翻译模型,支持多种主流文档格式。

立即体验